• 元宇宙:本站分享元宇宙相关资讯,资讯仅代表作者观点与平台立场无关,仅供参考.

大厂也有烦“芯”事:巨头下场造芯,押注下一个“黄金十年”?

  • 腾讯科技
  • 2022年9月09日12时

来源丨芯潮IC

作者丨猴猴

编辑丨燕妮 苏扬


互联网进入下半场,芯片成为巨头“新标配”。

上月初,在快手StreamLake品牌发布会上,快手宣布研制出面向云端智能视频处理的SoC芯片“SL200” ,目前已流片成功,正进行线上内测。而此前不久,快手的“老对头”字节跳动承认自研芯片并披露最新进展,还被曝开出3倍薪资挖芯片人才。

这只是“造芯”热潮的冰山一角,近十年来,互联网大厂纷纷“押注”芯片。除了投资芯片企业的基本操作外,诸如百度、阿里巴巴等“能才兼备”的巨头出手自研,掌握多款专用芯片。曾经无人问津的芯片俨然成为“硬通货”,不论是为了满足自身业务需求,还是找寻新的市场空间,巨头们纷纷为“造芯”再下一城。

不过,“造芯”是否真的必要?大厂们如何应对不断上涨的“造芯”成本?通往“芯片自由”的漫长道路上,互联网巨头们能否全“芯”投入......

在芯片国产化迫在眉睫的今天,大厂“造芯”要回答的问题还有很多。

互联网下半场的“标配”:

老牌巨头圈地跑马,新贵玩家砸钱买票

大厂自研芯片,始于2012年,第一个“吃螃蟹”的正是百度。

彼时,人工智能正渗透进社会的各个角落,李彦宏主导的AI云战略最核心部署“百度大脑”,也已积累了丰富的基础能力。随着数据和模型规模不断膨胀,"百度大脑"对计算能力的需求愈加强烈,如何满足这一需求?百度决定自主设计深度学习专有的体系结构与芯片。

“这在当年是百度的一个秘密项目。”百度高级副总裁曾表示。据了解,考虑到资金、工程周期和算法迭代等因素,百度工程师们最终落脚于低功耗且具备超强并行计算能力的FPGA,迅速推出第一版AI专有芯片版百度大脑——FPGA版百度大脑。

很快,随着百度昆仑芯XPU架构成熟,团队决定把技术路线从FPGA转向AI芯片。2019年12月,首款用于云计算和边缘计算的“昆仑一代”AI芯片问世,运算能力比当时基于FPGA的AI加速器提升了近30倍;2021年8月,百度“昆仑二代”芯片发布即量产,并与多款国产通用半导体、国产操作系统适配良好;在此基础上的“昆仑三代”芯片也正在研发。

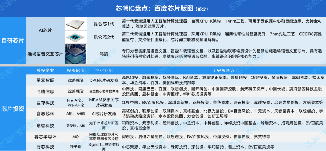
与此同时,百度还自研远场语音交互芯片“鸿鹄”,拓展算力服务。据悉,“鸿鹄”芯片瞄准智能家居、智能车载等物联场景,已在TCL智屏产品、小度音箱等产品上实现商用。而自研之外,百度对外投资多家芯片设计企业:DPU芯片研发商星云智联、自主核心芯片提供商飞腾信息、MRAM及相关芯片设计研发商亘存科技等。以前端设计为核心,百度的芯片版图正不断延展。

(百度芯片版图,芯潮IC根据公开信息整理)
目睹百度一连串的“造芯”动作,阿里坐不住了。
2015年,阿里巴巴宣布与集成电路设计企业杭州中天微合作,面向物联网各细分领域开发云芯片架构;2017年6月,阿里向中天微注资5亿人民币,正式迈入芯片基础架构设计领域,这之后不久,阿里巴巴达摩院宣布成立,芯片正是达摩院投入研究的关键基础性技术之一。
到了2018年,阿里的脚步进一步收紧,8月,阿里达摩院联合中天微成立芯片公司——平头哥半导体,以神经网络芯片Ali-NPU和嵌入式芯片为主打,开启芯片端到端设计链路全覆盖的征途。不出一年,平头哥即推出RISC-V CPU内核玄铁910,由于RISC-V架构完全开源,不会受到任何机构或国家的制约,玄铁910的问世有望帮助国内科技企业突破海外技术封锁。
与此同时,阿里在芯片领域的投资同样迅猛。集成电路研发商长鑫储存、芯片设计企业瀚博半导体、AI芯片企业寒武纪等多家明星企业的背后,都能看到阿里巴巴的身影。
(阿里巴巴芯片版图,芯潮IC根据公开信息整理)
而关于腾讯,芯潮IC做了以下整理:
(腾讯芯片版图,芯潮IC根据公开信息整理)
自此,几家老牌互联网大厂都在“造芯”上开疆拓土,从FPGA到AI芯片再到DPU芯片,BAT用一段段“芯”路历程写下中国互联网造芯的精彩注脚。
而这堪称时代里程碑的节点上,又怎会少了互联网新生代出场?不论是投资还是自研,字节跳动、快手、美团等大厂都为“造芯”豪掷重金。
字节跳动的出圈方式颇具“互联网风格”——重金挖人。2021年3月,有媒体曝出,字节跳动芯片团队正在加速扩充,并收到了字节跳动的肯定回复;同年7月,字节被爆从百度手里截胡了3个芯片相关人才,并在北京和上海正式招聘芯片工程师,相关职位都是和FPGA/ASIC相关,处于前端设计环节。就在不久前,有消息称字节跳动将自研云端AI芯片和ARM服务器芯片,甚至给出三倍薪资,从高通、ARM等公司挖到了一些骨干。
从筹备至今,字节芯片团队已扩充至200多人。至少已启动AI芯片(已流片)、服务器芯片(主要方向为视频编解码芯片)、FPGA NIC项目和RISC-V项目等四个芯片项目。而在自研之前,字节跳动出手阔绰,相继投资了混合信号芯片供应商聚芯微电子、数据中心网络芯片公司云脉芯联、RISC-V公司睿思芯科、GPU芯片设计商摩尔线程、衍射光学芯片制造商光舟半导体等多家企业。
(字节跳动芯片版图,芯潮IC根据公开信息整理)
快手的芯片来得最迟,但一出场就已完成流片。
8 月 10 日,在快手视频云品牌StreamLake 发布会上,快手高级副总裁于冰透露了快手造芯的最新进展,据介绍,快手以 AI 和音视频业务为重点,研制出面向视频直播点播应用的云端智能视频处理 SoC 芯片 SL200 和解决方案,目前该芯片已流片成功,并正在进行线上内测。
同样势头迅猛的还有外卖“龙头”美团,虽然暂未开始自研芯片,但美团及其产业基金美团龙珠近期频频出手采购芯片企业。
据天眼查信息显示,光电芯片研发商长芯盛、数模混合信号芯片研发商芯格诺、单光子传感器芯片研发商灵明光子、AI视觉处理器芯片爱芯元智、晶圆制造商荣芯半导体的背后,都出现了美团的身影。芯片也是除社区团购外,美团撒钱最多的赛道。
(美团芯片版图,芯潮IC根据公开信息整理)
美团战略与投资副总裁朱文倩曾表示,“随着硬件成本降低,大量数据在网络边缘侧产生,预计未来边缘侧算力将超过云端算力。”美团投资爱芯科技等企业,也正是为了应对未来边缘算力的大爆发。
巨头们“造芯”正酣,似乎芯片已成为互联网迈入下半场的“标准配置”。不过毫无疑问的是,还有更多玩家正怀揣“芯”事,投身到这场狂热跨界中来。

“造芯”不得不提的三个原因,
巨头在赔本赚吆喝?
过去几十年间,资本相继捧红了互联网、消费电子、人工智能等行业,但对“又慢又重的半导体”一度兴致缺缺。
众所周知,芯片是一个投资周期长、单笔投入多、不确定性高的产业。小米集团中国区总裁卢伟冰曾言:芯片产业投资周期长,一般约2-3年;投资金额大,投资一条线需要二、三百亿美元;产能调配慢,后端产能调配大约需要6个月周期。
2015年前后,在国产替代的大趋势下,投资人燃起对芯片的热情,而轰轰烈烈的互联网“造芯”运动,在一定程度上为芯片国产化注入了资金与活力。不过,考虑到互联网与半导体截然不同的发展逻辑,不少人依旧对跨界“造芯”存疑,巨头们造芯真的不是赔本赚吆喝?
我们先来谈谈为什么要“造芯”。
如果套用汽车电子的概念,互联网巨头相当于一家家“整车厂”,要完成车辆的组装激活,实现芯片的自主可控是首要原因。
腾讯公司副总裁、云与智慧产业事业群COO兼腾讯云总裁邱跃鹏曾在活动上表示:随着云计算行业的发展,软硬一体化的趋势越来越明显,软件定义硬件势不可挡。而芯片正是硬件中最核心的部分。对互联网科技公司来说,软件只是发展引擎,要筑起真正的技术护城河,必须弥补芯片设计和研发的关键短板。
(腾讯公司副总裁、云与智慧产业事业群COO兼腾讯云总裁 邱跃鹏 图源:天眼新闻)
现阶段,持续的全球芯片供应短缺迫使互联网巨头们思考“从哪里获得芯片”的问题。在疫情对芯片供应链的巨大冲击下,许多公司的创新步伐受到限制,不得不被芯片制造商的时间表所牵制。而进入2022年,部分芯片价格暴跌,意法半导体的一款核心芯片价格从3500元/个下跌至600元/个,冰火两重天下,企业拥有属于自己的芯片非常必要。
其次,成本问题,这也是最根本的原因。芯片采购成本是考量的一方面,国内大厂虽然未直接披露过自身的芯片采购成本,但我们可以借鉴苹果 M1 芯片的例子,有统计数据指出,M1芯片成本在40-50美元,较之前采购Intel芯片成本下降非常明显。/span>
另一方面,芯片的性价比是更为核心的考核项。巨头们青睐的定制型AI芯片的计算能力和计算效率都直接根据特定算法的需要进行定制,与CPU、GPU等通用型芯片相比功耗低、体积小、保密性强、可靠性高、计算性能高。在其所针对的特定的应用领域,AI芯片的能效表现显著优于CPU、GPU等通用型芯片及半定制的FPGA,同等量级下性价比更高。百度AI芯片“昆仑”就号称在同等性能下成本降低10倍。
此外,巨头造芯并非单点突破,基于其自有的庞大生态优势,芯片对整个企业的赋能效果将得到指数级放大。还是以百度为例,中国工程院院士倪光南表示:“芯片的成功,需要有生态的支持,这方面百度有较好的条件”。在他看来,百度一贯重视AI,做AI芯片可以发挥百度在AI领域积累的技术优势,且做出的芯片可以首先在百度自己的AI平台及其应用上得到使用,进一步推动芯片的发展,形成一个良性循环。
昆仑芯片确实做到了,梳理百度当前的业务架构可以发现,昆仑芯片不但为开源深度学习框架飞桨、百度机器学习平台提供算力支持,还进一步赋能百度自然语言处理,大规模语音识别,自动驾驶,大规模推荐等具体终端场景的计算需求。而昆仑芯片的外部开源能力也已得到印证。不但能够支持主流CPU、操作系统,Pytorch和Tensor Flow等深度学习框架,也与飞腾等国产通用半导体、麒麟等国产操作系统适配良好。
沙利文及头豹研究院总监李庆在接受采访时表示,软硬一体是AI的趋势,算法的支撑必须靠底层芯片的能力依托,而现有的都不足以完美匹配AI的算法模型应用。不仅是腾讯,华为、阿里在做AI芯片,这是在做AI平台的企业必然要走的方向。
”造芯“确实必要,但”烧钱“也是真的。

小米曾高调研发SoC芯片“澎湃S2”,但在多次流片试产后终告失败,有业内人士保守估计,小米烧掉的研发费用超三亿人民币
手机厂商尚且如此,对于初来乍到的新手来说,投入1个亿都不见得砸出大水花。毕竟在这个圈子里,不考虑购买IP、人工成本等前期投入,5nm芯片的流片成本可达到5000万美元。而自研芯片毫无疑问一场持久战,后续投入跟不上的话,马上就会被对手甩出八条街。
那么,互联网“造芯”钱从哪儿来呢?
首先要明确,互联网巨头所谓的“造芯”,更多涉足芯片设计环节。如今的芯片行业分工已非常细化,从IP授权、仿真软件、设备材料、晶圆制造、芯片设计、制造代工到芯片封测等环节,都有专业公司分工完成,大厂需求确定的情况下,制作出属于自己的芯片也并非难事。
比如上文提到的昆仑AI芯片就是百度根据云、边缘和AI的 XPU 神经处理器架构构建,由三星提供14纳米制造工艺和 i-Cube TM封装解决方案。这样一来,看似投资巨大的“造芯”也变得成本可控、风险降低。
而横向比较几家国内互联网巨头的“造芯”动作,我们发现一个共性——在自研芯片业务逐渐走上正轨后,巨头往往要“剥离芯片团队”,这也意味着互联网“造芯”小队终要自负盈亏。

2018年8月,阿里达摩院芯片团队联合自主嵌入式CPU IP核研发商中天微,成立平头哥半导体有限公司,阿里巴巴为最大股东。这一幕也在百度身上上演:2021年6月,百度芯片业务从百度主体分拆,成立昆仑芯(北京)科技有限公司,由百度芯片首席架构师欧阳剑担任昆仑芯公司CEO。同时,昆仑芯获得来自CPE源峰、IDG、君联资本、元禾璞华、天壹资本的战略融资,估值约130亿人民币。
在笔者看来,互联网企业基于自身庞大的主营业务,在造芯前期可以将成本分摊到各个事业部。对于百度、阿里等企业来说,云服务业务是重头戏,巨头们一边用推动云服务发展中形成的清晰需求指导其芯片设计与发展,一边将已有的“造芯”成果应用于云生态建设,正所谓“从云中来,到云里去”。
但到后期,互联网企业不但要为自研芯片打通下游生态,还必须根据自身主营业务经营状况量力而行,适时为芯片成本“寻求出路”,拆分就被提上日程。
据悉,为了减轻资金压力,百度自2017年起开启了多项拆分计划,先后将旗下金融服务事业群组(FSG)、智能生活事业群组独立拆分。一位芯片投资人曾表示,“昆仑独立发展一个很重要的原因是做芯片非常烧钱,需要大量的外部融资。并且,昆仑成立独立公司后可以服务更多非百度用户,也更有利于昆仑的发展。”
不过,换个角度来说,拆分也有利于与母公司核心业务作区分,获得更多资金和发展空间,还能将垂直能力赋能更多下游细分领域,为自己“开源”。据天眼查信息显示,今年6月,昆仑芯对外披露新一轮融资,引进海富产业基金、通用创投、千山资本、临芯投资、中信证券投资等多家机构及产业基金。此外百度也已开始对外提供芯片,与TCL合作,让鸿鹄语音芯片在家电行业实现量产。
由此可见,互联网巨头入局芯片,是基于自身长线发展做出的选择。
在一步一个脚印的摸索中,巨头们逐渐将自身诉求与半导体的发展逻辑相链接,打造独具特色的产业生态体系,在这条不性感的赛道上印刻互联网的特殊轨迹。

躲不掉的持久战,

“造芯”的大厂指引国产芯片未来
现阶段,互联网“造芯”主要瞄准的是专用芯片,包括FPGA、ASIC等。巨头们目的也多停留在自用阶段。但从长远来看,自研自用的需求一旦被满足,各家或将在通用芯片战场上相遇。
专用芯片顾名思义,是指牺牲了通用性、强化某几项特定功能的芯片,专门适用于特定的运算指令,对已经固化的业务进行降本增效。
比如字节跳动研发AI芯片,就是基于字节本身的视频业务需求。一位服务器技术专家谈到:“视频本身的识别、标注等需要大量人工,买英伟达的GPU又太贵。针对人工智能的推理部分,如果要求不高,计算量又多的话,字节可以自己定制一款芯片专门干这个,功耗低成本还可控。”
但是这种模式似乎并不长久,一旦企业对专用芯片的需求下降或改变,是否会继续在专用芯片上投入就是未知数。上述巨头中,百度已将芯片部门拆分,昆仑芯自负盈亏,虽然有百度庞大的下游客户生态兜底,但基于专用芯片本身的特性,真正找到需求匹配的客户并不是件容易事。这时,大厂们或转型做通用芯片,不过除了要迈过更高的技术门槛,资金和客户的问题依旧有待解决。

或许,从最初选择“造芯”的那一刻起,大厂们就陷入了芯片持久战中。
一方面,随着后摩尔时代到来,AI芯片的设计挑战将逐渐增多,下游的多样需求向上传导,势必对芯片的性能功耗提出更高要求,芯片的工艺水平也将备受期待,“造芯”的大厂不得不为更复杂的设计、更长的开发周期乃至更高的流片成本买单。
另一方面,芯片行业重资产、重研发、长周期的发展特性,决定了任何入局者都不可能在短期内取得巨大成功。北极光创投董事总经理杨磊曾谈到,“半导体需要产业经验,扎得深才能看得清。”
而芯片研发应用,势必需要完整的上下游生态做支撑才能走得长远,也打通相关链条也需要极高的时间成本。以华为为例,华为做了近十年的准备,开发麒麟芯片、鸿蒙OS操作系统、打通供应渠道,并尝试构筑自有的HMS生态,这两年才初见成效。在研发上,华为每年投入上千亿元,这个数字每年还在不断增加。
比起做通信起家的华为,互联网巨头们要淌过这一过程极可能投入更多。目前,各家才初尝“造芯”甜头,距离市场需求全面爆发、产品成熟并大规模量产还颇为遥远,巨头们势必要做好长期全“芯”投入的准备。毕竟,罗马不是一天建成的,巨头“造芯”还有很长的路要走。
但让我们把眼光放得更长远,事实上,在这场“造芯”征途中,互联网巨头们也间接推动了半导体国产替代进程,为我国芯片圈输送了大量人才。
目前,我国芯片发展的关键痛点之一便是芯片人才短缺,不但亟需具备专业能力和全球视野的芯片领军人才,能够把控芯片质量和具体运营的高级管理人才也有待补充。
但截至目前,国内开设有芯片相关专业的知名高校仅有清华、上交、复旦、中科大、电子科技大学等寥寥几家。据相关数据统计:2020年我国集成电路相关专业毕业生规模在21万左右,约占毕业生总数的2.3%,这其中仅有不到三万的毕业生选择从事集成电路相关工作。2025年我国芯片专业人才缺口将超30万人。
芯潮IC注意到,在巨头“造芯”的这些年,越来越多大厂背景的创业者涌入了创投圈,国产服务器CPU芯片研发商「鸿钧微电子」就是其中之一。
鸿钧微电子CTO陈伟祥曾在阿里平头哥团队“倚天710”项目中担任SoC设计负责人,也是鲲鹏内核的主架构师,公司主攻的服务器CPU正是半导体产业的主航道之一。成立不到一年,鸿钧微电子已连获两轮大额融资,吸引了高瓴创投、华登国际、鼎晖投资等多家知名资本。
此外,启灵芯、西芯、遇贤微等多个阿里平头哥背景的创业公司也如雨后春笋般冒出,在全球芯片战役愈演愈烈的今天,越来越多人才从大厂走出,成为芯片国产化建设的中坚力量。

结语
站在全球芯片发展的关键转折点上,大厂“造芯”是疯狂一幕,也是关键一步。
踩着上一批互联网红利被瓜分殆尽的节点,大厂们亟需将自身战略定位与国运民生相结合,学会为自己“造血”,才不至于在下半场竞赛中掉队。而他们能否继续引领下一个“黄金十年”,我们拭目以待。
版权声明:本作品著作权归“芯潮 IC”独家所有,授权深圳市腾讯计算机系统有限公司享有信息网络传播权,任何第三方未经授权,不得转载。


精彩回顾



Copyright © 2021.Company 元宇宙YITB.COM All rights reserved.元宇宙YITB.COM