• 元宇宙:本站分享元宇宙相关资讯,资讯仅代表作者观点与平台立场无关,仅供参考.

美联储宣布加息50个基点;中芯国际回应半导体万亿补贴传闻 | 科股快报

  • 钛媒体
  • 2022年12月15日05时

片来源:视觉中国

12月

15日

美国参议院通过法案,禁止在政府设备上使用TikTok;中芯国际回应半导体万亿补贴传闻:公司没有收到具体的文件通知,一直有国家补贴;爱立信面临额外一年的美国合规监督……



公司市场要闻

【长城汽车:斥资1.12亿港元回购1090万股】

【上交所:12月26日至12月27日不提供港股通服务】

【瑞士央行加息50个基点至1%】

【强生和默克研发的埃博拉疫苗在儿童和成人中产生持久抗体】

【海兰信回应股价放量20cm跌停:具体原因在查,目前公司经营正常】

【美国参议院通过法案,禁止在政府设备上使用TikTok】

【爱立信面临额外一年的美国合规监督】

【中芯国际回应半导体万亿补贴传闻:公司没有收到具体的文件通知,一直有国家补贴】

【美联储宣布加息50个基点】


股市行情


【北向资金今日净买入49.36亿元,宁德时代净买入额居首】


【特斯拉美股盘前跌1.6%】



【海兰信今日跌17.66%,深股通买入1.53亿元并卖出1942.96万元】

【港股收评:恒指收跌1.55%,制药板块全天领跌】

【A股收评:三大指数收盘涨跌不一,芯片半导体全天强势】

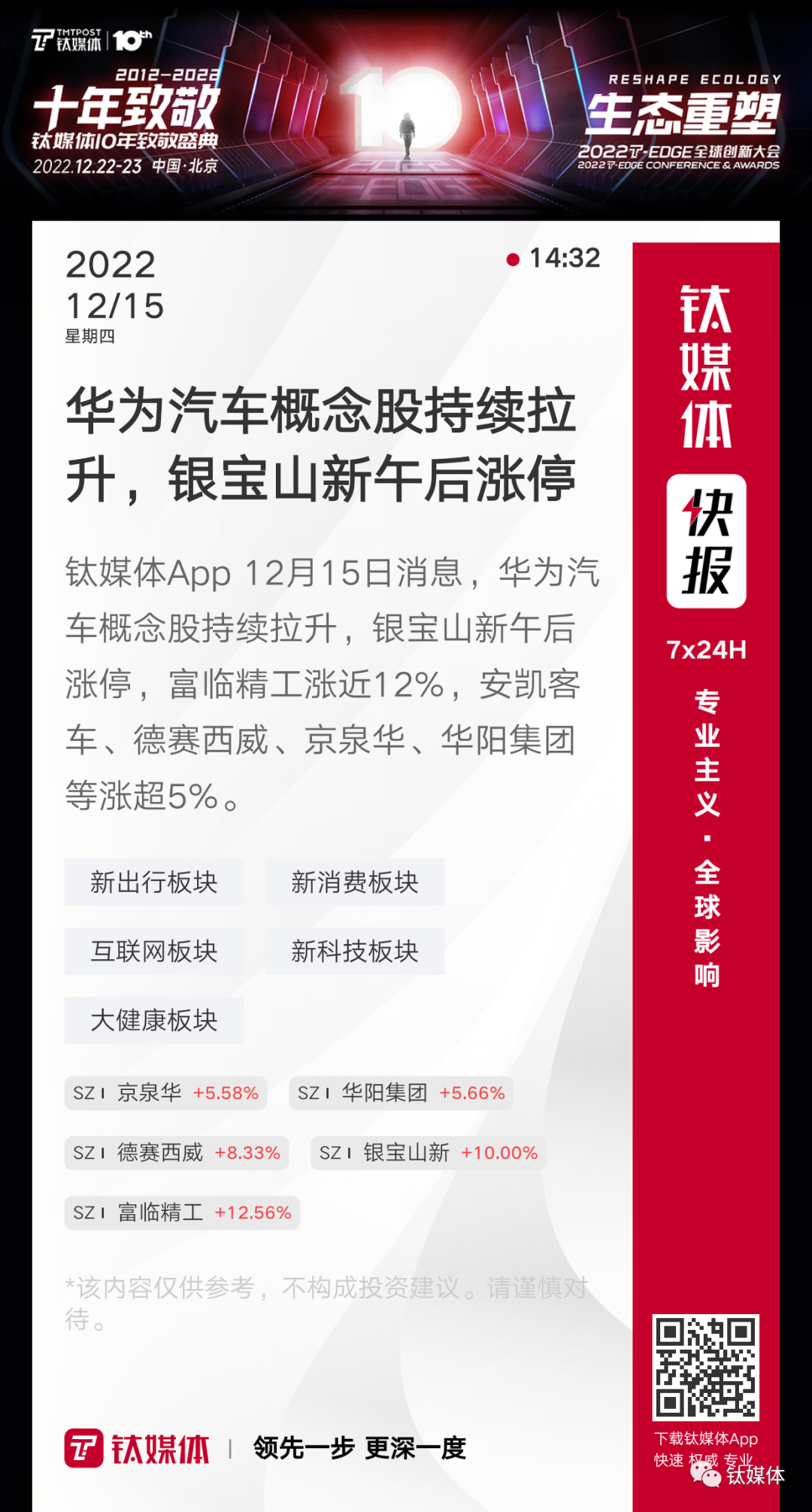
【华为汽车概念股持续拉升,银宝山新午后涨停】


其他要闻

【外汇局:11月外资投资境内证券市场呈净增持】

【安永:中国内地和香港仍是全球IPO活动的重要地区,IPO数量和筹资额分别占全球的37%和56%】

【国办:建设专业化铁路快运物流基地,发展多种形式的高铁快运】

*温馨提示:喜欢钛媒体公众号的小伙伴注意啦!根据公众号推送新规,请将钛媒体设为“星标”,这样才能第一时间收到推送消息,已设置的小伙伴还需要重新设置“星标”

-----------华丽的分割线------------


下载钛媒体App,领先一步,更深一度。


下载钛媒体App】,领先一步,更深一度。

万水千山总是情,点个在看行不行

Copyright © 2021.Company 元宇宙YITB.COM All rights reserved.元宇宙YITB.COM