• 元宇宙:本站分享元宇宙相关资讯,资讯仅代表作者观点与平台立场无关,仅供参考.

元宇宙发展研究报告3.0版(附下载)

  • 元宇宙世界
  • 2022年11月15日02时

导读


报告总体上沿着“由当下到未来、由虚拟到现实、由中国到世界”的思想脉络进行梳理,试图全面总结元宇宙的发展脉络与规律,促进元宇宙相关技术升级,分析产业如何进行虚实融合,从而按照自身发展逻辑,通过新兴科技实现中国式现代化。


来源| 清华大学新闻与传播学院元宇宙文化实验室

转自| 数据观

近日,清华大学新闻与传播学院元宇宙文化实验室发布《元宇宙发展研究报告3.0版》。《报告3.0版》直击元宇宙概念及产业发展正呈现出新的特征与趋势,在前两版报告基础上,按照回顾篇、学理篇、产业篇、社会篇、舆论篇、治理篇、科幻篇七个模块,对元宇宙作出挖掘与探究。

重点介绍

第一部分对元宇宙概念重新进行梳理,对其属性特征与产研前沿进行总结。


第二部分从文学、艺术学、电影学、传播学、经济学等多学科视角解读元宇宙,提出“十理框架”“意境论”“情感温室"等概念,总结元宇宙和真实世界的三类关系。


第三部分从软硬件及平台发展分析元宇宙发展现状,提出“人-货-场-器-境-艺”概念,比较中西元宇宙企业差异,总结行业发展动态,并进行分析预测。以元宇宙理论去指导元宇宙实践发展,虚实共生,数实融合,促进未来产业良性发展。


第四部分从元宇宙与社会关系出发,探讨元宇宙在虚实融合过程中对社会群体与社会结构等方面产生的影响。


第五部分围绕元宇宙三性进行舆情分析。元宇宙的时空体验和人机智能等议题热度较高。各地市发布元宇宙行动计划和重大产品的公布,也为元宇宙发展带来新浪潮。


第六部分围绕元宇宙与治理的两种研究路径,分别探讨元宇宙作为治理对象时,其治理目标、治理逻辑、治理内容、治理手段、治理的重难点。当元宇宙作为治理手段,又如何为中国现代化治理方案助力。最后提出元宇宙发展方向与政策建议。


第七部分聚焦元宇宙虚实共生世界的科幻前景,由智械外衣到心灵奇旅,从奇点宇宙到瞬息全宇宙,形态交织、生命演替、离地亿万光年、异星超体传输,想象勾勒未来世界图景。



元宇宙的定义:“三个三”

元宇宙是高度沉浸且永续发展的三维时空互联网,是人机融生三元化的多感官通感的体验互联网,是能够实现经济增值的三权化的价值互联网。

1
三维化:

元宇宙首先是一个三维化的时空。手机和电脑的体验是二维化的,从二维升级到三维是必然的趋势。

2
三元化:

人类主要的交互对象将是虚拟人,虚拟人入场后也将会有实体化机器人的需求。自然生命、虚拟生命和机器生命三元一体,多感官交互、时空跳转、数据互联。

3
三权化:

web1.0、web2.0、web3.0,可写可读可拥有的三种权利。


三步性能:虚实兼备反哺实体


三步


  • 数字孪生:复刻真实世界至元宇宙,搭建元宇宙时空场景、创建人物虚拟化身,关联构建、异质空间的IP映射等。

  • 虚拟原生:虚拟世界中的事物彼此交互,形成原生生态体系。例如虚拟世界中自我的多个虚拟人分身能进行多任务分工协作和对话,虚拟人和虚拟环境之间可进行信息传递。

  • 虚实融生:在虚实世界中,自然人、虚拟人、机器人共相交互,共同前行,共同进化。虚实场景也相互作用。


三性


  • 时空扩展性:是元宇宙世界基本属性,即元宇宙将基于扩展现实技术和数字孪生技术在时间和空间两个维度上进行重构和延伸。

  • 人机融生性:在元宇宙社会中,自然真身、虚拟分身、机械假身融合形成“三身合一“的融生社会形态。在与整个元宇宙(普适计算)的融生中,自然人的感知能力、决策能力和行动能力等将会获得多重增强,虚拟人、机器人将获得智能进化。

  • 经济增值性:元宇宙的数字资本通过虚拟原生和虚实共生两条主线增值经济价值。


三能


  • 时空智能:通过虚拟引擎搭建的具有时间、空间拓展性质的沉浸式可交互虚拟空间,用户可以在任意高度智能化的虚拟时空中穿梭,时空维度和跳转速度可调节。

  • 生命共生智能:自然人、虚拟人、机器人在虚实世界智能共生,依托强大的AI与算力支撑,以及现实和人脑镜像到虚拟世界中,数字灵魂至少可以低分辨率永生。

  • 合约智能:元宇宙的信用基础即是区块链技术,创作者掌握自己内容全部的数字拥有权。依托其数据无法篡改和可溯源的特性,形成元宇宙中独特的信任机制。



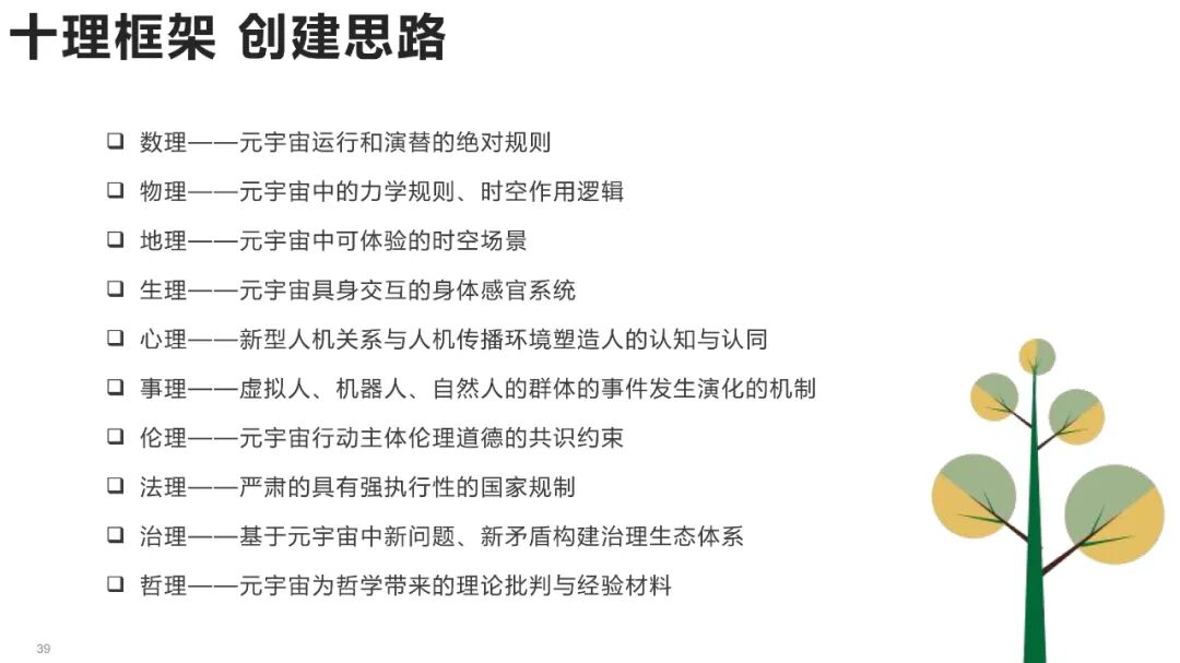
十理框架创建思路


1

数理:元宇宙运行和演替的绝对规则

2

物理:元宇宙中的力学规则、时空作用逻辑

3

地理:元宇宙中可体验的时空场景

4

生理:宇宙具身交互的身体感官系统

5

心理:新型人机关系与人机传播环境塑造人的认知与认同

6

事理:虚拟人、机器人、自然人的群体的事件发生演化的机制

7

伦理:元宇宙行动主体伦理道德的共识约束

8

法理:严肃的具有强执行性的国家规制

9

治理:基于元宇宙中新问题、新矛盾构建治理生态体系

10

哲理——元宇宙为哲学带来的理论批判与经验材料



元宇宙产业:竞争高地 众声喧哗

人货场器境艺:基本模块 热潮渐起

人:指虚拟数字人和人形机器人。


货:指数字资产、数字藏品和NFT等。


场:指元空间,也即多元的元宇宙场景。


境:指现实空间的元宇宙化,该板块的市场潜力较大,也是元宇宙“虚实融合“的部分。


艺:指文化数字化、技能数字化、艺术数字化,是元宇宙平台中的新技能。

虚拟人生态:链条趋整 蓝图待竣

2021年,虚拟数字人核心产业规模约为336亿元,年均增长率31%,由此预估,2025年产业规模为988亿元。


资本不断涌入虚拟数字人赛道,国内核心虚拟数字人企业融资金额可观,截止2022年10月,虚拟数字人领域融资数量近百起,金额约120亿元。


根据对B站播放量和微博、小红书点赞量的统计,当前虚拟IP面临不同程度的热度减退、用户新鲜感丧失等难题。从品牌角度,制作高品质虚拟IP成本较高,而后继运营乏力,无高水准交互能力支撑,则IP价值呈现回落态势。


生产有价值的虚拟数字人应当夯造拟人化、故事化的虚拟IP,探索多元化的营销方式。

数字藏品:资产确权 异质单元

“数字藏品的元宇宙本质,是具有资产属性流通的元宇宙异质化的最小单元”。数字藏品的意义在于,为元宇宙数字资产创建、流动、转换提供了技术底层。


理论上,大部分数字内容和实体资产均可确权为数字藏品。加密艺术和收藏品是海外最主流的数字藏品形式,二者市场累计份额超过80%。音乐、域名、游戏、身份标识等领域的数字藏品亟待开发。


从系统哲学的视角来看,在“人—社会—自然”的系统中,商品价值体现在它给人带来的自由度,数字藏品给人带来求美、求新、求异等自由。


国内数字藏品的定位是数字资产保护,内容风格符合主流价值观念。但也需高度警惕投资风险,防范以数字藏品交易为噱头实施的新型金融诈骗。

时空智能:元化万物 融合发展

纵向来看,时空智能仍是一个理论先于实践的名词,当前全球时空智能业务布局主要包括虚拟空间、智能地图和沉浸体验等领域。


相较海外产业,国内相关产业尚处于起步阶段,在资本活跃度、产业健全度和技术发展度层面存在较大发展空间,且时空智能产品成熟度有待提升,但国内时空智能市场前景广阔,应用场景趋向多元化。


时空智能产业布局两大方向:将时空智能作为公司主要业务、将时空智能融入公司各类业务体系。

VR产业链:逐年迭代 性能优化

MordorIntelligence 分析预测,2023-2025,全球VR应用场景将集中于视频、直播、游戏、教育和社交这五大领域,这些应用场景推动VR需求向C端迁移。


VR头显已经形成了Google 安卓系统+高通芯片的底层模式。苹果推出产品后,VR头显将再次形成“类手机”的竞争格局,即Android和IOS的系统之争。


内容上,国外以游戏+视频为主,国内将形成直播+视频+游戏为主的生态内容,并逐步向社交和办公蔓延,微软、Adobe、Autodesk、埃森哲等厂商将逐步启动VR应用。长远看,VR将和游戏主机展开激烈竞争,该板块全球设备存量超过3-4亿台,市场空间巨大。


2022年上半年,全球AR眼镜出货量约为16.8万台,受全球形势影响,预计下半年出货量将有所增加,全年总出货量达到40万台。


AR软件因产品渗透率不足,其数量和种类都弱于VR。各大厂商建立起自己的AR开发标准和开发平台,形成不同的软件生态。


舆论场关键词:外延膨胀 概念争议

元宇宙产业:声量高涨 竞逐风口

元宇宙概念企业布局主要集中在北京、广东和浙江。在北京注册的企业占总样本的24%,成为元宇宙产业的主要阵地。


超过60家创业板上市企业入局元宇宙,互联网原生产业成为元宇宙生态主力军。


超越美国先发优势,中国成为元宇宙舆论热地,热点高度较2022年1月统计数据增加近7成。

虚拟人账号:写实成势 技术驱动

由于社交媒体内容呈现惯习差异,虚拟人在以图片为主的微博平台更新频率明显高于以视频为主的抖音平台。


另一方面,由于超写实虚拟人开发成本较高,其短视频更新频率明显低于写实和二次元虚拟人。

虚拟人使用:持续率低 文创为主

相较于二次元、写实和超写实虚拟人IP将近100%的持续活跃比例,以明星、艺人为原型的真身复刻虚拟人则倾向于只出现在有限次数的活动中,有70%的虚拟人在短期活动结束后就被放弃使用。其余持续活跃的真身复刻虚拟人主要集中在新闻播报和AI助手领域。


目前,样本库中数字藏品平台更倾向于和文创机构合作,此类平台有101个,其次为平台合作创作者和知名艺术家;用户自创的UGC铸造方式在国内市场还较为少见。可见,当前国内数藏产业与文创产业具有高度关联性,对机构化参与主体更加有利。

数字藏品:规模暴涨 存续不稳

行业规模扩大后,多个平台的藏品价格持续阴跌,黑猫投诉平台以“数字藏品+NFT”为关键词的相关投诉共1850起,大部分内容涉及藏品不发货、出售后钱未到账以及虚假宣传升值等问题,从2022年1月截至目前,样本中超过两成平台不同程度被封、“被黑”或主动离场,平台经营的稳定性关系到藏品价值的续存,可持续的数字经济生态需要规范化的行业监管。


样本中,八成以上的国内数字藏品平台主要内容模式为PGC,值得注意的是有16%的平台已开始尝试UGC的内容生产模式,通过平台的技术支持,进一步增强了数字藏品创作的开放度,让技术为想象力赋权。


元宇宙治理的两大逻辑

元宇宙作为治理的对象:针对元宇宙发展中存在的问题、风险进行治理,搭建元宇宙治理生态体系。

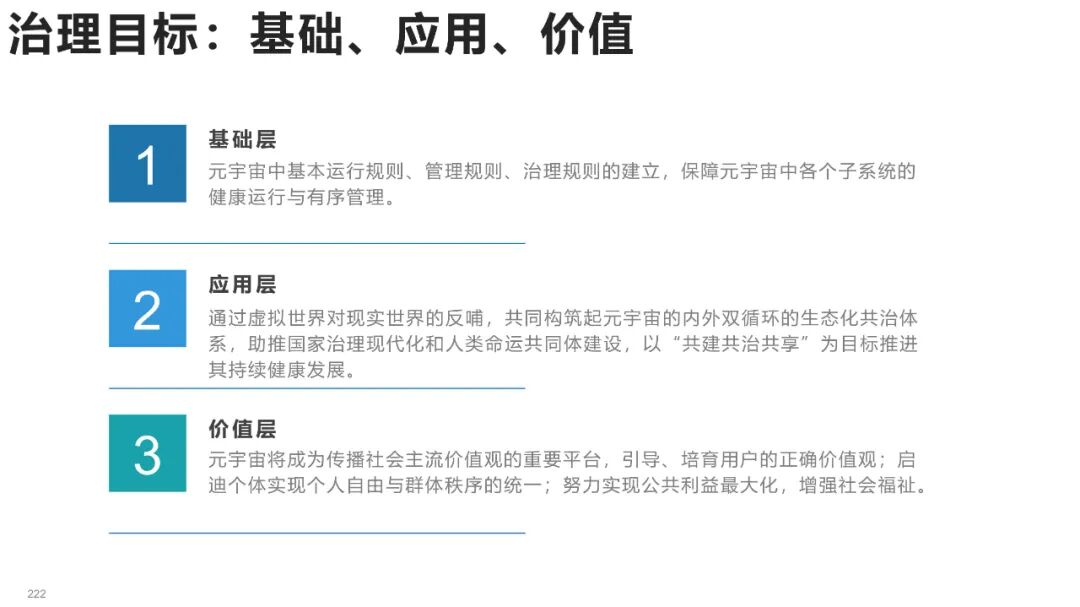
治理目标:基础、应用、价值

基础层:元宇宙中基本运行规则、管理规则、治理规则的建立,保障元宇宙中各个子系统的健康运行与有序管理。


应用层:通过虚拟世界对现实世界的反哺,共同构筑起元宇宙的内外双循环的生态化共治体系,助推国家治理现代化和人类命运共同体建设,以“共建共治共享”为目标推进其持续健康发展。


价值层:元宇宙将成为传播社会主流价值观的重要平台,引导、培育用户的正确价值观;启迪个体实现个人自由与群体秩序的统一;努力实现公共利益最大化,增强社会福祉。

元宇宙作为治理的手段:将元宇宙视为国家治理的辅助角色,推动国家治理体系与治理能力现代化。

为推动国家现代化治理提供方案

治理资源:虚拟人、人型机器人解放了传统治理中所需要的人力资源,可提高治理过程中的生产力和治理效率。


治理程序:公开透明——基于智能合约与信任秩序,优化治理流程。公共监督——避免治理过程中的程序不公、暗箱操作等。寓服务于治理——实现科学、文明、进步的现代化治理。


治理结果:在治理过程中,元宇宙的人机协同治理、分布式群体共治等方式,或能避免因人为因素、权力因素造成的非理性与非公正决断。


元宇宙虚实共生世界的科幻前景

大智境:由表及里 人因工程

太空:在天穹有Star Link等卫星互联网,个体随时随地都可以接入网络中。


天空:在低空有无人机等智能飞行设备,飞机眼镜也能接入元宇宙。


在地:无人驾驶汽车,代替人为驾驶,还有机器狗等智能辅助。


居家:人形机器人、XR等元宇宙产品开始进入家庭,对人类的体力负荷、认知负荷进行换置,数字货币开始广泛使用。


个体:人体内嵌生物传感芯片、基因改造技术,脑机接口,智能化个体。

大梦界:观照心灵 幸福机器

元宇宙是可以随时接入的梦,个体使用VR设备容易进入梦境。


一般情况,梦可以看做是无输入无输出的单机版的元宇宙。


人类在梦中重建了三维时空,并与具有模糊的虚拟人形象交互,这是三元化的一部分。同时,人基本能知道什么是我的,什么是他人的,这是三权化的体现。


类似诺奇克所谈的幸福机器,人类在梦中追求幸福,可以随意体验爱、快乐、财富等一切美好之物。元宇宙将增强这样一种体验,并促成虚实满足。

大神医:全息医学 显见易治

医生视觉扩能。通过影像的整合,可以从解剖空间的多个角度,“看清”神经、血管的结构。


医学生已借助全息等技术进行血块清除或骨骼植入等手术。


数字全息人与模拟诊疗。数字全息技术比传统显微技术在图像处理和成像上具有更高效率,可以模拟真实人体器官,对手术进行模拟并提供准确判断的依据。

大智械:钢铁战衣 模态进化

由虚拟人模拟战争结果后,可控制机器人及人工智能作战。通过算力模拟武器、部署方案,在自然人指令下,获胜率或有大幅度提升。

大遮蔽:图层叠加 超距控制

信息遮蔽:人工智能代替人类选择信息,信息茧房形成。


器官遮蔽:人类和外部信息环境之间存在多设备的叠加层。


交互遮蔽:随着AI和机器人发展,人和权力/资本/平台打交道,越来越多是跟非人智能交互,这种交互遮蔽能够实现资本控制/平台控制最大化。

大迁业:解放人力 进化文明

超人类的计算能力、超人类的体能、超人类的操作精度等能力使得机器人的进场会让很多职业出现“去自然人化”。


在AI技术加持下,真实世界中的脑力计算劳动大部分可能都会被替代。


虚拟人在虚拟世界中发挥体力和脑力劳动优势。


机器人服务-后人类文明的升级。核心逻辑是机器人承担繁重的生产工作后,人类社会的生产力将得到真正的、极大的解放。


大融合:多多益善 超能进化

人类进入多星球的生态格局。


人类观察内外世界多尺度化。


人类进入多元态的生存形式。

大重启:人类永续 机器长生

在技术终极进化下,机器人将拥有长生机制。


若未来地球资源枯竭,机器人大概率能承担起人类大重启任务。

大进阶:起承转合 天人归一

元宇宙六大递进类型:伪准元宇宙、雏形元宇宙、标准元宇宙、完备元宇宙、高超元宇宙、极致元宇宙。


当前处于粗糙元宇宙向标准元宇宙迈进的阶段,当前阶段的目标是形成三元三权标准元宇宙。


标准元宇宙形成后,满足六识(眼、耳、鼻、舌、身、意)六觉(视觉、听觉、嗅觉、味觉、触觉、知觉)即为完备元宇宙。


在极致元宇宙中,每个人都有无数分身、无数空间、无数生态位。每个元宇宙物品都可多尺度交互。


极致元宇宙需要四大支撑:核聚变作为能源、量子计算作为算力、AI觉醒作为算法、脑机接口和长生技术作为自然人的进化。

大范式:科学开悟 自在自为

工具解放:整合目前一切ICT工具,为重新认知、探索、观察、推演社会问题/科学问题,提供新的研究工具与方法论。


范式革新:元宇宙是大设计和大实验的载体,现在所面临的超级大转型,是人类历史上从未有过的集合思想、科技和财富的系统工程。


知沟消弭:交叉学科的逻辑就是要把不同学科的认知差填平,并在数理和物理的基础上,大幅度对人类的认知世界开疆拓土。


关键问题:核聚变 /量子计算 /强人工智能 /长生慢老。

大算力:无形之手 造化万物

算力是实现时空互联网、体验互联网、价值互联网的必备,是构筑虚实世界的基石。


基于量子计算的算力突破是实现从粗糙元宇宙迈向极致元宇宙的路径。

大探险:星际穿越 梦翔九霄

通过“扫描元化打包-时空隧道传输-由虚返实解码-智能建构重塑”四步,以低成本和高效率把人传送到光年之外。把物体关键信号元宇宙化,通过时空通道传递意识包裹,实现肉身在地,而意识和特征跨越时空。


星际层面,对人的界定,在极简情况下只需要对应DNA和大脑微观神经网络。科幻点说,需要考虑灵魂是否能够脱离物质存在,大脑意识能否被拷贝和上传云端。

大演化:瞬息全宇 破碎虚空

真宇宙:按时间发展依次是奇点宇宙、物质宇宙、生命宇宙和人宇宙。


元宇宙:元宇宙从一元宇宙,到多个元宇宙应用,再到跨元宇宙,最后是超元宇宙。


多元宇宙是多个平行真宇宙和元宇宙的集合。


高维宇宙:更高、更多维度的宇宙。


瞬息全宇宙:主体在一瞬、一息之间快速转换。在不同的宇宙中穿梭,意识、活动具象化。

具体内容如下

清华大学:元宇宙发展研究报告3.0(256页) 链接:https://pan.baidu.com/s/17OU4IzI3QtPre7FJH87ScA?pwd=1122 提取码:1122


WX

元宇宙世界文章

元宇宙相关文章

Copyright © 2021.Company 元宇宙YITB.COM All rights reserved.元宇宙YITB.COM