• 元宇宙:本站分享元宇宙相关资讯,资讯仅代表作者观点与平台立场无关,仅供参考.

军用无人机行业深度研究报告

  • 奇遇元宇宙
  • 2022年9月08日07时

(报告出品方/作者:首创证券,曲小溪、黄怡文)

1 军用无人机:未来作战新形态

在目前世界军事潮流趋势下,未来战争、冲突将朝着无人化、智能化的 方向发展,无人机在未来作战中将在多领域被广泛应用。1927 年,A.M 洛教授在英国的“堡垒”号军舰上成功试飞其研制的无人 机——“喉”式单翼无人机,拉开了无人机作战的序幕。1931 年,英国成功研 制了“费利皇后”无人靶机,并在海军舰队演习时使用。20 世纪 50 年代中期, 美国推出其历史上第一架具有实用性的侦查机——AN/USD-1 无人侦察机。1955 年的越南战争,出现了美国的 U-2 无人侦查机、“烽火”—147 型等军用 无人机。20 世纪 80 年代初期,在黎巴嫩的贝卡谷地区,叙利亚的萨姆导弹阵遭 到以色列军用无人机突然袭击,第一次向世人展示了其不可忽视的巨大作战 潜力。1991 年海湾战争爆发,美军利用“指针”、“先锋”等无人机在战场上获 取了伊拉克军方的雷达目标参数。2001 年美国在阿富汗战争中,利用“捕食 者”无人机挂载“地狱火”导弹,使无人机变成了集“察打”为一体的多功能作 战飞机,此后无人机开始被作为一种可以直接进行对抗攻击的武器,应用到 了战场中。

1.1 美无人机军事应用,从观察到主战

从第二次世界大战期间,美国空军将无人机作为靶机使用算起,无人机 在军事中的应用已有 70 年的历史。21 世纪以来,军用无人机装备在世界范 围内迅速扩散,频繁出现在中东、非洲、俄乌冲突等局部地区战场,应用潜 力不断提升。目前全球已经有超过 80 个国家装备了各类型的军用无人机。美国对军用无人机的研发与应用均处于国际领先水平,分析美国在不同 战略背景下各阶段对无人机在冲突中的角色设计和典型应用场景的实践,对 于研判未来军用无人机的发展方向有重要意义。同时也揭示出未来军用无人 机重点发展方向:由单一的情报收集、通信中继、高空侦察等支援任务向火 力打击等主战任务转变;适应未来智能化、精确化战争背景下的单机作战、 有人与无人协同的作战模式。



根据《从战略工具视角对美国发展军用无人机的分析》,在美国“9·11” 事件后,小布什政府的国家安全战略以打击恐怖主义为核心。在 2001 年 11 月,一架携带“地狱火”导弹的 MQ-1“捕食者”无人机在阿富汗执行攻击任 务,这是美军首次在实战中运用携带导弹的武装无人机成功完成攻击任务。同年,RQ-4“全球鹰”无人机在军事行动中首次实战部署。此后美军在阿富 汗、伊拉克、巴基斯坦、也门、利比亚、索马里的军事行动中都使用了无人 机。无人机被广泛地应用在情报、侦察、监视、定点清除等任务中;在这一 阶段,美国对无人机的应用尚处于探索阶段,美军主要使用单一无人机为作 战单元,由地面基站进行控制,无人机仅执行简单的攻击任务和情报侦察任 务。

随着美国逐步撤出中东战场,亚太地区成为美国外交和安全战略的重点 关注地区。2012 年奥巴马政府提出,“必须实行对亚太地区的再平衡”,这一阶 段美国的军用无人机在亚太地区的部署和出口转让从无到有,数量显著增加。根据《从战略工具视角对美国发展军用无人机的分析》,这一时期美国在亚 太地区部署和出口转让的无人机以情报、监视和侦察性能突出的侦察型无人 机为主,其中 RQ-4“全球鹰”、MQ-4C“人鱼海神”等高空长航时无人侦察机 被用于执行广域海上侦察任务。

根据《从战略工具视角对美国发展军用无人机的分析》,特朗普政府于 2018 年 1 月发布《国防战略报告》,其认为“国家间战略竞争取代恐怖主义 成为美国国家安全的首要关切”,美国国家安全战略转向应对“大国竞争”,国防 建设以“增强杀伤力”为保持美军竞争优势的主要着力点。在 2017 年 3 月,美国宣布在韩国部署可发射空地导弹的攻击型无人机 MQ-1C“灰鹰”,是美国首次在亚太地区部署攻击型无人机。2020 年 1 月,美 国海军 MQ-4C“人鱼海神”无人机随第 19 无人机飞行中队部署到关岛,是美 国无人机飞行中队首次在海外部署。MQ-4C“人鱼海神”无人机频繁在南海对 中国展开侦察行动,P-8A 反潜巡逻机每次都同时出现,说明美国正在亚太地 区有人/无人协同行动。在这一阶段,美军在亚太地区向察打一体和作战攻击 领域拓展,尤其重视实战功能,开始演练与无人机相关的新侦查、作战模式。



1.2 中国无人机快速发展,“翼龙”与“彩虹”走出国门

中国无人机起步较晚,上世纪 50 年代末,我国才开始自主研发无人机 的进程。1966 年 12 月 6 日,长空一号首飞成功;之后我国仿制出无侦 5 型 无人机,并参与对越自卫反击战。20 世纪末,中国无人机发展提速,西安爱 生技术集团公司(西安无人机研究发展中心)于 1994 年 12 月完成 ASN-20 无 人驾驶飞机研制工作。21 世纪以来,我国的军用无人机逐步形成了一个完善 的作战体系和较成熟的无人机产品系列,以“翼龙”、“翔龙”、“彩虹”为代表性 的无人机,已经走出国门,取得了很多其他国家的认可。

2018 年 11 月,航空工业集团发布的《无人机系统发展白皮书(2018)》 提出,到 2025 年,创新发展现代无人作战装备,建立高端突破、体系完备、 能力要素健全的无人机系统装备体系,建成核心能力突出、产品谱系完备、 全面开放融合、具备国际竞争力的无人机系统产业体系;到 2035 年,在无人 机关键技术产品领域达到世界一流水平,具备引领无人机产业发展的自主创 新能力,满足建设世界一流军队的需要,同时在国际防务市场具有突出的竞 争优势和一流的品牌影响力。多年高质量发展,在无人机国际军贸市场上,我国逐步形成有一流影响 力的军用无人机系列。察打一体无人机,其具备高空、高速、长航时和大载 重能力于一身,能进行空对面精确打击作战和广域侦察监视作战能力,可在 高威胁战场环境下遂行多样化作战任务。我国中高空长航时无人机已有近二 十年设计与应用基础,产品质量处于世界一流水平。其中翼龙-1/2 系列、彩 虹-3/4/5 系列为我国主要军贸产品;攻击系列、BZK 等也已在国内部队列装。

彩虹无人机由航天彩虹无人机股份有限公司研制。2008 年,彩虹-3A 侦 察攻击一体化系统无人机亮相国内外航展,成为首个公开亮相的国产无人侦 查攻击机系统,也是我国首款实现批量出口的攻击性无人机。在 2015 年,彩 虹-3 系统正式转入地质调查矿产勘查民用领域,开始进入商业化使用阶段。2012 年,彩虹-4 中空长航时侦察打击一体化系统无人机亮相国内外航展,在 同类型无人机中处于领先地位,代表了中国无人机技术发展的高水平。2015 年,彩虹-5 中空长航时察打一体无人机成功首飞;2021 年,彩虹-6 大型高空 高速长航时多用途无人机亮相珠海航展等。翼龙-1 无人机,是中国航空工业集团公司成都飞机设计所研制的无人机。其出口到尼日利亚、埃及、阿联酋、沙特阿拉伯、哈萨克斯坦和巴基斯 坦等国,在地区军事行动中取得了优异的战绩。2018 年翼龙-1D 全复合材料 多用途无人机成功首飞;2022 年,翼龙-1E 全复材多用途大型无人机成功首 飞,完成升级迭代。2017 年,翼龙-2 中高空长航时察打一体无人机成功首飞, 与美国 MQ-9“死神”无人机水平接近。

1.3 军用无人机不同维度的分类

无人驾驶飞机,是利用无线电遥控设备和自备的程序控制装置进行操纵 的不载人飞机。无人机按其应用用途可分为军用无人机与民用无人机两类, 军用无人机主要包括侦查无人机、战斗攻击无人机、电子对抗无人机、诱饵 无人机、无人靶机、察打一体无人机。侦查无人机主要进行战略、战役和战术侦察,监视战场,为作战提供情 报;战斗攻击无人机主要进行攻击、拦截地面和空中目标;电子对抗无人机 主要对敌方飞机、指挥通信系统、地面雷达和各种电子设备实施侦察与干扰;诱饵无人机主要诱使敌雷达等电子侦察设备开机,获取有关信息,模拟显示 假目标,引诱敌防空兵器射击,吸引敌火力,掩护己方机群突防;无人靶机 主要模拟导弹和各种飞行器的飞行状态,主要用于鉴定各种航(防)空兵器 的性能和训练战斗机飞行员、防空兵器操作员;察打一体无人机是在侦察无 人机的基础上发展起来的,有效解决侦察无人机发现目标后传回信息再攻击, 无法满足实时作战问题,其设计最大特点是以任务为中心,实现侦查、攻击 一体解决方案,主要分为武器投放型和自杀攻击型两种。



根据《无人机系统概论》,按照飞行平台构型,无人机可以细分为固定 翼无人机、无人直升机、多旋翼无人机、垂直起降固定翼无人机、无人飞艇 等。按照质量及外形尺寸,无人机可分为大型无人机、中型无人机、轻型无 人机、小型无人机、微型无人机。同时按照速度,无人机可分为低速无人机、 亚声速无人机、跨声速无人机、超声速无人机、高超声速无人机。按照航程, 无人机可分为超短程无人机、近程无人机、短程无人机、中程无人机、远程 无人机。按照实用升限,无人机可分为超低空无人机、低空无人机、中空无 人机、高空无人机、超高空无人机。

1.4 察打一体、忠诚僚机和微型无人机发展方向,对应不同作战形式

由于战争形态的不断演进和军用无人机技术的不断发展,未来战场将是 智能技术的角逐,相应高智能、高自动化及无人化的装备将被大量应用。军 用无人机是智能化、自动化、无人化三者有机结合的武器,军用无人机将广 泛的在实战中去应用。针对单个无人机,未来战场需要更加隐身化、微型化、 多性能军用无人机,在敌人未察觉前尽快完成作战目标,这就使无人机发展 出不同主战装备或重点参与的作战样式。未来无人机长期发展方向以隐身无 人机、高空长航时察打一体无人机、忠诚僚机、蜂群化微型无人机作战方式 为主。

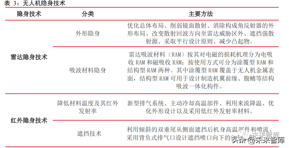
隐身化是目前军用无人机发展的重要方向之一, 是高端无人机的重要 技术瓶颈之一, 是军事强国需要掌握的先进技术。隐身技术是对目标特征信 号进行有效控制和抑制的技术,主要包括雷达隐身、红外隐身等。针对高空、 长航时察打一体无人机,具有隐身设计能够应对更复杂的战场情况,具备穿 透敌方防御系统而不被发现的能力,可潜入敌方区域,开展情报监视侦察活 动,并利用携带的武器实施打击。同时隐身性能的无人机可以配合有人作战 飞机,担任有人作战飞机的僚机,执行目标指引、前出探测、干扰诱骗及武 器投放等协同任务,从而更好地提升其实战能力。



根据《有人/无人机协同编队控制研究综述》,目前国内外有人/无人机 协同编队相关研究已经取得了一些成果,有人与无人机编队协同作战蕴含着 巨大的发展潜能,随着进一步深入研究并持续开展试验验证,不断运用于战 斗实践,其将是未来空战领域的重要发展方向。同时根据《美军智能无人机 集群作战样式及影响分析》,无人机集群是由一定数量的无人机基于开放式 体系架构综合集成的作战体系,通过与有人机的配合,美军认为智能无人机 集群可显著提升其在强对抗环境中的作战能力。在战场中,忠诚僚机不仅仅 是有人战机的替代品,而是有人战机的有效补充和增强战斗力。在面对高对 抗、高强度、高危险的战场,无人机与有人机协同作战将极大提高效率,降 低军耗,无人僚机的发展趋势将是可消耗、低成本、智能化、集群作战。

微型无人机利用机型微小,组成无人机战斗蜂群,具有数量优势明显、 作战性能灵活、抗毁能力强的特点。而微型无人机组成无人机蜂群,其可由 轰炸机、战斗机、侦察机、运输机等在防空火力范围外释放经过短暂飞行, 即可达到目的地,实现特殊作战目的。微型无人机单兵作战上,便于携带, 作战性能优异。未来微型无人机要求在功能多样的同时成本可控,战场上能 在较短的时间内提供准确的战场信息、精确的打击性能。



自杀式无人机展现精确打击新模式。自杀式无人机可以在空中巡逻飞行 并执行情报侦察、区域封控、精确打击和毁伤评估等作战任务的新型弹药。其具有突防能力强、战术使用灵活、留空时间长、作用范围大、成本低、尺 寸小、隐身能力较强,能承受极高的过载。它能根据战场情况变化,自主或 遥控改变飞行路线和任务,对目标形成较长时间的威胁,实施精确打击。在 俄乌冲突中,美国向乌克兰提供数百枚“弹簧刀”自杀式无人机、“凤凰幽 灵”自杀式无人机,并在冲突中投入战场取得一定成绩。同时在俄罗斯方面, “柳叶刀”、“立方体”等自杀式无人机投入战场,同样展现出通过弹道控 制,精确制导打击攻击目标的能力。中大型高端无人机是未来国家之间博弈的战略领域之一,也是大国强国 的重要标志。目前察打一体无人机发展较全面,其任务载荷、飞行高度、续 航时间等都有明显提升,进一步提高其隐身性能、提高侦查作战能力、降低 成本是重要发展方向。根据航天彩虹年报,美国是目前无人机最大的研制生 产国,在美军现役装备中,重型无人机占比达 51%、中型占 26%、轻型占 23%。忠诚僚机应用前景广阔,世界军用无人机大国均在理论演进、技术攻关、 军事演习中积极探索有人机与无人僚机的协同战斗,能设计出适用范围广、 性价比高、一定自主性、智能化程度高的忠诚僚机,将可能得到国际军贸市 场的青睐。微型无人机通过智能集成,密集出发形成作战团体可完成战略侦 查、武装攻击、通信中继任务,在未来智能化战场上也将获得巨大成长空间。

2 市场持续扩容,主力机型军贸成交活跃

2.1 局部冲突下全球市场规模扩大

未来战争人员损耗下降的要求,军用无人机将在更多领域实现应用。军 用无人机作为新兴战场利器,以其独特优势可在复杂环境中遂行各类作战任 务,并且随着高新技术的快速发展,其将带来军事领域的重大变革甚至战争形 态改变。军用无人机通过不同载荷平台,可实现情报侦查、通信中继、电子 对抗、空中预警、作战训练、军事打击等不同任务。随着智能化、隐身化、 高集成化的无人机系统不断发展,其将在未来军事战争、演习中扮演着重要 的战略战术地位。全球军用无人机市场空间持续扩大,局部冲突将促使其进一步放量。据中航无人机招股书,援引蒂尔集团的报告,2019 年-2028 年全球军用无人 机年产值(含采购)逐年增长,到 2028 年产值预计达到 147.98 亿美元,年 产值(含采购)复合增长率约 5.36%。随着战争或冲突中各方都要求实现精确 化打击、高强度信息对抗、减少不必要人员伤亡,这些需要更多的军用无人 机在战场发挥重要作用。在各国国防安全考量上,受区域冲突中作战形式影 响,在未来军用无人机需求上将迎来进一步增量。



军民融合,中国军用无人机双线循环高质量发展。根据美国国防部数据, 2018 年到 2023 年无人机系统占美国国防预算的比列分别为 0.42%、0.49%、 0.41%、0.26%、0.21%、0.37%,其平均比列约为 0.36%。我国目前无人机正 处于快速发展装备阶段,建国 70 周年大阅兵、外国阅兵仪式,频繁有我国军 用无人机参与。

针对军用无人机的发展,我国以科研院所、高校、军工集团为代表的无 人机研发单位,不仅研发新型无人机用于军队服役,同时积极发展高性价比 的无人机进行对外军贸。根据我国国防支出预算,自 2015 年以来,国防支出 保持着 6%-8%的增长水平,目前我国国防支出增长稳定,国防建设不断强化。如果参考美国无人机系统采购占国防预算 0.4%左右的比例,我国 2022 年国 防支出预算 14504.5 亿元,折算我国军用无人机系统年采购额约为 58 亿元。

2.2 军贸市场活跃,中国、美国和以色列占主导份额

无人机需求旺盛,军贸市场活跃。基于目前复杂国际形式、未来战争趋 势,对无人机装备有需求的国家越来越多,但全球具备自主生产高性能军用 无人机能力的国家较少,因此相较传统武器装备,无人机全球军贸市场较为 活跃。目前全球无人机系统军贸领域主要出口国家为以色列、中国及美国,澳 大利亚、土耳其、意大利等其他国也有部分无人机出口。根据斯德哥尔摩国 际和平研究所(SIPRI)统计,2010 年至 2020 年度,无人机军贸市场中以色 列出口份额最大,约占军贸市场 31%,美国市场份额约 28%,中国市场份额 约 17%,其他国家无人机系统军贸出口规模合计占比约 25%。中国无人机出 口的主力机型为“翼龙”和“彩虹”系列无人机。



行业高壁垒,中国后起之秀快速崛起。军用无人机具有高技术集成、研 发投入大、智能化程度高等特点,想要进行军用无人机的研发和生产具有较 高的难度,同时制造出世界领先、性价比优良的无人机进行军贸更困难,因 此无人机国际军贸市场行业壁垒较高,普通企业难以进入相应市场。各国国 防部门长期以来是全球无人机市场最大的客户,是国际军贸的重要组成部分。而我国作为无人机市场后起之秀,军用无人机主要以大型察打一体无人机出 口为主,如“翼龙” 和“彩虹”系列无人机等,具有较强的性能-成本优势, 在中东、非洲等国家和地区具有一定的市场份额。根据中航无人机招股书, 翼龙系列无人机在全球察打一体无人机中市占率位居全球第二,是我国军贸 无人机出口的主力机型。军用无人机主要出口国家各有千秋。主要的无人机出口国家中,美国在 无人机出口的数量和价值方面领先,但大多数是中小型侦查无人机。以色利 凭借自己科学技术的不断积累,是全球最大的军用无人机出口国,客户群覆 盖全球大部分地区,出口军用无人机包括侦查、攻击无人机等多用途无人机 以及小型无人机等。

土耳其凭借着阿塞拜疆在战场使用 TB—2 无人机表现惊人以及其具有 的良好性价优势,快速开拓国际市场;俄乌冲突中,乌克兰在战场上频繁使 用 TB—2 无人机,也给土耳其无人机的出口打开新一轮增长契机。其察打一 体无人机为其主力无人机出口类型,近年来拥有大量海外订单。

各国主要由其军工龙头企业进行军用无人机外贸交易。美国主要军用无 人机生产出口商有:通用原子、诺斯洛普.格鲁曼、波音公司等,考虑到美国 察打一体无人机价格昂贵,在国际市场上美国军用无人机出口主要以中小型 侦查无人机为主,其主要外贸机型有;扫描鹰(ScanEagle)、黑杰克(RQ21)、捕食者(RQ-1)、全球鹰(RQ-4)等。以色列主要军用无人机出口商为以色列航空工业集团、以色列埃尔比特 系统公司等。同美国有相似之处,以色列主要出口机型中侦查无人机占比较 高,主要机型有苍鹭(Heron)系列无人机、赫尔墨斯(Hermes)系列无人机 等。土耳其主要军用无人机出口商为:土耳其航空工业集团、Bayer Makina 公司、土耳其伟世达国防公司。土耳其出口无人机与我国相似,近年来快速 发展,以性能与美国同等级无人机相似但性价比较高的察打一体无人机为主, 主要包括 Anka、Bayraktar TB-2、Karayel 三类无人机。

2.3 航行高度与起飞重量不断提升,大型无人机具有战略意义

我国“彩虹-4”无人机是中空长航时察打一体型无人机,其凭借长航时、 隐蔽性强的优势对地面目标进行持续压制。“翼龙-1”无人机是中低空长航时 察打一体型无人机,可携带侦察、激光照射/测距、电子对抗及小型空地打击 武器,总体性能已经达到了国际上同类型无人机的先进水平。TB-2 无人机是 土耳其自主研制的首款察打一体无人机,在局部冲突中表现优异,其与大多 军用无人机等起飞重量逐渐增大的发展趋势不同,TB-2 无人机代表了小型化、 低成本、察打一体发展方向的军用无人机。在价格上,TB-2、翼龙系列、彩 虹系列均有较高的性价比优势,销售数量可观,有望持续增长。



察打一体无人机更高空航行、高起飞重量、机体隐身化发展。MQ-9“死 神”是一种极具杀伤力的新型无人作战飞机,并可以执行情报监视与侦察任务, 飞行速度、载弹量大幅提高,能在高空飞行并完成任务,在国际军贸中受到 一定程度青睐。“彩虹-5”无人机升格为多维察打、即察即打。“翼龙-2”无人机 是新一代察打无人机,它的研制成功标志着中国成为全世界继美国之后具备 新一代察打一体无人机研制能力的国家。“云影”无人机采用高速高空隐身设 计,承担侦察及对地攻击任务。高空高速侦查无人机,可完成跨区域侦查任务。RQ-4”全球鹰“无人机是 高空高速无人侦察机,机上载有合成孔径雷达、电视摄像机、红外探测器三 种侦察设备,以及防御性电子对抗装备和数字通信设备。在阿富汗战争、伊 拉克战争中投入了使用,效果明显。“翔龙”无人机在机体设计上与美国的“全球鹰”高空长航时监视无人机非常相似,但相比只具备侦察或者监视能力的 “全球鹰”,“翔龙”无人机具有对地攻击这一独特优势。性能对比各有特色,战场上各显神通。各国初代察打一体无人机中,通 过参数对比,飞机尺寸接近,多项性能指数相近,我国的“翼龙-1”、“彩虹 -4”在起飞重量、最大速度和续航上优于 MQ-1“捕食者”。

MQ-9”死神“无人机的发动机为功率为 900 马力的涡轮螺旋桨发动机, 飞行速度可以达到捕食者的两倍多。同时它的载弹量也更大,装备 6 个武器 挂架,可搭载海尔法导弹和 500 磅炸弹等。“彩虹-5”无人机最快飞行速度 优于 MQ-9“死神”无人机,可连续飞行时间远超 MQ-9“死神”无人机。“翼 龙-2”一共有 6 个武器挂架,能携带 6 枚大型导弹或 12 枚小型导弹,堪比小 型轰炸机。装载大功率涡轮螺旋桨发动机,大幅度提高了平台飞行性能,已 经入选全球最致命五款军用无人机。“云影”无人机首次配装了先进的 WP11C 涡喷发动机,雷达反射面积也相应减少,高空高速性能好,比 MQ-9“死 神”无人机快 200 km/h。

RQ-4“全球鹰”无人机采用后掠翼、直立 V 形尾翼、收放式起落架, 后机身顶上吊挂涡轮风扇发动机,上机身前方呈球茎状。其作为高空长航时 无人机,可随时启动,从美国本土起飞到达全球任何地点进行侦察。“翔龙” 无人机采取了罕见的连翼布局,由于装配涡扇发动机,导致其载荷能力较低 且留空时间较短。除了可执行侦察任务之外,“翔龙”无人机也能携带多款 250 公斤级的制导炸弹或者空地导弹等。



3 无人机系统组成与价值量拆分

3.1 机体、通信、任务载荷和地面控制四大分系统

无人机系统正通过执行许多复杂而危险的任务而不造成巨大经济损失 和人员伤亡, 改变着全球军事作战方式。根据《无人机系统概念和关键技术》, 无人机系统不仅包括无人飞行器本身, 还包括无人机通信、任务载荷设备和 地面设备 (地面测控站、发射与回收设备、地面保障设备)。

无人机综合利用其各分系统协调运作完成任务目标。飞行器平台分系统 是无人机的主体,整合动力装置、飞行控制系统、导航系统等部件实现空中 飞行并执行任务。而无人机不同用途主要由其任务载荷分系统决定,通过机 载不同任务设备,进行不同任务采集,从而实现侦察搜索、军事打击、民品 使用功能。除执行任务的直接载体之外,地面测控系统作为无人机系统的指 挥中心,控制飞行过程与航迹、飞行平台的起降工作。同时信息传输分系统 实现地面控制与飞行器平台的信息交互传输功能。

无人机飞行器系统高集成、创新布局、使用复合材料。无人机体积小、 重量轻, 强调高度集成设计,因此其不像大型飞机那样各个部件和分系统可 以独立设计, 必须统一设计、综合考虑。无人机不受人员高速过载、环境适 应性和内部设备少的限制, 因此, 更适于各种非常规布局构型的无人机飞行 平台和设计外形隐身性好的无人机。同时要减少无人机结构质量, 更多的需 采用复合材料,目前多采用比模量、比强度高的碳纤维树脂复合材料和玻璃 纤维材料。



无人机系统的意义在于通过不同任务载荷执行特殊任务。无人机携带成 像设备执行侦察任务, 这需要在特殊环境下获取高清图像, 于是需要搭载光 学变焦高分辨率摄像、红外热成像、合成孔径雷达成像、激光雷达成像等技 术的设备,同时需要灵活控制、跟踪防抖台吊舱配合使用。在军用无人机领 域,随着无人攻击机、察击一体化无人机系统的创新成功, 设计适用于无人 机的自主侦察与火控装置, 以及适用于无人机的武器装备, 将是军用航空发 展的重要方向。结合未来战争需求,协同作战、蜂群战术也是无人机系统未 来发展的重要方向。信息传输分系统是无人飞行器与地面控制系统进行数据传输的通道。依据空地间传输方向,通信链路可分为上行链路和下行链路。上行链路主要 负责地面站发送遥控指令、无人机对其进行接收的过程,有效保证地面控制 站实时保持与无人机空中平台的联系, 遥控、跟踪无人机的状态、飞行轨迹、 任务载荷情况。下行链路主要负责无人机发送数据、图像,地面站对其进行 接收的过程;有效保证无人机要将任务实施的情况与结果传送回地面站。而 无人机通信链路需要解决远距离传输能力、宽带传输能力, 需要具有低功耗、 低误码率、高灵敏度和高抗干扰能力。

地面测控分系统是无人机系统指挥中心。无人机地面控制站的基本功能 是通过任务规划、飞行管理、载荷管理、链路监控、信息预处理、数据记录 和回放等功能,实现对无人机、链路设备、有效载荷等的实时监视与控制。无 人机虽然没有飞机上驾驶员,但仍无法离开人的参与控制,通过地面测控系 统,人有效指挥无人机,协调各分系统,完成制定任务目标。对于军用无人 机, 地面站还需要具有低截获概率、抗欺骗性、防反辐射攻击能力, 以及提 供数据加密功能等。随着目前无人机系统快速发展,无人机蜂群组网通信控 制技术也正不断发展。

3.2 翼龙系列无人机平台价值量比重在 65%

位于军用无人机产业链中游的企业,主要进行无人机总装试验试飞、无 人机销售等业务,在其成本中直接材料为主要组成部分。以中航无人机为例, 公司主营业务成本包括直接材料、直接人工、制造费用和其他直接成本。2019 年,公司开始采购原材料并生产销售无人机系统,同时也向航空工业成都所 提供无人机总装试验试飞等技术服务,因此直接人工、制造费用占主营业务 成本的比例相对较高。2020 年、2021 年,公司完全负责翼龙系列无人机总装 和销售,直接材料成本占比进一步提升至 87%以上。

军用无人机系统主要组成部分为飞行器平台分系统,其次为任务载荷系 统、地面控制站。根据中航无人机所披露的无人机系统的各组成部分采购额, 可以计算出翼龙系列无人机平台、地面站、任务载荷系统价值量比重。翼龙系列无人机平台由机体、飞机管理系统、动力系统、机械电气系统、 机载数据链系统等组成,是无人机实现空中飞行最基本的组成部分。作为翼 龙系列无人机采购金额占比最高的部分,2019年-2021年三季度均超过65%。无人机系统地面控制站包括指挥控制站、视距链路地面站、卫通链路地 面站,为无人机的操控中心以及数据交互中心,其采购占比约为 12%-16%, 2019 年-2021 年三季度平均占比 13.5%。无人机系统任务载荷系统指无人机 携带的完成指定任务的设备或装置,按用途可分为侦察监视、情报通信、电 子对抗、武器弹药等,其采购占无人机系统 16%上下。



3.3 涡扇发动机是高空长航时无人机最佳动力选择

无人机动力装置多用,适用范围广泛。无人机市场巨大、产品种类丰富, 有大量新兴市场领域尚待开发, 因而对动力的需求也是极其多样的。无人机 使用的动力装置主要有涡轮螺旋桨发动机、活塞式发动机、涡轮喷气发动机、 涡轮风扇发动机、涡轴发动机及电动机等。根据无人机续航时间、飞行高度、 起飞重量等不同也需要选择不同类型的发动机进行装配。根据《无人机动力技术发展现状与展望》,无人机目前广泛采用的动力 装置为活塞式发动机,但活塞式相对适用于低速低空小型无人机。对于一次 性使用的靶机、自杀式无人机或导弹,要求推重比高,一般使用涡喷式发动 机。低空无人直升机一般使用涡轴发动机,高空长航时的大型无人机一般使 用涡扇发动机。

国内无人机动力多领域技术空白,不断发力实现跨越式发展。长期以来, 我国发动机的研制都是紧跟国防建设和战略需求, 将大部分资源都投入到了 主力战机的配套发动机研制中去, 现有的大部分发动机都是根据有人驾驶飞 机配套研发的。与此同时, 我国无人机在近年来发展迅猛, 但其对动力的需求 与有人驾驶飞机有一定区别, 因此造成了我国无人机动力的发展滞后于无人 机系统的发展。针对中低空无人机,活塞式发动机性能落后于国外同类产品,国外进口 的燃油性能和高空性能更加优异的重油活塞发动机,受到限制禁止用作无人 机动力。针对高空长航时无人机, 涡扇发动机是最佳动力选择,但目前国内 还处于研发阶段。中国航发研制出 AEF50E 涡扇发动机、AEP50E 涡桨发动 机、AEF20E 涡喷发动机等多款可用于无人机的发动机。根据中国航发集团 展示信息,三款发动机是主要根据国际市场需求研制的出口型军用无人机发 动机,同时 AEF50E 涡扇发动机用于国产双发高空高速云影无人机。通过动 力企业不断的发动机创新研发,助力无人机系统快速升级,实现无人机跨越 式发展。



从无到有,军用无人机正在用中国“心”。国产无人机翼龙、彩虹、BZK 等不同系列大都使用同一类奥地利 ROTAX914 活塞发动机。目前国内民营企 业研制无人机发动机已取得重大成果,翼龙-1D、翼龙-1E 无人机配备了宗申 动力公司 C145 活塞发动机,其 C115 发动机在彩虹-3、翼龙-1 上试飞成功, C145 发动机性能已经达到或者接近 ROTAX914 发动机的水平。部分彩虹-5 无人机配备航瑞航空公司金鹰发动机,是全新研制的发动机,彩虹-4 无人机 装配了航瑞航空公司重油 DB416 云雀发动机。

国内无人机动力领域,活塞式发动机是最常用发动机,涡喷、涡扇发动 机增量应用。根据《无人机动力技术发展现状与展望》,对于发动机技术, 考虑到实际应用的情况结合我国技术水平,国内的大型无人机一般采用技术 较成熟的活塞发动机作为其动力装置。但活塞发动机存在振动大,功率质量 比和功率体积比小、控制复杂等问题。喷气式发动机较活塞发动机能更适合 无人机的飞行特点,从发动机的推重比、耗油量等角度考虑,活塞发动机较 喷气式发动机差。目前我国翼龙-1、彩虹系列无人机多以活塞发动机为动力 装置;翼龙-2 中高空长航时察打一体无人机使用国产涡桨发动机;云影、翔 龙等高空高速无人机使用涡喷发动机。美国无人机主要采用涡轮发动机、涡 喷发动机。随着我国无人机军贸、部队列装步伐的加快,也将伴随着相应发 动机进一步的市场增量空间。

4 国内军用无人机上市主机厂

4.1 中无人机:国内大型固定翼长航时无人机系统领军企业

背靠航空工业集团,全面主营无人机系统。公司前身为 2007 年 8 月成 立的成都空天高技术产业基地股份公司,2011 年至 2018 年公司承接翼龙系 列无人机系统的相关技术服务业务,主要为航空工业成都所提供翼龙无人机 的总装试验试飞等技术服务,无人机系统销售由航空工业成都所负责。之后 航空工业集团在 2018 年 12 月作出《关于中航(成都)无人机系统股份有限公 司组建工作方案的批复》,为了进一步完善公司的业务链,增强独立面向市 场的能力,公司于 2019 年建立了独立的研发、采购及销售体系,航空工业成 都所自 2019 年开始不再对外签署翼龙无人机系统销售合同。中国航空工业集团直接或间接持有中无人机公司 66.73%股份,为公司 的实际控制人,航空工业集团支持中无人机充分发挥其在行业的领先优势, 拓展翼龙品牌效应,不断丰富产品谱系。中无人机公司主要从事无人机系统 的设计研发、生产制造、销售和服务。公司是专注于大型固定翼长航时无人 机系统成体系、多场景、全寿命的整体解决方案提供商。察打一体翼龙无人机,军贸出口性能优良。中无人机是国内大型固定翼 长航时无人机系统的领军企业,其研发总装无人机具备长航时、全自主多种 控制模式、多种复合侦察手段、多种载荷武器集成、精确侦察与打击能力和 全面灵活的支持保障能力。翼龙系列察打一体无人机是公司主要军贸产品, 主要包括翼龙-1、翼龙-1D、翼龙-2,同时航空工业成飞将云影无人机后续所 涉及的生产、研发等全部资产和业务转让给中无人机。



翼龙-2 系列无人机积极拓展民用领域。公司翼龙系列民用无人机主要包 括翼龙-2 人工增雨型、翼龙-2 气象型、翼龙-2 应急救援型。翼龙-2 人工增雨 型在 2021 年 1 月,完成了我国首次利用大型固定翼无人机开展的人工影响 天气工作,填补了国内大型无人机人工增雨(雪)的空白,显示我国人工影 响天气的能力显著提高。翼龙-2 气象型可搭载多型专业气象载荷,用于空基 气象环境监测和应急气象保障领域。面对极端气候及灾害情况,翼龙-2 应急 救援型可迅速应对应急场景下的救灾需求,快速到达受灾现场,利用空中飞 行的优势可以有效规避地面的灾情,降低抢险救灾人员的伤亡率。

翼龙无人机旺盛需求,助力公司业绩快速增长。公司于 2019 年建立了 独立的研发、采购及销售体系,由此 2019-2021 年期间公司营业收入 CAGR 超过 200%,2021 年营业收入达到 24.76 亿,归母净利润达到 2.96 亿元。

公司军贸业务通过中航技开展,2019-2021 年向其销售金额分别为 2.2 亿元、11.4 亿元和 22.2 亿元, 占公司相应各期主营业务收入的比例分别为 86.2%、93.5%及 89.6%。

期间费用率呈现下降趋势,毛利率和净利率存在一定波动。翼龙无人机 以高性价比优势,快速提高市场占有率,在产品销售价格和原材料采购价格 变动的影响下,2020 年-2022 年一季度,公司主营业务毛利率分别为 26.21%、 24.02%和 22.78%,有一定波动;净利率分别 13.55%、11.95%、15.71%,在 波动中一定程度增加。随着公司产品谱系的增加、市场占有稳定、业务规模 增加,盈利水平有望继续提升。



4.2 航天彩虹:同时具备无人机和机载武器研制能力

前身南洋科技,注入航天科技无人机资产。航天彩虹是中国航天科技集 团有限公司第十一研究院控股的上市公司。其前身是 2001 年成立的浙江南洋 电子薄膜有限公司,并在 2010 年于深交所上市。后在 2017 年,南洋科技通 过发行股份向航天十一院购买其持有的彩虹公司 100%和神飞公司 36%股权。在 2018 年,公司更名为航天彩虹无人机股份有限公司。在注入无人机业务后 业绩实现大幅增长,在航空航天业务领域,公司将无人机和自研射手系列空 地导弹相结合,设计研发了“彩虹”系列无人机系统。无人机总装和机载武器双面发展。公司第一大股东为中国航天空气动力 技术研究院(航天十一院),直接持股 20.71%。该院 1999 年开始研制无人 机,在 2003 年实现产品出口,开创了中国无人机军贸批量出口的先河。航天 彩虹子公司彩虹无人机科技有限公司主要从事军民用无人机设计、研发、生 产、交付以及总装等业务以及机载武器研发、生产,为航天彩虹主要营收和 利润来源之一。公司不仅作为无人机研发总装单位,同时还具备机载武器的 研发生产能力。另一子公司航天神舟飞行器有限公司专业从事无人机及其相 关配套系统的研制、生产、试验试飞和技术服务。无人机产品谱系完整,不断研发适应未来需求。公司无人机业务依托航 天十一院传统技术优势,经过二十多年创新发展,逐步形成“高、中、低”空 相结合的无人机产品体系。察打一体无人机领域,研制出在国际军贸市场上 占领相对优势地位的彩虹-3 中空多用途无人机系统、彩虹-4 中空长航时无人 机、彩虹-5 中高空长航时无人机;同时为满足未来战争需求,积极研发推出 彩虹-6 大型高空高速多用途无人机、彩虹-7 隐身无人机、彩虹-10 无人倾转 旋翼机等。

除中高空大型察打一体无人机外,公司还有低空、小型无人机。公司其 他无人机产品主要包括彩虹-804D 垂直起降固定翼无人机、彩虹-801 系列无 人机系统、彩虹-813 系列无人机系统、彩虹-821 无人直升机系统、彩虹-817 微型攻击无人机系统等一系列优秀产品。目前,公司是国内军用无人机产品 型谱最全的公司,大部分产品取得出口许可且拥有不错的海外销量。

无人机产品作为公司主营业务之一,在 2021 年实现营收 11.2 亿,同比 增长 5.2%。国外市场受疫情及国际经济形式下行等不利条件影响,签约额有 所下降,公司出口业务的市场开拓、跨境物流、履约交付等都收到一定影响。公司国外收入从 2018 年的 10.8 亿元降至 2021 年 5.5 亿元;国外收入占无人 机收入的比重也从 2018 年 90.4%降至 2021 年 49.0%。



公司海外业务毛利率较高,近五年平均毛利率达 38.7%。受出口军贸下 降影响,公司毛利率与彩虹公司净利率自 2019 年以来有所下降。作为国内中 高端无人机产业的主导力量和无人机载智能弹药产业的重要力量,公司在研 系列产品瞄准未来作战场景,有望进一步提升国际和国内市场影响力、提高 市场份额。

4.3 航天电子:产品以“飞鸿”系列中近程战术级无人机系统为主

航天电子前身为 1986 年底成立的武汉电线股份公司,1993 年 5 月更名 为武汉电缆(集团)股份有限公司,于 1995 年 11 月在上交所上市。2009 年 2 月,航天科技集团组建成立中国航天电子技术研究院(航天九院),随后公 司更名为航天时代电子技术股份有限公司。目前,公司从事的主要业务为航 天电子、无人系统及高端智能装备、电线电缆等产品的研发、生产与销售。十余年沉淀从无到有,无人机业务实现跨越式发展。公司 2005 年成立无 人机项目办公室,依托公司在航天领域中成熟技术和产品,集中优势进行无 人机系统研发,确立了中近程战术级无人机系统产业化发展定位。2007 年公 司募投建设无人机产业化项目;2010 年 8 月,公司将原无人机项目办公室调 整组建无人机系统工程事业部,并于 2011 年 11 月更名为无人机系统工程研 究所。2018 年投资成立了航天时代飞鸿技术有限公司;航天飞鸿专业从事无 人机系统研发、设计、生产和销售,是全军型谱无人机总体研制单位、全军 无人机系统集中采购合格供应方名录单位等。



军用无人机不断升级,产品向综合化、高端化拓展。公司主要无人机产 品为中近程战术级无人机系统,用于完成侦察、通讯、评估、打击等军事任 务,也可部分用于地貌测绘、气象服务、环境监测、管线巡检等民用领域。公司已形成多个型号的无人机系列,代表性产品包括 FH-200 训练机、FH-91 侦查无人机、FH-92 小型察打一体无人机、FH-97 高速隐身多用途察打一体 无人机、FH-902 固定翼无人机等。时代飞鸿公司 2017 年新型察打一体无人 机成功首飞、小型长航时无人机和巡飞系统下游扩展良好,同时伴随着产品 进一步成熟,有望成为公司无人机业务新的利润增长点。作为公司无人机系统研发、设计、生产和销售的主体,航天飞鸿 2020 年 实现营业收入 8.8 亿元,净利润 5599 万元、净利率为 6.4%;2021 年实现营 业收入 7.8 亿元,净利润 4780 万元、净利率为 6.1%。

飞鸿 98 是和顺丰合作,在我国运 5B 原型机的基础上改造而成。根据公 司公告,2020 年,飞鸿 98 大商载无人运输系统适航取证及交付批工作按计 划顺利推进,适配无人机的某型航空活塞发动机圆满完成首飞试验;无人机 成功开展人工增雨作业和台风探测试验。2021 年,飞鸿 98 商载无人运输系 统圆满完成国家民航局批复的从陕西至宁夏航线的首次飞行任务,充分验证 了无人运输系统实际运营任务执行能力,并获得阶段型号设计/生产许可。公 司抓总研制的人工影响天气探测作业无人机系统取得重要进展,精细化立体 探测技术将在人工增雨、森林防火、生态治理、应急救灾、卫星定标等多领 域应用。未来公司无人系统装备在消费和工业应用领域展现出巨大潜力。

4.4 星网宇达:军用无人靶机后起之秀

星网宇达全称北京星网宇达科技股份有限公司,成立于 2005 年 5 月, 2016 年 12 月上市,公司是国内较早进入惯性技术领域的企业之一,目前公 司三大业务领域分别是惯性导航、卫星通信和智能无人系统。2017 年以来, 公司以惯性技术引领智能发展,结合卫星通信、光电系统、雷达探测、指挥 控制等领域的技术优势,打造智能无人化蓝军军事对抗体系,包括无人靶机、 无人车、无人船、无人潜航器等。“空中蓝军”高技术要求,兼顾控制成本。无人靶机作为军用无人机的 一种主要用于模拟空中飞行器目标,其模拟飞机、导弹等武器攻击过程用于 部队战训和对空武器研发。随着战机不断升级换代、导弹防拦截开发,作为 模拟对象的靶机也需要不断跟随升级,在速度、机动、隐身、智能联动等方 面需要不断提升,因此无人靶机需要较高的技术含量,但同时靶机属于消耗 性物品,需要降低成本。这就需要无人靶机研制企业兼顾技术提高和控制成 本。

后起之秀,靶机覆盖战斗军种。经过多年发展,公司已在无人机总体、 飞控、编队等方向具备较好的技术积累,完成了系列化无人靶机研发,形成 了国内最全的无人靶机产品谱系,全面覆盖 70m/s—310m/s,及陆用型、海 用型产品。产品已覆盖海军、陆军、空军、火箭军各实验部门。据公司公告, 公司生产销售无人机累计超千架,年度交付数量居国内前列,2021 年度,公 司无人靶机保障部队任务飞行超过 800 余架次。未来智能无人战争催化下, 公司深耕试训板块,打造了基于无人靶机,电子对抗和可视化训练网络的蓝 军体系。航空载体上,信息感知是智能无人系统的核心部件,公司无人飞行 器相关配套进一步拓宽,不仅为公司无人靶机配套,还应用于腾盾、长鹰等 长航时无人机。



随着公司惯性导航、卫星通信技术的成熟和产业化,在市场需求驱动下, 无人系统方向已发展成为公司的核心战略方向。在 2020 年,公司无人系统营 收 4.48 亿元、毛利率 47.15%、占总业务收入 65.43%;在 2021 年,无人机 系统营收 4.61 亿元,毛利率 47.25%,占业务收入 60.08%。根据公司披露,公司自 2020 年开始已陆续与军方签订多笔重大军用无 人机采购合同,无人机批量接单,公司实现了无人机的产业化。随着未来无人机更大的创新研发,公司不断拓展超音速无人机、箱式发射蜂群、空射集 群无人机和垂直起降无人机领域,在“十四五”规划期间,将有望成为公司 未来新的营收增长点。

在装备用无人机市场快速增长和训练用无人机市场持续增长背景下,公 司拟非公开发行 A 股股票募集资金总额不超过 6 亿元建设无人机产业化项 目,进一步提升无人机产业化能力,增强在无人机领域的竞争力。希望将无 人机产品从亚音速靶机领域拓展到训练用超音速无人机(包括超音速靶机和 亚超音速靶弹)、装备用集群无人机(包括车载箱式发射蜂群巡飞弹和空射 型集群无人机)和垂直起降无人机领域,为公司后续发展提供有力支撑。

在国内靶机研制领域,总参第六十研究所有较长历史,其已经研制成型 靶机包括 S-70、S- 80H、S-200、S-300、S-400 等各型无人靶机,能够模拟各 种目标;同时积极研制推出Ⅱ-260 型性能均衡的亚音速隐身靶机、Ⅱ-300J 型 性能全面领先的高机动隐身靶机等。总参六十所的无人靶机不断向高智能化、 高机动、高隐身、多机混编发展。同时由西安科为公司和西北工业大学联合 研制的“砺剑-1”无人机隐身靶机也在 2021 年亮相航展。

5 非上市主机厂

5.1 腾盾科技:“双尾蝎”和“扑天雕”拓展军民领域应用

四川腾盾科技有限公司创立于 2016 年,是一家年轻的高端智能飞行器 创造者和提供商。公司在固定翼与旋翼高端无人机的技术探索、研发制造、 航空运营以及飞行员培训等领域,为客户提供安全、可靠、有竞争力的产品、 服务和解决方案。同时已建立起完整的智能飞行器研制体系,涵盖无人机系 统设计、制造、试验、试飞、综保和运维等 11 大领域 77 个专业。公司生产 的产品主要为“双尾蝎”、“扑天雕”等系列无人机。经过多年发展,公司已经形成成熟的产品谱系,固定翼无人机系列包括 双尾蝎、扑天雕;同时拥有“混江龙”水陆两栖无人机、“没羽箭”旋翼高原无人 机等产品。双尾蝎无人机中 TB-001 型无人机,于 2017 年 9 月 26 日成功首 飞,该飞机所特有的多余度核心系统设计、模块化载荷集成方式以及国际化 综合保障体系,使得该型无人机系统相较于国内同类产品具有更高的可靠性、 更广的环境适应性、更强的侦察打击、高原部署和海洋机动能力,以及更为 突出的中空长航时飞行能力,该无人机已实现部队服役。随着公司产品的多 元化、性能不断提升,依据部队需求积极拓展军用无人机领域同时兼顾民用 领域的发展,有望不断提高市场占有和影响力。

5.2 天宇长鹰:长鹰 BZK-005,中国版“全球鹰”

天宇长鹰全称北京北航天宇长鹰无人机科技有限公司,由北京航空航天 大学无人驾驶飞行器设计研究所重组改制而来,作为北京航空航天大学相关 科技成果转化平台,公司致力于无人机及相关配套系统的研发设计、制造及 服务。北航无人机团队自主研制了“无侦-5”高空高速侦察机,“长鹰”系列大型 长航时无人机等,其中“长鹰”系列无人机曾两次获得国家科技进步一等奖。2017 年 5 月,北航无人机公司在浙江省台州市成立全资子公司北航长鹰航空 科技(台州)有限公司,并于 2017 年 11 月在浙江台州生产车间完成了天鹰 无人机的首架机总装下线致力打造“国际一流的无人机公司”而不懈努力。公司负责了长鹰 BZK-005 系列无人机研制生产任务,该无人机是由北 京航空航天大学和航空工业哈飞联合研发制造的,一款具有隐身能力的中高 空远程无人侦察机系统飞行器,被称为中国版“全球鹰”,是我国真正装备的 第一种大型长航时无人机,同时在纪念抗战胜利 70 周年阅兵式上亮相。2018 年其改进型号BZK-005C察打一体无人机公开亮相,出口型BZK-005E亮相。BZK-005E 型无人机是解放军 BZK-005 中高空远程无人机系统的出口型,是 一款针对国际市场而研制的新型无人侦察机,具备全天时、全天候作战能力, 能适应复杂环境,实现高原起降。



5.3 海鹰航空:航天科工集团唯一无人机总装单位和产业平台

海鹰航空全称海鹰航空通用装备有限责任公司(中国航天科工集团三院 三〇二所),是中国航天科工集团有限公司唯一的无人机总体单位和无人机 产业平台,重点负责无人机预研创新以及无人机产品研制、生产、试验和服 务等全寿命周期的技术抓总与指导。公司拥有完整的研发、生产、销售体系 和研发生产所必须的核心技术及知识产权,各项资质完备,主营业务为军用 无人机、靶机、民用无人机以及无人机商业运营服务,在高空高速、察打一 体、飞翼布局等中高端无人机研制与应用方面处于国内领先水平。海鹰航空公司依托中国航天科工三院一流的飞行技术和飞机设计的特 点、以无人机为核心,研制出“天鹰”“猎鹰”“海鹰”等一些列产品,构建起超高 空、高空和中低空的体系化系统,实现空中无人平台的“侦察-打击-毁伤效果 评估”无人作战体系。在高空领域,WJ-700“猎鹰”察打一体无人机可执行侦查 攻击任务,高隐身、高空高速等高技术含量的“天鹰”无人机可执行渗透侦查 任务。在中低空领域,以 HW-350“海鹰”小型多用途长航时无人机为代表的无 人机具有长续航、高升限、大载重、低成本的特点,让它可以搭载多种任务 载荷,在中低空迅速搭建较为广阔的局域网络。

6 零部件配套供应企业

6.1 爱乐达:服务各大主机厂,具备航空零部件全流程制造能力

爱乐达全称成都爱乐达航空制造股份有限公司,2004 年 3 月成立,2017 年 8 月在创业板上市。公司专注于航空航天制造领域,主要从事军用飞机、 无人机、民用飞机零部件、航空发动机零件及航天大型结构件的精密制造, 具备航空零部件全流程制造能力。公司主营产品包括飞机机头、机身、机翼、 尾翼及起落架等各部位相关零部件、发动机零件以及航天大型结构件。目前 公司受托加工产品主要包括飞机登机门、应急门、扰流片、副翼、机轮舱、 地板梁、方向舵等部件的肋、梁、接头、支座、框等零件,涉及多个军机机 型以及民机机型。



在军用领域,公司军机零部件客户主要为各大军机主机厂,目前均为国 内客户。按照我国军机制造布局,我国军机主机基本上均由中航工业下属单 位制造,根据爱乐达年度报告,2021 年其主要销售客户为中航工业集团下属 单位,占比 96.36%,销售高度集中。公司业绩呈现增长势头,2019-2021 年公司受益于国家军机、军用无人 机的大量生产、订单量增加使得业绩快速增长。在 2021 年营业收入 6.14 亿 元,同比增长 102.12%;归母净利润达到 2.55 亿元,同比增长 86.47%。在 2022 年,公司之前业绩翻倍式的增长趋势下,仍然在一季度保持高速增长, 有利于公司进一步稳定航空零部件民营龙头企业地位,获得持续的增长机会。根据公司招股说明书数据,机体零部件价值占飞机总价值约 30%的比例,军 用航空零部件市场规模的持续扩张。根据公司公告,公司已开展某型无人机、某型军机以及多个民用机型部 \组件装配业务,着重建设部件装配和机体装配全流程管理能力。2021 年,公 司除完成某型无人机复杂中心段部件装配外,完成了该机型机身段整体交付, 推进从“原材料--数控精密加工--特种工艺处理--机身和机体装配”全流程供 应链管理能力建设,实现了全流程的产业升级。

6.2 立航科技:为翼龙、云影无人机提供部件装配

公司前身为成都立航科技有限公司,于 2003 年成立。公司是以飞机地 面保障设备、航空器试验和检测设备、飞机工艺装备、飞机零件加工和飞机 部件装配等专业研发、设计、制造、销售为一体的企业。2022 年公司完成 IPO 上市,募投项目为航空设备及旋翼飞机制造,项目建成后,公司可进行飞机 零件制造到飞机装配和飞机保障设备,同时可完成旋翼飞机制造,形成一体 化的航空产业布局。航空地面保障,飞机部件装配处于领先地位。公司生产的挂弹车采用动 力电池或柴油内燃动力驱动,实现电液自动化控制,能够通过多自由度调节 系统完成弹体的姿态调整,可高效、准确、安全地完成飞机外挂弹体和内埋 式弹体安装,有利于快速填弹,实现战场快速布局出动。

飞机部件装配的行业门槛较高,公司于 2013 年开始从事飞机部件装配 业务,目前已承制完成的军机、民机、外贸机大部件装配生产达百余架次。涉及飞机机翼、垂尾、尾翼等部件的装配,公司已掌握了复合材料结构装配 技术、整体油箱结构的装配技术等。根据招股说明书,公司为“翼龙”无人机 进行机翼装配,包括左右机翼一个段位装配;为“云影”无人机提供尾翼、外 翼、垂尾的装配等。公司业绩稳中有进,零件加工与部件装配业务快速增长。公司营业收入 上,2017-2021 年复合增速为 28.34%, 2021 年实现营业收入 3.05 亿元、同 比增长 4.12%;进入 2022 一季度,公司营收为 0.34 亿元、同比增长 176.79%, 航空零部件加工和部件装配业务实现了较高的增长,2020 和 2021 年同比增 速分别为 109.30%和 28.89%。



(本文仅供参考,不代表我们的任何投资建议。如需使用相关信息,请参阅报告原文。)



奇遇元宇宙

公众号

微信:hpkj527

电话:18710196088



Copyright © 2021.Company 元宇宙YITB.COM All rights reserved.元宇宙YITB.COM