华为: 下一代物联感知网总体架构、关健技术、方案及应用(报告)
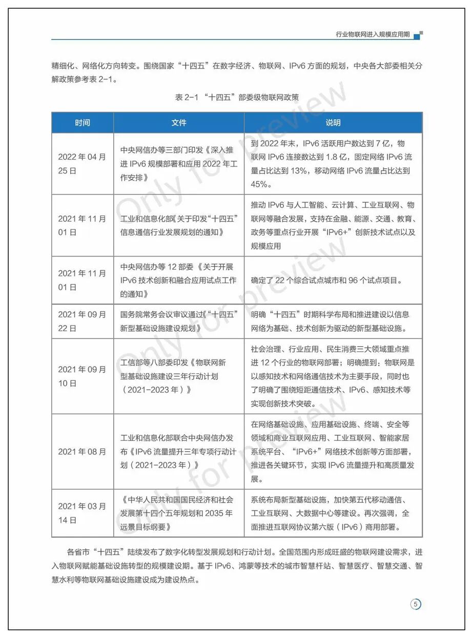
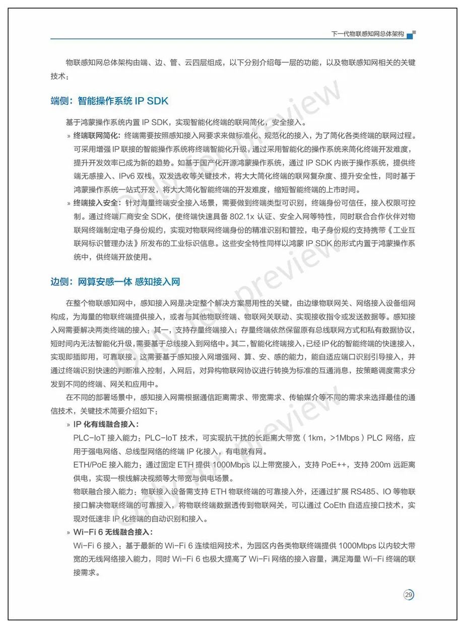
日前,中国(无锡)物联网研究院、华为技术有限公司、中国通信学会物联网委员会、中国电子学会物联网专家委员会联合发布《物联网创新技术与产业应用蓝皮书——物联网感知技术及系统应用》,该蓝皮书从行业物联网的建设实践出发,基于行业感知网技术难题,提出物联感知网建设新思路,对驱动产业良性发展及行业数字化转型具有重要指导作用。在 “十四五”和 “2035年远景目标”政策大背景下,物联网已经成为民生消费、社会治理、行业应用领域新型基础设施的重要组成部分。尤其在社会治理、行业应用领域,物联网在推动数字经济发展、赋能传统产业转型升级中发挥着重要作用。当下,受新冠疫情和全球政治经济环境的影响,各行业领域都进一步加大了物联网等基础设施规划与建设力度,通过数字化手段增强与用户的联接、与生产资料和设备的联接、与新业务的联接,变革生产方式,重构商业模式或服务模式,实现降本增效,灵活应对不确定的外部环境,从而保障持续稳步经济发展。以智慧城市、智慧交通、智慧医疗、智慧水利,智慧能源等为代表的行业物联网成为当下的建设热点。当前物联网产业生态丰富,建设需求旺盛,但各行业物联网建设面临着碎片化、安全风险高、建设成本高、数据互通难等挑战,而又缺乏全局而科学的建设指引和标准参考。尤其是在行业应用的现场物联感知网络中,多源异构终端联网难、数据采集难、安全问题与管理复杂等问题更是突出,严重制约着行业数字化、智能化升级进程。下一代网络IPv6+技术带动了物联网通信升级;终端物联网操 作系统带动终端智能化代际演进;工业标识体系带动物联网数据自由传输交换;以上三大关健技术有望奉引解决物联网的难题。面向未来发展,如何以先进技术为晕引形成物联网技术参考框架、推进标准化建设、凝聚产业力量共同克服碎片化和安全的产业难题,是促进物联网发展,加速行业数字化的关腱。本蓝皮书从各个行业物联网的建设实践出发,分析了行业转型目标和物联网建设挑战,基于行业普遍存在感知网技术难题,提出了物联感知网的建设理念与价值主张,并全面的阐述了关健技术和建设方案,分析了典型应用场景带来的收益效果.以期与业界同仁分享研究成果,共谋发展。2、行业物联感知网存在普遍难点。在行业物联网建设中, 现场物联感知网络多源异构终端接入与数据采集存在普遍业务痛点。3、行业物联感知网缺乏互通技术规范。行业物联感知网当前没有统一技术引领和标准化要求,产业生态技术路线较碎片化。这也是行业物联网面临碎片化网络“信息孤岛严重、互联互通难”建设运维成本居高不下的根因。因此对于物联网的技术和标准化,需要牵引通信的标准化、数据的标准化,明确统一的技术方向,驱动产业标准化进程,从而凝聚产业力量,才能使得物联网产业发展进入良性循环。4、面向未来的物联感知网设计理念与典型特征。面向未来的物联感知网,以“更简单、更安全、更智能”为理念,基于IPv6、终端智能操作系统、工业标识等核心技术,重构和规范化感知接入网,构建“全程极简、全栈安全、全景智能”典型特征的物联感知网解决方案,彻底解决行业物联网碎片化、安全风险高、建设成本高、数据互通难等问题。5、下一代物联感知网总体架构。物联感知网总体方案架构设计,需要通过统一的顶层设计、统一的网络规划,打破传统烟囱式的设计、避免重复的网络建设,实现纵向应用、网络、物联终端分层解耦,具备任一层(端/边/管/云)独立弹性扩容的能力, 每层具备标准的接口,支撑动态和弹性的接入。![]()
6、下一代物联感知网关健技术。更简单的关键技术、更安全的关键技术、 更智能的关键技术。
![]()
![]()
![]()
![]()
![]()
![]()
![]()
![]()
![]()
![]()
![]()
![]()
![]()
![]()
![]()
![]()
![]()
![]()
![]()
![]()
![]()
![]()
![]()
![]()
![]()
![]()
![]()
![]()
![]()
![]()
![]()
![]()
![]()
![]()
![]()
![]()
![]()
![]()
![]()
![]()
![]()
![]()
![]()
![]()
![]()
![]()
![]()
![]()
![]()
![]()
![]()
![]()
![]()
![]()
![]()
![]()
![]()
![]()
![]()
![]()
![]()
![]()
![]()
![]()
![]()
![]()
![]()
![]()
![]()
![]()
![]()
![]()
![]()
![]()
![]()
![]()
![]()
![]()
![]()
![]()
![]()
来源|综合中国(无锡)物联网研究院、华为技术有限公司、中国通信学会物联网委员会、中国电子学会物联网专家委员会公开发布报告整理,转载请注明来源
![]()
文章转发自奇遇元宇宙微信公众号,版权归其所有。文章内容不代表本站立场和任何投资暗示。