• 元宇宙:本站分享元宇宙相关资讯,资讯仅代表作者观点与平台立场无关,仅供参考.

增收不增利,海康威视业务及盈利模式全解读

  • 零壹财经
  • 2022年8月23日06时

摘要
2017年,海康威视发布AI Cloud架构,融入了“云边融合”的理念,由“边缘节点、边缘域、云中心”三层架构组成,拓展出将传统信息化、设备设施物联、场景智能物联融于一体的数字化解决方案。海康威视逐步从视频监控厂商转型为智能物联网产品和解决方案供应商。
由于公司产品业务分布较广、覆盖面较大,所以客户群的规模具有大而分散的特点。2019到2021年间,公司前五大客户总销售额分别为3.47%、3.09%和3.39%,2021年前五大客户销售额均低于年度销售总额的1%,基本不存在业务受到单一客户重大影响的情况。
2021年6月6日,海康威视旗下的萤石网络科创板IPO首发过会,拟募集资金37.39亿元,用于萤石智能制造重庆基地、新一代物联网云平台、智能家居核心关键技术研发、萤石智能家居产品产业化基地四个项目。若能够通过本轮建设进一步提升软硬件产品的能力,则有利于公司在智能家居和物联网云平台领域的激烈竞争中获得一席之地。
出品 | 零壹智库
作者 | 武美含 编审 | 李昕

目录

一、 公司介绍

二、 财务状况

(一)营收与归母净利润稳步增长,总体发展势头良好

(二)主业产品及服务占总营收80%左右,创新型业务呈增长趋势

(三)毛利率稳定在45.00%上下,2022年第一季度略有下降

(四)研发费用与研发人员数量稳定增长

(五)公司客户群较广,近三年前五大客户总销售额均低于4%

三、 产品与业务

(一)硬件产品

(二)软件产品

(三)解决方案

四、 机遇与挑战

(一)拆分萤石网络IPO过会成功,专攻智能物联网云平台

(二)深耕人工智能十余年,积极投入AI Cloud建设

(三)深入洞察客户需求,完善服务全流程

(四)房地产市场低迷冲击产业链,智能家居行业呈差异化趋势

(五)海外业务逐渐恢复,以机器人业务为代表的创新业务成重要增长点


一、公司介绍

杭州海康威视数字技术股份有限公司(简称“海康威视”,002415.SZ)成立于2001年,2010年5月25日在深圳证券交易所中小企业板上市。公司是以视频为核心的智能物联网解决方案和大数据服务的提供商,在安防、智能物联领域耕耘二十余年,集视频监控系统的各类设备的研发、设计、生产、销售及系统于一体,主要面向政府和大中型企业,业内素有 “安防茅”的美称。

海康威视专注于物联感知、人工智能和大数据领域的技术创新,提供各类软硬件产品,具备大型复杂智能物联系统建设的全过程服务能力。海康威视所提供的产品及解决方案从物联感知设备拓展到与人工智能、大数据技术充分融合的智能物联产品、IT基础产品、平台服务产品、数据服务产品和应用服务产品,从事的领域覆盖政务民生、智慧交管、应急管理、数字能源等众多方向。

2017年,海康威视发布AI Cloud架构,融入了“云边融合”的理念,由“边缘节点、边缘域、云中心”三层架构组成,拓展出将传统信息化、设备设施物联、场景智能物联融于一体的数字化解决方案。海康威视逐步从视频监控厂商转型为智能物联网产品和解决方案供应商。

据公司年报显示,在全球范围内,有超1000个城市使用海康威视监控设备。且海康威视在海外设立有66个销售分支和服务机构、3个制造工厂以及11个物流中心,共在155个国家和地区开展业务。据公司《2021年环境、社会及管治报告》显示,截至2021年底,公司累计有效专利数量5799件。此外,据A&S(工控自动化、汽车、电子制造等领域的专业化媒体)和IHS(咨询公司)的数据,海康威视连续9年位列全球视频监控行业市占率第一。

二、财务状况

(一)营收与归母净利润稳步增长,总体发展势头良好

据公司年报显示,自2019年到2021年,海康威视的营业收入保持着稳健的增长,从576.58亿元、635.03亿元增长至814.20亿元,2021年增幅达到28.21%,全部来源于智能物联产品及服务。公司归母净利润也保持着不断增长的趋势,分别为124.15亿元、133.86亿元和168.00亿元,2021年增长率为25.51%。2022年上半年总营收372.58亿元,同比上升9.90%;归母净利润为57.59亿元,同比下降11.14%。虽然2022年上半年归母净利润有所下降,但总体来看仍然保持着较为良好的发展趋势。

图1:2019年2021年公司营业收入、归母净利润
及增长率(亿元)
数据来源:Wind、数字化讲习所、零壹智库

(二)主业产品及服务占总营收80%左右,创新型业务呈增长趋势

海康威视的营业收入主要来自于主业产品及服务(以各类摄像机为代表的前端产品、以硬盘录像机和主机为代表的后端产品以及中心控制产品)、建造工程、智能家居业务、机器人业务以及新加入的热成像业务、电子汽车业务和存储业务,其中主业产品及服务占比从2019年到2021年间分别为75.47%、87.74%和80.01%,存在一定波动,但在总营收中保持最大占比,为公司目前的支柱业务。而以智能家居业务、机器人业务、热成像业务、电子汽车业务和存储业务为代表的创新业务呈现增长趋势,2021年总占比达15.07%。

图2:2019年至2021年各业务营收占总营收比例
数据来源:Wind、数字化讲习所、零壹智库

(三)毛利率稳定在45%上下,2022年第一季度略有下降

从2019年到2021年,海康威视毛利率分别为45.99%、46.53%和44.33%,总体保持在45.00%上下,较为稳定。在主要产品中,主业产品及服务毛利率最高,为46.36%,建造工程毛利率最低,为22.96%,创新业务毛利率为40.50%。2022年第一季度毛利率为43.72%,同比下降6.62个百分点,但仍然保持在比较稳定的水平。

图3:2019年至2021年公司毛利率
数据来源:Wind、数字化讲习所、零壹智库

(四)研发费用与研发人员数量稳定增长

为了提升公司产品的竞争力,海康威视不断增加研发的资金投入和人员投入,并进行专利创新。据公司年报显示,2019年至2021年公司科研投入分别为54.842亿元、63.79亿元和82.52亿元,研发投入占营收比例稳中有增,2021年为10.13%。三年间公司研发人增加6287名,增至25352人,占员工总数的48.06%。其中,拥有本科和硕士学历的研发人员人数最多,分别占总人数的63.25%和28.24%。

图4:2019年至2021年海康威视研发投入状况
(亿元)
数据来源:Wind、数字化讲习所、零壹智库

(五)公司客户群较广,近三年前五大客户总销售额均低于4%

总体来看,由于公司产品业务分布较广、覆盖面较大,所以客户群的规模具有大而分散的特点。2019到2021年间,公司前五大客户总销售额分别为3.47%、3.09%和3.39%,2021年前五大客户销售额均低于年度销售总额的1%,基本不存在业务受到单一客户重大影响的情况。

三、产品与业务

海康威视的业务可概括为3类支撑技术、5类软硬产品、4项系统能力、2类业务组织和2个营销体系。其中,3类支撑技术包括物联感知技术、人工智能技术和大数据技术;5类软硬产品包括物联感知产品、IT基础产品、平台服务产品、数据服务产品和应用服务产品;4项系统能力包括系统设计开发、系统工程实施、系统运维管理和系统运营服务;2类业务组织包括3个事业群(公共服务事业群、企事业事业群和中小企业事业群)和8个创新业务(智能家居、移动机器人与机器视觉、红外热成像、汽车电子、智慧存储、智慧消防、智慧安检、智慧医疗);2大营销体系包括国内业务营销体系和国际业务营销体系。公司的主要产品可划分为硬件产品和软件产品,解决方案覆盖政务民生、智慧交管、应急管理、数字能源等众多方向。

(一)硬件产品

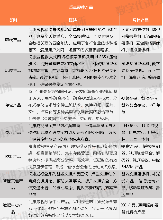
海康威视的硬件产品共有23个门类。重点硬件产品品类包括前端产品、后端产品、存储产品、显示产品、控制产品、智能交通产品和数据中心产品。

除此之外公司还有热成像产品、传输产品、门禁设施、对讲产品、安检产品、人员通道产品、报警产品、移动产品、会议平板产品、出入口停车产品、RFID&ETC产品(射频感知类产品)、车()载产品、网络安全产品、广播产品、网络安全产品和消防产品等众多品类的硬件设施,广泛应用于智慧城市建设和数字化转型领域以及政府、互联网、能源、运营商等各大行业的专业应用场景中,例如,利用热成像助力洱海生态保护和大兴安岭韩家园森林防火等。

表1:海康威视重点硬件产品
资料来源:公司官网、数字化讲习所、零壹智库

(二)软件产品

海康威视的软件产品包括基础软件和通用软件。基础软件包括“两池”——计算存储资源池、数据资源池;“三库”——模型仓库、算法仓库、组件仓库;“一屏”——可视化大屏;“一环境”——四维空间操作环境;“七平台”——视频融合赋能平台、行业智能应用平台、物信融合数据资源平台、一体化运维服务平台、资源管理调度平台、智能感知联网平台、一站式感知算法训练平台。通用软件包括可视化指挥软件、巡检软件、监管软件、内容发布平台、通用安防平台、报警管理软件和视频处理工具。

除此之外,为了促进智能物联与数字化在全社会的推广,海康威视还提供一系列应用于特定场景的行业软件,主要包括公共安全、交警交通、司法、政府、文教卫、智慧建筑、能源冶金、工商企业、金融服务等方面。其主要客户案例包括与中国电子科技财务有限公司、湖南建行、浙商银行和西湖农行在金融方面的合作。

(三)解决方案

海康威视的解决方案主要涵盖公共服务、企事业和中小企业三方面。公共服务解决方案主要面向政府和政企用户提供“感知+数据+认知”的城市级整体解决方案,赋能公共服务;企事业解决方案专注于不同行业特殊化的需求致力于成为行业用户场景物联与人工智能应用的数字化转型合作伙伴;中小企业解决方案通过构建开放共享、合作共赢的产业互联网生态,助力中小企业数字化转型。

公共服务解决方案主要的应用场景包括政务民生、智慧法院、智慧交管、交通运输、通车运营、应急管理和自然生态。企事业解决方案则主要关注教育教学、医疗卫生、文化旅游、住宅建筑、商业地产、数字乡村、数字能源、工商企业和金融服务等行业相关需求。中小企业解决方案关注中小商铺、中小园区和小微企业三部分。针对中小商铺的解决方案抓住新零售机遇,基于用户需求,立足可视化应用,提供商铺综合解决方案,有助于提高商铺日常运维效率,也为顾客带来了更舒适的购物体验。中小园区解决方案为客户提供完善的综合安防解决方案,全面提升安全防范水平和人员工作效率,并有效提升运营效率,保障财物安全,助力降本提效,为中小园区的智慧安全管理提供新思路。小微企业解决方案则是为助力“大众创业,万众创新”,为小微企业提供的综合安防合解决方案,针对多个重点区域进行部署,提升管理效率。

四、机遇与挑战

(一)拆分萤石网络IPO过会成功,专攻智能物联网云平台

2021年,海康威视第三次更改标签,重新定义业务领域为——“智能物联AIOT”,不再强调或者强化以视频为核心。而在公司的所有创新业务中,萤石网络是专注于智能物联网云平台业务分支。萤石网络始终坚持独立自主的技术创新,掌握核心科技,快速响应用户需求,形成了体系成熟、屡经验证的技术研发管理体系,在云平台构建技术、视音频AI技术、产品智能化技术等领域进行了大量的技术研发,在国内率先研发了视频物联网云平台,即萤石物联云平台,自主搭建了物联网时代的基础设施。萤石网络主要面向智能家居场景下的消费者用户,具备智能家居产品设计、研发、生产、销售、运营、技术服务全产业链能力。截至2021年12月末,萤石网络物联云平台接入IoT设备达到1.59亿台,视频类IoT设备接入量保持国内领先地位。萤石网络物联云平台用户数量突破9000万名,月活跃用户突破3500万名,“萤石网络云视频”应用中的平均月付费用户数量超过150万名,开放平台注册的境内外行业客户超过20万名。

2021年6月6日,萤石网络科创板IPO首发过会,拟募集资金37.39亿元,用于萤石智能制造重庆基地、新一代物联网云平台、智能家居核心关键技术研发、萤石智能家居产品产业化基地四个项目。若能够通过本轮建设进一步提升软硬件产品的能力,则有利于公司在智能家居和物联网云平台领域的激烈竞争中获得一席之地。

(二)深耕人工智能十余年,积极投入AI Cloud建设

海康威视2006年开启公司智能分析技术的研发,2013年开始深度学习的技术布局,2014年正式成立海康威视研究院,专注于感知、智能分析、云存储、云计算及视频大数据研究。近两年,海康威视研究院深度学习技术研究团队在全球顶尖竞技比赛中屡获佳绩,表明在计算机视觉领域,海康威视的技术能力已经达到国际一流水平。

海康威视已经在人工智能领域深度布局,将软硬件产品广泛应用于公共安全、智能家居、工业制造、汽车智能化等领域,业务覆盖全球150多个国家和地区。如今,海康威视又将共建AI产业生态付诸行动。公司携手AI产业知名企业微软、Intel、NVIDIA、滴滴出行、浪潮集团、新华三集团、西部数据、希捷科技、华尊科技、安恒信息十家企业率先启动了AI Cloud生态,开启共建、共享的生态圈建设。AI Cloud生态为众多合作伙伴搭了一个建合作共赢的舞台以促进更多的合作,共享AI成果,推动AI的落地应用。

(三)深入洞察客户需求,完善服务全流程

智能物联行业的需求呈现碎片化、场景化特征,如何在满足个性化需求、形成场景化解决方案的同时,最大程度的获得商业上的规模效应,是对所有行业参与者的挑战。用户需求的碎片化、个性化,导致需求的准确性把握不易实现,产品的多样化、定制化变得必要,解决方案的行业细分和需求定制特点愈加突出;为客户、用户提供营销服务支持也因为碎片化需求愈加扁平和专业,生产环节的小订单、柔性化成为必须,企业运营所需的其他所有环节,都为适应这种碎片化的行业特性而改变。海康威视在安防和智能物联领域耕耘二十余年,适应碎片化需求的行业特点,接受碎片化对效率提升的限制,也看到一定程度规模化的可行性。

与此同时,公司持续完善全球营销服务网络,以便于能够更及时、更高效地响应客用户需求。除了遍布全球的分支机构,海康威视还在加拿大、英国等地建立了研发中心,以更快速度设计开发符合当地需求的产品与方案。公司也设立了多个海外制造基地和区域物流中心,在保障产品交付能力的同时,覆盖跨区域的物流配送。另外,公司在全球建立了多个呼叫中心,并在70多个国家设有售后服务点,为客用户提供及时优质的售后服务。

(四)房地产市场低迷冲击产业链,智能家居行业呈差异化趋势

据国家统计局数据显示,2022年上半年,全国商品房销售面积为6.89亿平方米,同比下降22.20%。其中,住宅销售面积下降26.60%。价格方面,2022年上半年,商品房销售额为6.60万亿元,同比下降28.90%,住宅销售额则下降31.80%。智能物联作为房地产产业链的下游产业,其出货量也相应受到了房地产市场低迷的影响,其中传统型的智能家电受到影响较大。

据IDC发布的《中国智能家居设备市场研究·2022年第一季度报告》显示,2022年一季度我国智能家居设备市场出货量达4778万台,同比增长1.70%。其中,受到尝鲜热潮褪去的影响,中国智能音箱市场出货量同比下降22.50%,销售额同比下降10.60%;智能家电市场出货量1542万台,同比下降1.90%。但是与之相对应的,随着社会的进一步发展、消费者观念的进步,智能监控、智能照明等设备的需求仍然与房地产市场的冷却相逆,呈现上升的趋势。一季度家庭安全监控市场出货量738万台,同比增长15.70%;智能照明市场出货量515万台,同比增长74.90%。这一趋势充分说明了未来智能家居行业的潜力在于“改造”而非“新装”。智能家居业务作为海康威视的一大部分和未来的着力点之一,需要着重的进行关注。如何正确理解智能家居业内的差异化发展趋势将会对公司未来的成长产生重要影响。

(五)海外业务逐渐恢复,以机器人业务为代表的创新业务成重要增长点

随着疫情对国际贸易的影响逐渐消退,公司的境外业务量有回春的趋势,2021年境外业务占总业务营收比例已超过四分之一。除此之外,创新业务成为推动营收增长的重要力量,其中机器人、汽车电子、热成像等业务增势迅猛,且在当下数字经济、智能制造等大趋势下仍有较好的发展空间和可持续性,有望通过技术、制造、销售的整体协同推动业务的更新和整体的增长。值得注意的是,目前海康威视以服务消费机器人、工业机器人、特殊作业机器人和智能机器人等为主要产品的机器人子公司分拆上市进程正在稳步推进,相关预案也已获得公司董事会审议通过,未来有望成为强势的增长点。

推荐阅读

中国信创园区政策及现状报告(2022)
同有科技:民族存储第一家再引航,盈利能力稳定性待观测

End.

Copyright © 2021.Company 元宇宙YITB.COM All rights reserved.元宇宙YITB.COM