• 元宇宙:本站分享元宇宙相关资讯,资讯仅代表作者观点与平台立场无关,仅供参考.

Nature重磅!在机器人骨架上首次生成人类肌腱细胞

  • 新智元
  • 2022年5月27日01时



新智元报道

编辑:袁榭 拉燕

【新智元导读】2022年5月26日,牛津大学和Devanthro公司的研究团队在Nature子刊上发表论文,称首次在机器人骨架上生成弹性的人类肌腱细胞。



机器人不仅能完成人类的工作,现在还能生成能使用的人类器官了。
牛津大学与Devanthro开发的机器人骨架,其上生成的人造人类肌腱组织可以拉伸、按压和扭曲,这为未来更成功的医学移植铺平了道路。

挑战20年来难题:生成可用的人造韧带
人工培养用于医学的人体细胞的组织制造技术,现在很大程度上处于起步阶段。当下只有实验室培养的最简单细胞能够用于有限实验性治疗。
尽管这个研究领域现在仍然是高度实验性的,但到目前为止,由人类细胞样本培育的皮肤细胞、软骨、甚至气管都已经成功植入病人体内。
但事实证明,培养可用的人类肌腱细胞更为棘手。
也就是说,在实验室里,做不出能被反复拉伸和扭曲的人造人类韧带。
在过去的二十年里,研究者们反复探索能生成、培育被反复拉伸的人造肌腱细胞的方法。然而,到此前为止,未能产生可用于临床移植的、有完全功能的研究成果。
不过研究人员称,一种新的组织制造方法有可能改变这些探索的前景:在一个可移动的人形机器人骨架上培养肌腱细胞。
通常情况下,用于这种再生医学的人造人体细胞是在静态环境中生长的。一般是在培养皿和微型三维支架上。
过去的一些实验表明,人造细胞可以在像铰链这样的移动结构上生长,但这些实验只在单一方向上拉伸或弯曲人造组织。
不过来自牛津大学和机器人公司Devanthro的研究者们认为,如果你想制造像肌腱或肌肉一样多方向移动和弯曲的人体组织,最好是尽可能准确地重现它们的自然生长环境。
当然,在一个真实的人身上培养各种供他人使用的可移植组织,会引发各种法律上、技术上、道德上的困难。
因此,他们决定仿造人体的移动关节部位的肌肉-骨骼构造,制造一个能和关节同样运动的机器人骨架结构。
2022年5月26日,牛津大学和机器人公司Devanthro的研究团队在Nature子刊上发表论文,阐述了此项目的成果。
研究者们改编了Devanthro公司出品的开源人形机器人骨架,并为细胞生成任务开发了一个特别定制的生物反应器,该生物反应器可以安装在机器人骨架上,根据需要扭转和弯曲。
牛津大学的研究团队领头人Pierre-Alexis Mouthuy表示:「临床需求显而易见,如果我们能在体外创造出质量足够好的移植物来用于临床,这将对改善患者的治疗效果有很大帮助。任何改进都是非常受欢迎的。」

软性反应器+升级机器人,长出能用的人类肌腱

实验第一步是重新设计容纳人造细胞生成物的生物反应器,使其可以连接到一个人形机器人的肩部结构上。
该机器人结构可以仿效人类肩关节移动,这样就可以用真实的方来式弯曲、拉推、抻展人造的肌腱组织。
过去的生物反应器都是坚固结构的盒状物,而研究团队创造了一个弹性的生物反应器结构。
反应器中,人体细胞在一个软性塑料支架上生长,而支架悬挂在两个刚性块锚点之间。
直观的视觉效果是,软性塑料支架就是一串串可生物降解的细丝,在两个锚点之间伸展开,就像一束头发。整个结构被包裹在一个类似气球的外膜中,构成弹性生物反应器。
然后,研究者在这些毛发状的软性塑料导管中播种了人类成纤维细胞(结缔组织中的修长细胞),并在生物反应器腔室内注入了旨在促进细胞生长的营养液。
研究者将这个弹性生物反应器腔室连接到机器人肩膀上,开始培育人造细胞生长。
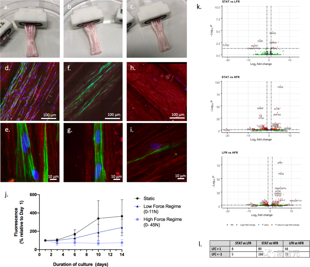
本研究中所使用的柔性生物反应器的设计与性能
而运动软件代码升级过的机器人,会每天用半小时复制人类会做出的各种抬高、降低和旋转动作。如此持续14天,用科学的方式长出能伴随这些动作的人造肌腱组织。
如此操作的效果是,研究人员发现弹性生物反应器中的细胞,比未被拉伸的样本繁殖得更快,而且二者表达的基因也不同,尽管供体源头是相同的。
研究人员还不知道这意味着移植物的品质将会如何。
研究团队打算的下一步,是观察在新型弹性生物反应器中生长的细胞,与在传统刚性生物反应器中生长的,各种生物功能表现相比如何。

有望拯救过去只有6成治愈率的韧带撕裂患者


如果连人类的韧带组织都能生成了...
那估计像什么韧带拉伤、肌腱撕裂在未来可能都不叫事儿了。
专家指出,该项技术可以用来生成人体组织来修复撕裂的肩袖肌腱,这算是一种非常常见的肩部损伤。
而这种伤势产生的方式也有很多,运动时稍不注意、或是患有肌腱炎等疾病都有可能导致肩袖肌腱撕裂。
在之前,外科医生都是用缝合线来将断裂的肌腱重新接回到骨骼上去。但是,因为肌腱可能会出现愈合不良的问题,所以传统的方式大概只有60%的成功率。
而新技术的到来将能显著提高手术成功率——机器人结构上现在能长出可直接移植的肌腱组织了。
在组织的培养过程中所应用的人形生物反应器系统与相应的加载机制
但是,这项技术在距离完全投入临床使用之前,还有一段路要走。
不过,该技术还有别的应用空间。比方说,在生物反应器中生成更好的肌肉和弹性组织。
研究人员表示,机器人可以根据每个病人不同的生理机能生成各种弹性的身体组织,类似于「制」自己的韧带。
但这里存在一个隐患。那就是,虽然研究团队已经观察到了生物反应器中不断被施力运动的细胞,与在静态环境中培养出来的细胞存在一些差异,但他们并不确定这些差异究竟是好是坏。
该项目的首席研究员、牛津大学的Pierre-Alexis Mouthuy表示,他的团队记录了二者间存在的某些特定基因的差异。
但如果想把这些观察到的结果应用在临床上,用最乐观的口吻来说,也欠明晰。
细胞材料结构的生物学特性
Mouthuy表示,「我们确实发现,机器人肩部的不同动作模式,会给生成的细胞带来差异。但谁也不敢保证这些差异是不是意味着带来更好的产物。
我们并没有说这套系统比其它的要强,或是有一套特定的运动模式比其它的好。我们只是在展示概念的可行性。」
但是,话说回来,该团队确实已经证明了在机器人骨骼中生长细胞肯定是可行的。目前的问题就是,是否值得花时间来这样做。
不过,在论文中,研究人员还是对该技术的前景做了一些比较乐观的猜测。
他们认为,在未来,医生可以先对患者的身体进行详细的扫描,获得每个病人关节的详细细节。这样就可以更好的获得更精确的关节结构,以此生成更契合的人体肌腱等组织,然后进行手术。


参考资料:
https://www.nature.com/articles/s44172-022-00004-9
https://www.technologyreview.com/2022/05/26/1052820/robotic-shoulder-grow-usable-human-tissue-cells/
https://www.theverge.com/2022/5/26/23142769/tissue-engineering-growing-cells-mobile-robot-skeleton




Copyright © 2021.Company 元宇宙YITB.COM All rights reserved.元宇宙YITB.COM