• 元宇宙:本站分享元宇宙相关资讯,资讯仅代表作者观点与平台立场无关,仅供参考.

红包封面生意月入百万,“它”为何能这么赚钱?

  • 钛媒体
  • 2022年2月04日05时

图片来源:微信红包封面官方微信号

微信红包封面滋生“灰色”生意:有商家月入百万。


媒体辑丨柳大方


2022年春节,比红包还难抢的,竟然是红包封面。为了方便用户抢红包封面,微信还特意上线一款名为“红包封面闹钟”的小程序。


“我花了一整个下午,抢了20多个红包封面,离集齐100个的目标不远了!”一位00后男生小磊向《财经天下》周刊表示。他自称是“红包封面大户”,每天都在手机上沉迷于抢红包封面。

热衷于抢红包封面的,不止小磊这样的年轻人。在社交媒体上,#微信红包封面#微博话题阅读达到19亿,讨论量71.9万,#微信红包封面序列号#阅读量也达到4亿,而在豆瓣“微信红包讨论小组”,有超过2000人聚集在一起,目的正是为了获取精美的、有意义的红包封面,足见用户的热情。

数据显示,除夕当晚(1月31日18:00-2月1日6:00),超1.4亿人领取了用异形红包封面发送的红包。有人直呼:“微信红包封面竟然比红包还难抢!”同时,也有不少有商家抓住商机,靠卖微信红包封面月入百万。

炙手可热的红包封面生意经


其实,微信推出的红包封面,最早可以追溯到2019年。

在那年的微信公开课上,腾讯副总裁、微信创始人张小龙放出了当年的彩蛋,由于官方设限,只有经过企业认证的微信号才能有资格定制派发红包封面,后来慢慢权限放开,从单纯面向企业、媒体等组织,到逐渐支持个人创作者定制。

去年,微信红包首次接通视频号,个人用户开通视频号并发布一条内容,获得10个点赞,便可制作个人红包封面(定价1元/个)。就这样,红包封面很快成为了一门生意。

从开通、制作到售卖,做红包封面生意,赚钱途径有很多种,甚至形成了红包封面生意的“一条龙”。

据微信官方“红包封面开放平台”信息显示,微信红包封面目前向企业认证公众号和视频号拥有100个以上有效粉丝的用户开放。

那么,既不是企业公众号、视频号粉丝数也未达到100个的网友,想制作红包封面该怎么办?电商平台的“代注册”红包封面权限业务便派上了用场。

据济南时报报道,一家专门提供代理注册的商家介绍,若注册个人权限需交纳100元,提供自己的姓名、身份证号、邮箱以及视频号信息,便可在一到两天内开通权限。如若以企业身份注册,需提供企业认证公众号,并向官方交纳认证费300元。通过注册后,便可定制红包封面图案。


更多的商家也从中发现了“灰色”商机。据中国基金报报道,某购物网站显示,销量首位的微信红包封面月销超5万单,红包封面的售价最高为18.8元。这也意味着,这家店铺光靠卖微信红包封面便可以月入近百万。


还有众多商家销量破万,不少插画师、内容设计师等创作的红包封面也非常受欢迎,销售数量十分可观。更有甚者,还以400元高价出售奢饰品牌及汽车品牌的红包封面。


高人气之下,红包封面也成为了品牌商家的营销利器。

据了解,微信红包封面开放平台,是微信红包面向品牌主开放的封面付费定制平台。在这里,经过认证的定制方可自主设计封面样式、创建封面故事,付费定制专属的红包封面并通过自有渠道发放给微信用户。用户领取后,可在微信发红包时使用。

通过审核的红包封面,需购买下单后才能正式上线。红包封面按个数收费,1元/个。若购买N个红包封面,则N个微信用户可领取并使用。
目前,微信红包还可以展示封面故事,用户在红包详情页下拉时会看到图片、视频及故事描述,讲述品牌、团队、封面创作背后的故事,让品牌文化更好地传递。

微信红包封面只对红包封面制作方收取1元1个的费用,对于红包封面领取者是不收费的,因此各大品牌的红包封面基本是限量发布。

据不完全统计,截止到目前,已经有超百家品牌发布红包封面,参与品牌涉及各个行业,既有迪奥、万宝龙、巴黎世家等奢侈品牌,也有腾讯、顺丰、京东等知名大厂。

生意的背后,也是另一端海量的需求。

带有自身爱好或属性的红包封面,让使用者在发红包时成为醒目的存在,甚至还可以吸引到兴趣同好交流。红包封面已经不再是一张简单的海报设计,而是变成了一种社交货币。

据财经天下周刊报道,为了让更多商家得到实惠,腾讯也是不断加码,增加流量入口。微信的朋友圈广告,以及摇一摇、搜一搜、视频号等入口,都可以发放红包封面。

根据微信搜一搜助手的官方数据,12月24日至27日,有17家品牌通过搜一搜合计发出226万个红包封面,共计拉动搜索量约1800万。活动周期内,品牌流量日均周环比提升188倍,平均每个参与品牌的日搜索量为32.8万。在活动结束7天后,日均流量提升26倍,最高提升了205倍,流量效果长期持续。

某大牌化妆品在活动的8天内,搜索量为170万,小程序新增30万UV,小程序中的支付人数环比提升50%,很好地实现了拉新促活,留存转化。

红包封面背后的乱象


不过,微信红包封面火爆的背后,也有商家打起了“擦边球”,在这类商品链接的详情页中表示:“买表情包送红包封面。”

详情页中,大大的字体写着购买表情包赠送微信红包封面,本店不售出任何封面。但展示的是上百种红包封面的样式,包括贺岁款、烟花款、精选款、情侣款等。同时这类商品的评论也都是关于红包封面的评价。

值得注意的是,微信红包封面还衍生出了一条产业链,在某电商平台搜索“微信红包封面权限”的字样,便可以获得海量的商品,价格从40元至100元不等,付费后店家可以快速帮助创作者开通权限,“无资料可开通,不成功不收费。”

值得注意的是,在购买红包封面时,一不小心还有可能被骗。

1月19日晚,微信官方的“珊瑚内容安全助手”发文提醒:最近有不少网友在购买红包封面的时候被骗了。骗子谎称自己有大量红包封面序列号出售,定价不贵、花样n多。

当有人前来问询,骗子便以几元到数十元不等的,价格叫卖。与此同时,交易时骗子又会避开平台,称序列号是虚拟商品,买家必须先款后货。待到收到钱,骗子便会发去虚假序列号,或者干脆拉黑删人。

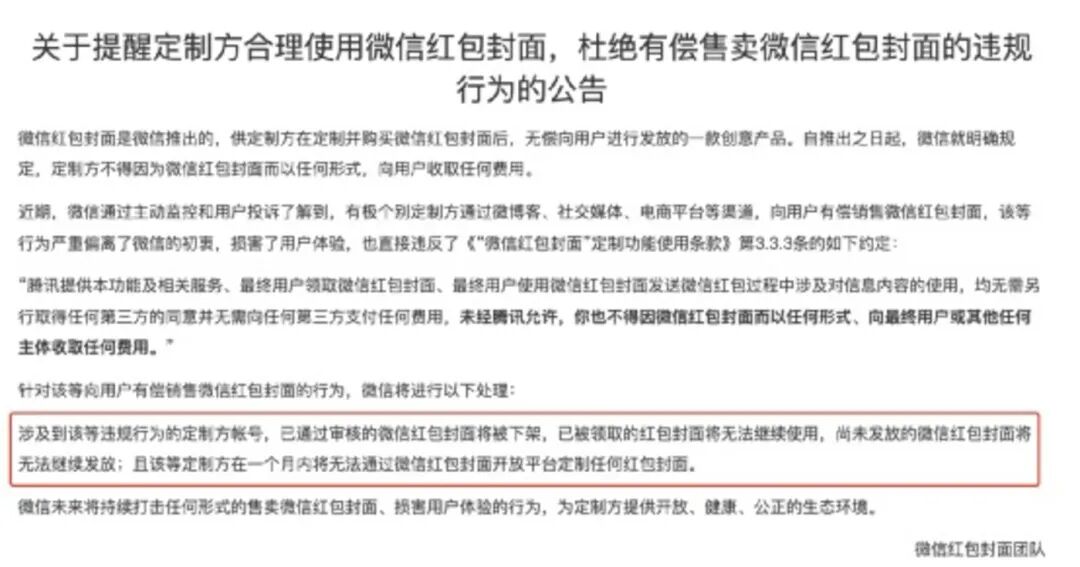
对于红包封面背后的乱象,微信官方此前就已发布提示公告称,微信红包封面是微信推出的,供定制方在定制并购买微信红包封面后,无偿向用户进行发放的一款创意产品。


自推出之日起,微信也明确规定,定制方不得因为微信红包封面而以任何形式,向用户收取任何费用。

针对该等向用户有偿销售微信红包封面的行为,微信将进行以下处理:

涉及到该等违规行为的定制方账号,已通过审核的微信红包封面将被下架,已被领取的红包封面将无法继续使用,尚未发放的微信红包封面将无法继续发放;且该等定制方在一个月内将无法通过微信红包封面开放平台定制任何红包封面。

(钛媒体APP编辑柳大方综合财经天下周刊、中国基金报、每日经济新闻、观察者网等)


点击下方关注我们,记得“星标”哦~

----------------华丽的分割线-----------------


钛媒体祝大家新年快乐,虎年大吉!


下载钛媒体App】,领先一步,更深一度。

万水千山总是情,点个在看行不行

Copyright © 2021.Company 元宇宙YITB.COM All rights reserved.元宇宙YITB.COM