• 元宇宙:本站分享元宇宙相关资讯,资讯仅代表作者观点与平台立场无关,仅供参考.

双碳目标下的绿色金融发展报告2021(完整版)

  • 零壹财经
  • 2022年1月24日09时


出品 | 零壹智库


2022年1月13日,以“数字发展:构建新格局、构筑新优势”为主题的2022零壹智库数字经济年会在上海隆重召开。会上,零壹财经执行主编张燕发布了《双碳目标下的绿色金融发展报告(2021)》。该报告由零壹财经·零壹智库和《陆家嘴》杂志联合发布,由众安保险提供研究支持。


《双碳目标下的绿色金融发展报告(2021)》【点击文末“阅读原文”,即可下载完整版PDF报告】报告分为绿色金融的背景和内涵、主要经济体绿色金融的总体情况、中国绿色金融的整体情况、中国绿色金融的具体情况及展望五部分。


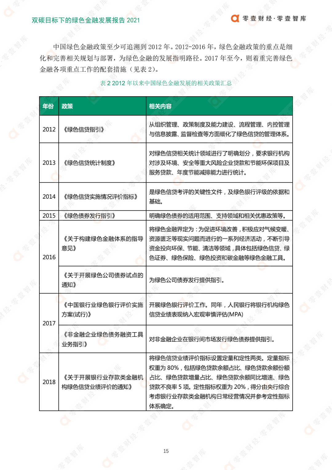
2020年“双碳”战略目标的提出,彰显了中国加速推进绿色发展的坚定决心。绿色发展,离不开金融支持。为此,党中央和各级政府持续出台多项政策,推动绿色金融发展。作为绿色金融的主要服务形式,绿色信贷、绿色债券、绿色保险等业务纷纷开展。


我们不禁想知道,哪种类型的金融机构绿色金融实践表现突出?哪个地区绿色金融发展最耀眼?本报告尝试从机构、省份、区域三个维度,从绿色信贷、绿色债券、绿色保险等方面,剖析中国绿色金融发展趋势与特性,试图探讨前述问题,具体情况如下。


中国、日本、欧盟等经济体的绿色金融体系较为成熟。美国注重绿色产业发展和绿色金融产品创新;日本通过开发多种融资产品、发放中长期低息贷款等方式助力绿色金融的发展;欧盟各层级共同努力,在全球绿色金融方面占据了一定先机。


绿色信贷是中国绿色金融发展的主力军。2020年,中国绿色信贷余额实现线性增长。其中,国有大型银行引领绿色信贷发展,城商行、农商行绿色信贷增速度最快;北京绿色信贷余额最大,河南增速最快;东部地区绿色信贷余额增速稳居第一,中西部占比增大。



绿色债券是中国绿色金融发展的第二大载体。2020年,绿色债券累计发行规模已突破11000亿元,累计发行数量达1097只。其中政府绿色债券规模持续扩张,非政府发行主体日趋多样化;广东绿色债券规模最大,全国发行省市较为集中;东部地区引领绿色债券发展,西部地区持续推进。



绿色保险规模持续增长。其中,2018-2020年中保额同比增长24.9%,赔付金额年均增长28.77%;绿色保险产品体系涵盖了绿色保险产品、绿色保险服务及保险资金的绿色应用,绿色保险产品体系初步建立,在绿色金融中发挥越来越重要作用。


以下为报告具体内容:



End.


↓↓ 点击“阅读原文”,即可下载完整版PDF报告。

Copyright © 2021.Company 元宇宙YITB.COM All rights reserved.元宇宙YITB.COM