• 元宇宙:本站分享元宇宙相关资讯,资讯仅代表作者观点与平台立场无关,仅供参考.

金融信创70个典型案例集(全面覆盖银行、证券、保险和金融科技公司)

  • 零壹财经
  • 2022年9月06日07时

来源 | 数字化讲习所
作者|吕杨仪编审|李昕

目录

导语

一、国有大行及股份行全栈系统改造和信创云建设已成主流

(一)国有大行典型信创案例:全栈信创改造和信创云建设

(二)全国性股份制银行典型信创案例:信创云建设加速

(三)银行科技子公司典型信创案例:输出成熟信创经验

(四)结论

二、城商行与外部科技厂商深度合作,推进自身信创发展

(一)上市城商行典型信创案例:软硬件信创加速

(二)非上市城商行典型信创案例:科技厂商助力信创改造

(三)结论

三、农商行和农信社新创改造:数据库、OA系统和硬件设施成重点

(一)农商行典型信创案例:基于数据处理能力需求和OA系统更换的信创改造

(二)农村信用社典型信创案例:硬件改造和软件改造并重

(三)总结

四、八家上市券商信创建设案例,IT厂商和自研力量的结合

(一)券商信创建设典型案例

五、十二家保险公司典型信创案例:信创平台建设和数据安全成关注重点

(一)保险公司典型信创案例

六、八家金融科技上市公司信创战略及业务一览

(一)金融科技公司信创发展战略

(二)金融科技公司信创业务梳理


导语

金融是国家信创重点发展的领域,随着相关案例规模化落地,金融信创在2021年迎来元年。根据零壹智库不完全统计,截至2021年12月底,金融行业信创落地实践率达到29.55%,在政策支持下,银行和证券是金融信创快速发展的两个领域,保险信创也在逐步发展当中。

金融业信创的发展离不开金融科技公司,金融科技公司和金融机构合作产生了诸多典型信创案例。

银行是我国金融信创的主力军,2021年是我国金融信创快速发展的一年,各家银行也纷纷加大金融科技投入;银行信创方面,零壹智库、数字化讲习所根据国有大行、股份制银行、城商行、农商行、农信农合等不同类型的32家银行,整理出42个案例。证券行业信创是金融领域信创的第二大板块,券商信创建设主要集中在数据库改造、OA系统适配、交易系统的改造、虚拟化软件项目和用户系统建设等方面。相较于银行业和证券业,保险行业的信创进程相对较慢,但是在数字经济蓬勃发展的背景下,保险业的数字化转型乃是大势所趋。保险行业信创虽然开展较晚,但各大保险企业在信创方面仍取得不少成绩。金融行业信创除了依靠金融机构自身的研发力量之外,更加离不开金融科技公司的参与。自此,零壹智库、数字化讲习所将依据相关公开信息,梳理出银证保及金融科技公司在金融信创建设中战略及业务开展情况。

金融
信创系列(一)

国有大行及股份行全栈系统改造

和信创云建设已成主流


我国金融机构信息化建设起源于银行,也壮大于银行。2021年,我国银行业加速深化信创建设,以国有大行、头部股份制银行为首纷纷启动核心系统升级改造。

据零壹智库、数字化讲习所对银行财报数据统计, 2021年有6家银行金融科技投入超过100亿元。其中,工商银行金融科技投入最高,达到259.87亿元,建设银行、农业银行紧随其后,建设银行科技投入235.76亿元,较上年增长6.63%;农业银行信息科技资金投入总额增长12.2%至205.32亿元。

从投入增速来看,兴业银行2021年金融科技投入增长最高,达到了30.89%,民生银行增速也达到了21.75%。金融科技人员方面,平安银行金融科技人员占到了总员工的22.32%,工商银行金融科技人员占到了总员工的8.10%。从总数上来看,工商银行的金融科技人员最多,达到了35000人。

国有大行和全国性股份制银行的信创建设开展较早,通过对各家银行信创典型案例的整理,主要集中在系统全栈改造、信创云和平台信创建设等方面,部分银行成立的科技子公司也积极参与到信创工作中。

本文为银行信创系列文章,主要介绍国有大行和股份行的信创业务进程,后续会继续推出中小银行信创业务开展的相关文章。

文中涉及到的代表银行及银行科技子公司是:工商银行(601398.SH)、农业银行(601288.SH)、建设银行(601939.SH)、中国银行(601988.SH)、华夏银行(600015.SH)、民生银行(600016.SH)、中信银行(601998.SH)、光大银行(601818.SH)及工银科技、金融壹账通(06638.HK)。

一、国有大行典型信创案例:全栈信创改造和信创云建设

金融信创始于银行,而国有大行又是银行信创的领头羊,通过对国有大行典型信创案例的盘点,发现各家国有大行信创都集中在对于系统全栈的改造,以及信创云、信创平台的建设。

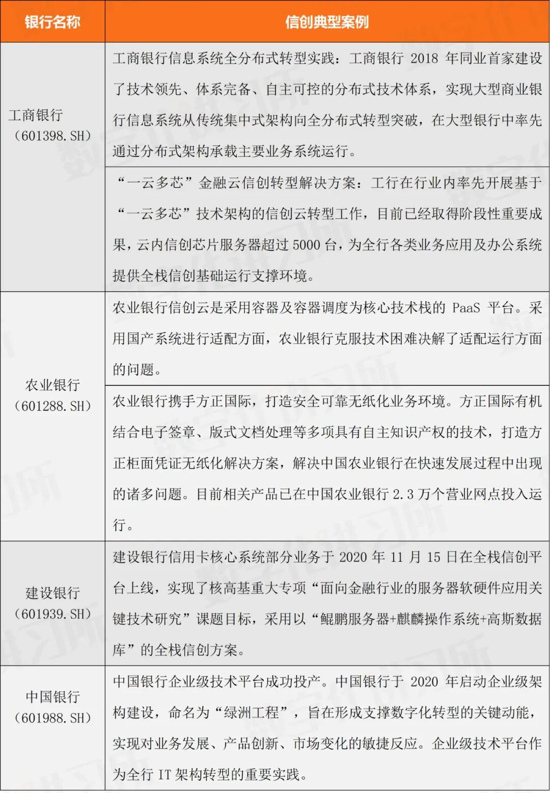
(一)工商银行

1. 工商银行信息系统全分布式转型实践

工商银行以智慧银行生态建设工程(ECOS)为契机,率先启动核心银行信息系统架构转型工作,应用分布式、云计算等新技术。根据公司官网信息显示,2018年工商银行在同业中首家建设了技术领先、体系完备、自主可控的分布式技术体系,实现大型商业银行信息系统从传统集中式架构向全分布式转型,在大型银行中率先通过分布式架构承载主要业务系统运行。

工商银行分布式技术体系基于相关30余项业界主流开源技术,围绕银行业务高可用、高安全的金融需求,对分布式服务、分布式事务等关键技术进行了深度定制,涵盖研发、运行、运维等多个环节,为交易型信息系统实现从业务接入、应用逻辑处理到数据库存储的全栈分布式转型提供完整的技术支撑。

工商银行采用“开源结合自研”模式,攻克主机下移一系列技术难题,建设了符合业务发展需要的金融级云平台,涵盖基础设施云IaaS、应用平台云PaaS、金融生态云SaaS等,为全行IT系统提供标准化、自动化的基础设施和公共技术服务。

在分布式架构转型过程中,工商银行多次遇到业界技术难题及瓶颈。通过组建攻坚克难团队,工商银行共提出了10项行业标准提案,累计申报国家发明专利100余项。围绕应用分布式改造过程中的百余个共性问题、难点领域形成金融级专项解决方案。

2. “一云多芯”金融云信创转型解决方案

工商银行在行业内率先开展基于“一云多芯”技术架构的信创云转型工作,截至2022年已经取得阶段性重要成果,云内信创芯片服务器超过5000台,为全行各类业务应用及办公系统提供全栈信创基础运行支撑环境。工行“一云多芯”信创金融云具备三个显著特点:一是体系完备。技术架构涵盖了IaaS、PaaS、分布式数据库、中间件、大数据等全栈基础平台;二是自主研发。自研PaaS云平台、MySQL分布式数据库iSQL等关键技术平台,提供了关键自主可控能力;三是规模化应用。已经实现了生产、测试、研发全场景规模化应用,经受了金融企业级考验。

工商银行金融信创云平台在兼容适配性方面的工作涵盖硬件和软件两大内容:一是硬件方面,具体体现在具备多芯兼容的特点,一套云平台内可以同时包含Intel x86,鲲鹏芯片、海光芯片等异构芯片服务器。二是软件方面,通过在引入国内领先云产品的基础上进行深度国产化适配改造。信创云在操作系统方面,满足云主机、裸金属及容器等计算服务全面兼容麒麟v7/v10操作系统的能力,同时配套适配高斯DB及iSQL等国产或自研数据库,以及东方通等国产中间件后,具备从硬件设备到云主机、容器、分布式存储、数据库、操作系统、中间件等全栈国产化适配能力。

截至2022年,工商银行云上信创芯片服务器使用规模已超5000台,已供应超20600个信创容器,有效支撑了客户信息、会计核算、实物贵金属、大资管综合管理系统、中间业务管理系统及办公信息化等多个业务系统全栈信创转型工作,其中工商银行办公系统已全面实现单轨运行,实物贵金属业务系统使用占比为100%。

(二)农业银行

1. 农行信创之容器云适配经验

农业银行积极推动信创国产化布局,在IT建设方面发展十分迅速,其中引入云计算平台基础设施来承载新建应用系统已经作为行内的一条刚性原则。信创国产化云的建设也是当下的重要任务,在云计算平台软件与国芯物理服务器、国产操作系统的适配方面也遇到不少的问题与挑战。

农业银行信创云是采用容器及容器调度为核心技术栈的PaaS平台。容器引擎Docker、容器编排调度组件kubernetes和容器网络插件等整体运行于银河麒麟或者CentOS8操作系统之上。服务器方面采用基于海光x86和鲲鹏arm处理器的国产服务器。

根据官网案例信息显示,农业银行信息技术人员基于国芯海光x86服务器安装Centos8操作系统,部署并运行Kubernetes网络插件flannel时出现跨服务器容器网络不通的现象;基于国芯海光x86和鲲鹏arm服务器安装银河麒麟V10操作系统,农业银行部署并运行Kubernetes网络插件flannel时出现跨服务器容器网络不通的现象。

2. 农业银行携手方正国际,打造安全可靠无纸化业务环境

方正国际结合电子签章、版式文档处理等多项具有自主知识产权的技术,打造方正柜面凭证无纸化解决方案,解决农业银行在快速发展过程中出现的诸多问题。截至2020年10月,相关产品已在农业银行2.3万个营业网点投入运行,成效显著。

该方案不仅完全符合传统业务流程,而且通过有机组合具有自主知识产权的方正电子签章、版式文档处理等技术,全面支持国产密码算法SM2和RSA,使业务开展具备高度安全性、易用性、一站式自动化等特点。

该项目依托以下两方面重要的技术:一是方正电子签章技术,采用双签算法技术,既支持国际通用的RSA签名算法,又全面支持国产密码SM2签名算法。方正电子签章技术不仅提供对实物印模电子化功能,还支持通过接口动态生成带有业务校验码的各类业务防伪印章。二是方正电子文档版式处理技术,可将业务办理中的重控电子凭证进行动态裁剪,将业务内容投到手写屏进行用户签字确认;可将回单内容进行裁剪,必要时打印;还可将用户签字及签字轨迹信息合成到重控电子凭证中,或进行回放,还原签字过程。

(三)建设银行

银河麒麟操作系统成功上线建设银行信用卡业务

建设银行信用卡核心系统部分业务于2020年11月15日在全栈信创平台上线,采用以“鲲鹏服务器+麒麟操作系统+高斯数据库”的全栈信创方案。

基于建设银行信用卡核心业务对服务器操作系统在稳定性、可持续性、生态支撑等方面的使用需求和特点,银河麒麟高级服务器操作系统V10通过技术的持续迭代、改进、突破,已经成功支撑建设银行信用卡业务系统和数据库的稳定上线运行。在安全性方面,通过操作系统内生安全增强和数据隔离技术,满足金融行业对服务器操作系统的安全要求。针对信用卡业务和数据库运行环境,分别开展操作系统支撑环境的全面调优和优化,使得各项指标均满足业务的运行要求。

通过持续的技术研发探索和广泛的生态适配测试,银河麒麟高级服务器操作系统以优异的综合性能,为建行提供一个高效、稳定、强适配性与强支撑性的系统运行环境。

(四)中国银行

中国银行企业级技术平台成功投产

中国银行于2020年启动企业级架构建设,旨在形成支撑数字化转型的关键动能。企业级技术平台作为全行IT架构转型的重要实践。

重塑超大规模金融级分布式架构体系:基于自建“云计算+分布式+自主可控”基础平台,采用标准化、服务化、组件化设计方法,建设“高可用、高安全、高弹性、高敏捷、高效能”分布式架构体系。可支撑集团10亿级别客户规模下海量联机访问,达到十万级TPS(笔/秒)业务交易处理能力。

构建“同城双活、异地可实切”的基础架构:在“两地三中心”架构基础上,在主要金融同业中率先实现支撑架构转型、集团服务、外部拓展的四地多中心布局,可同时支持分布式及集中式架构部署。通过双联邦及对等架构设计,可支持同城双中心交易并行处理、异地分钟级整体切换,实现企业级组件“多地多活”,保障高并发、高可用和业务连续性。

统筹设计单元化架构:将单元化部署作为关键基础设计。高效利用云计算、多站点弹性能力,支撑海量业务交易并行处理,成为首家面向全业务领域进行单元化设计的大型商业银行。以客户维度设计模型算法、划分“百库千表”,支持流量、单元、同城、异地四级切换,可实现单元间秒级无感切换及业务流量灵活调拨,支撑应用版本灰度发布。

关键核心技术自主可控:全栈选用自主可控软硬件,开展专项攻关,可支撑国产数据库超大规模联机交易、国产大数据平台PB级金融数据分析。部署信创单元,支持同一系统内“信创”“非信创”单元同时提供服务的混合部署,信创单元可承载核心系统部分业务流量,并可通过流量灰度方式实现信创比例递进增长。打造适配信创软硬件的分布式技术底座。

表1:国有大行典型信创案例(不完全统计)
资料来源:公司官网、数字化讲习所、零壹智库

二、全国性股份制银行典型信创案例:信创云建设加速

全国性股份制银行的金融科技投入仅次于国有大行,在信创方面,股份制银行和国有大行的战略类似,积极部署金融信创云的建设,同时对于各类系统和平台进行信创改造。

(一)华夏银行

华夏银行全栈信创云:业内首家基于ARM架构的全栈分布式容器云平台

华夏银行为了实现“零售网络金融+公司网络金融+开放银行”,开展信息系统架构转型总体策略规划和开放银行IT总体架构设计,打造全栈分布式容器云平台,在此背景下,华夏银行携手华为依托联合创新实验室,采用安全开放基础组件构建业内首家基于arm架构的全栈分布容器云,率先完成开放银行底层IT基座的设计。

依托华夏金融私有云平台,华夏银行业务系统部署周期缩短70%。华夏银行在原有云平台的基础上构建了全栈分布式容器云,打造开放银行平台,同时ARM和x86资源池的双平面部署保障了业务安全和稳定运行,提升了自主掌控能力。

融合多生态:底层融合多样性算力,x86+Arm+Power+GPU,上层融合多OS、多中间件、多数据库,自下至上,各个关键环节均有信创产品,具备了构建端到端全栈信创云的能力。

全面支持分布式云原生架构:秒级弹性,敏捷交付,建成统一开发平台和DevOps流水线,使得业务上线时间大大缩短。

根据华夏银行官网信息显示,截至2021年,华夏云平台承载了总行80%以上的应用系统,云主机数量多达12000余个,为总分行、村镇银行、关联公司服务。

(二)民生银行

1. 民生银行率先启动全栈信创云应用实践,联手四川长虹“天宫”为金融数字化转型打样

民生银行目前在股份制银行中率先启动全栈信创软硬件基础设施建设工作,四川长虹 “天宫”以千万级规模参与其中。

项目建设中整个系统软硬件均由国产化设备及软件组成,其中以天宫TG225 B1作为算力底座,涉及到DWS业务、BMGW区域、Net_Storage、Network、Controller等。

天宫团队结合实践经验与应用场景,积极配合民生银行协调各生态伙伴完成兼容性测试认证,并针对场景做适配调优,打通从咨询到设计、需求、开发、测试、上线、验收等各个阶段的服务,最终实现全栈国产稳定运行,承载行方千万级的客户容量、百万级的日均交易量。

天宫TG225 B1基于鲲鹏多核架构,支持应用、数据库分布式部署,提升数据安全性;支持同城双活、异地多活,提升系统可靠性;加速端边云协同,大数据离线查询场景性能提升30%,大数据实时查询场景性能提升25%,数据仓库TPC-DS性能提升20%,同时整体功耗较低,实现绿色低碳目标。

2. 民生银行电子印章系统通过信创环境验收并实现单轨运行

民生银行的电子印章系统目前已覆盖全行、村镇银行、理财子公司。据民生银行官网数据统计,截至2021年底,民生银行的电子印章系统中管控着超4000枚印章,并对接多个业务系统,年用印文件近300万份,年用印次数近500万次,覆盖民生银行75%以上的行政类用印业务。

在2021年,民生银行对电子印章系统进行了信创改造。益高科技作为民生银行电子印章系统供应商,已顺利完成信创改造项目,实现单轨运行,并于2022年1月5日通过人民银行总行的验收。

益高科技的软件产品可与主流信创产品顺利适配、完全兼容,其功能、性能和兼容性等各方面表现良好,运行安全、稳定、高效,可以满足正在信创改造中民生银行对适配安装的需求及要求。

(三)中信银行

中信银行不断加强数字基础设施底座的构筑,金融信创全栈云保障运行

中信银行以商业级敏捷为目标,持续深化业务与技术融合,截至2021年底,业务需求交付数同比提升72.94%,交付时效同比提速35.00%。中台建设实现重大突破,业务中台推出首批公共业务能力服务,打破了传统“竖井” 系统建设模式;技术中台迈入大规模落地推广阶段,初步建成支撑云原生开发模式的技术底座,实现研发效率的显著提升。

数据中台稳步释放数据价值,全行级数据湖平台和国产数据仓库全面投产,数据整体处理效率提升5倍以上。持续深化基础架构云转型,基础设施云化率达到99.6%,单笔交易系统运维成本同比下降20.1%,基础设施资源交付能力缩短至“小时”级。

作为首批启动金融信创全栈云工程的股份制银行,中信银行已完成测试云、 生产云和生态云布局;建成全行一体化运维、网络安全、数据安全等三大体系;全行安全生产保障能力持续增强。

(四)光大银行

光大银行人民币跨境支付系统信创环境建设项目

光大银行人民币跨境支付系统信创环境建设项目采用全信创软硬件,包括:鲲鹏服务器、麒麟操作系统、自研EverTP中间件、达梦数据库。

人民币跨境支付系统作为光大银行重要关键系统,建设了国产化的备份系统,实现从软件到硬件的全栈国产化适配改造,已于2021年9月投产上线,计划于2022年7月将现有生产环境全部迁移国产化环境运行。

人民币跨境支付系统基于光大银行核心业务系统平台搭建,系统采用传统架构模式,应用服务器、数据库服务器独立部署,集中式管理。应用服务器通过数据连接池连接数据库服务器,应用服务器与数据库服务器均选用光大银行主流的2+2负载均衡模式。在新建的国产化环境中,主要产品配置如下,应用服务器:华为鲲鹏920;操作系统:中标麒麟 linux v10;中间件:EverTP v1.0 ;数据库服务器:华为鲲鹏920;国产数据库:达梦 v8。其中,EverTP是光大银行自研的一款轻量级交易中间件,提供稳定高效的网络通讯传输机制和灵活的服务管控能力,基于evertp可快速构建具有高性能、高可用性的联机业务处理平台。

人民币跨境支付系统使用国产密码算法SM4进行加密;交易和服务均设有超时管理机制,超时交易或服务会被强制关闭并记录相关信息;安全日志涵盖用户关键交易,数据修改、错误信息等内容,并能提供故障诊断依据信息,以文件方式记录安全日志,根据安全分级不同设置不同的保存期限;全方位无死角监控,异常业务在业务发生后第一时间预警,系统资源,系统运行,业务处理情况等定制不同的预警机制等。从系统设计到上线运行全过程都提供尽可能多的安全保障。

表2:全国性股份制银行典型信创案例(不完全统计)
资料来源:公司官网、数字化讲习所、零壹智库

三、银行科技子公司典型信创案例:输出成熟信创经验

在金融信创方面,国有大行和股份制银行开展时间较早,有不少银行成立银行科技子公司,不仅在直属银行的信创建设上有一定贡献,并且银行科技子公司能够将在本银行的信创经验带到其他的中小银行中,参与到其他银行的信创建设当中,在此基础上,我们选择了工银科技和金融壹账通的典型信创案例。

(一)工银科技

1. 工银科技反洗钱平台信创解决方案入围“2021年度信息技术应用创新典型解决方案”

工银科技BRAINS智能反洗钱平台,基于大数据和人工智能技术,面向反洗钱系统建设和模型建设场景,助力金融机构提升反洗钱系统能力。

该平台融入了工商银行领先的反洗钱管理理念,具有模型精准度高、甄别效率效果好、模型配置灵活、平台输出模式灵活、全面适配国产化等优势。平台多次获得监管机构、行业协会的肯定,能够适用于银行、基金、保险、支付等十多个行业上千家金融机构,目前已输出30余家金融机构,有效提升反洗钱系统能力。

2. 工银科技信创国产化转型服务

工银科技依托工商银行实际实施经验,提炼总结信创迁移五步法,为用户提供信创+金融、信创+分布式、信创+云等的全流程实施辅导服务,通过双库并行、灰度发布和回切等一系列方案,实现应用系统透明迁移,降低应用系统迁移成本、控制迁移风险。在信创咨询服务中,可随时了解工行信创研究进展,动态掌握领先信创建设讯息,与工行在信创转型中共同成长,实现企业本质安全。综上,工银科技信创建设经验主要集中在三方面:信创路线规划、信创采购和信创应用迁移上线。

(二)金融壹账通

金融壹账通全新推出基于信创的BANK 4.0

核心系统方面,金融壹账通2021年11月全新推出基于信创的BANK 4.0“壹个客户的银行”,全客户、全业务覆盖,面向各类生态、平台式新一代全数字化核心整车方案。“壹个客户的银行”以核心系统为引擎,为银行打造基于云的从Pass层到SaaS层,涵盖零售、对公、同业、数字化管理经营等全量银行业务的端到端数字化银行整车方案,全面支持国内主流厂商芯片、操作系统、数据库、中间件等自主可控产品,助力银行数字化转型。

相较于传统核心系统统一功能、集中部署、资源配置及服务无差异化的集中式架构,“壹个客户的银行”通过以客户为中心的云原生、极致分布式架构,业务彻底解耦、灵活资源配置、计算前移等能力,实现高并发、弹性无限扩容的灵活架构,支持万级以上TPS吞吐量,提供亿级大容量账户处理能力,无限扩容。通过把产品、账户、交易等完全解耦,将“长交易”微服化,产品组件化,降低核心负载,走向更为彻底的组件化模式。进一步灵活支持银行核心整体替换和“小步快跑”逐步替换等多种系统建设方案,实现更低成本,更高灵活性,更优体验,满足银行数字化转型发展的趋势和要求。

作为技术实力领先的金融科技云服务平台,金融壹账通运用全球领先的人工智能、大数据、区块链等技术,为广大金融机构提供“技术+业务”的解决方案,助力中小银行实现数字化转型,提升自主创新能力。目前金融壹账通围绕金融机构数字化转型需求持续优化组织架构,通过技术、团队、生态环境等全方位支持,帮助广大金融机构,特别是中小银行精准解决数字化痛点,共同推动金融业转型升级高质量发展。

表3:银行科技子公司典型信创案例(不完全统计)
资料来源:公司官网、数字化讲习所、零壹智库

结论

总体来看,国有大行和全国性股份制银行信创工作开展较早,信创发展较为深入,已经开始对核心系统和平台进行信创改造,建设金融信创云等工作,而不是仅仅停留在某一单独项目的信创改造和适配。值得一提的是,各大行成立科技子公司,可以对外输出国有大行和全国性股份制银行的信创经验,服务于更多的金融机构。


金融
信创系列(二)

城商行与外部科技厂商深度合作,

推进自身信创发展


本文为银行信创系列的第二篇,继第一篇《国有大行及股份行全栈系统改造和信创云建设已成主流|银行信创系列(一)》之后,继续介绍我国城商行的信创业务进程,后续将推出银行信创系列的其他专题,包括农商行和农村信用合作社的信创业务开展情况。

城商行是我国银行体系的重要组成部分,城商行多扎根于当地,服务于当地。根据零壹智库、数字化讲习所整理的数据,截至2022年6月,我国上市城商行达到30家,其中在A股上市的有18家,在香港上市的有16家,同时在A+H股上市的有4家。城商行正在快速发展之中,其中北京银行、上海银行、南京银行、杭州银行、徽商银行等资产规模在2021年已超万亿。

金融科技投入方面,根据零壹智库、数字化讲习所整理的数据,2021年,北京银行在金融科技方面的投入最多,达到23.2亿元;其次是上海银行,金融科技投入为18.53亿元,南京银行在金融科技上面的投入也超过了10亿元,为13.4亿元。

相比国有大行和股份制银行来说,城商行在金融科技上面的投入还有很大的增长空间,在信创方面,城商行多集中于单个系统和硬件设施的改造,暂时还没有涉及像国有大行和股份制银行那样的全栈系统改造和信创云建设。

在本文中,零壹智库、数字化讲习所将城商行分为已上市城商行和未上市城商行来介绍城商行的典型信创案例。

本文涉及到的上市城商行是:北京银行(601169.SH)、上海银行(601229.SH)、南京银行(601009.SH)、杭州银行(600926.SH)、长沙银行(601577.SH)、徽商银行(03698.HK)、中原银行(01216.HK)。

本文涉及到的非上市城商行是:广州银行、赣州银行、红塔银行、秦皇岛银行、福建海峡银行。

一、上市城商行典型信创案例:软硬件信创加速

(一)北京银行

1. 北京银行-北京鲲鹏联合创新中心“北京银行信创生态实验室”正式揭牌

2020年8月21日,北京鲲鹏联合创新中心举行了北京银行信创生态实验室挂牌仪式。

为了加快计算机产业的国产化生态的发展,北京银行与北京鲲鹏联合创新中心携手前行,共同建设鲲鹏生态。双方将通过北京银行信创生态实验室展开联合创新、技术支持、标准制定、测试认证、人才培训等合作,共打造鲲鹏计算新生态。

北京银行信创生态实验室未来主要解决数字化转型中遇到的难点、痛点,在大数据、人工智能等领域孵化出有建设性的方案。信创生态实验室将汇聚行业伙伴,认准新技术领域和前沿技术,打造生态合作赋能新模式,推动协同共赢的新发展。未来,银行数字化发展也将逐步从个人消费金融领域逐步扩散至产业金融领域,依托产业互联网的快速发展,基于线上线下各类数据的分析应用,产业互联网金融也将迎来新的机遇与空间。

2. 北京银行顺利完成可信云分布式系统稳定性能力评估

2022年3月2日,北京银行“顺天”技术平台顺利通过了中国信通院可信云“分布式系统稳定性”能力评估,符合《分布式系统稳定性度量模型》标准要求。“顺天”平台是金融行业首家完成可信云稳定性度量的技术平台。

可信云是中国信通院下属的云计算服务评估品牌,也是我国针对云计算服务的权威评估体系

“顺天”技术平台以“通过技术敏捷实现业务敏捷”为目标,旨在让信息技术更好为金融业务拓展服务。平台通过对300余项开源方案进行改进和扩展,有效地延伸了分布式技术的使用场景,实现了技术标准的统一、应用架构的统一和研发过程的统一,具体业务领域和基础开发平台的分层解耦,构建资源层服务共享式的分布式技术能力,提高整体的灵活性和可维护性,借助敏捷方法DevOps支持持续迭代和运维自动化,推动银行业务系统上云部署,实现面向服务的动态弹性伸缩、智能调度、资源优化利用。

“顺天”平台应用了云端流水线、唯一可信源的制品库、流程管控和质量门禁、自动化发布能力、可观测度量能力等,实现了业务需求条目化、研发任务精细化、集成部署自动化、质量门禁规范联动、工具链集成等功能,实现交付过程中的特定工作自动化,大幅提升交付效率,已成为北京银行数字化转型的强大推进器。

“顺天”平台集成并封装了目前主流的开发工具、开发框架及应用组件,对应用架构提供成熟的解决方案,对整个开发生命周期提供全面的支持。另外,根据官网信息显示,“顺天”平台提供了14项统一的技术规范,2套基础工程,21个金融级后台公共组件插件,一套监控平台,“颐和”微服务治理平台及“永定”容器云部署平台,广泛应用了各种开源的包及组件,具体包括前端、微服务、服务治理、监控、日志、开发环境、中间件、数据库相关、容器云等各个方面。

(二)上海银行

1. 信创加速,升腾中标上海银行“专用电脑设备选型项目”

2020年10月,升腾资讯信创终端独家中标上海银行“专用电脑设备选型项目”,上海银行携手升腾推动信创生态的建设和发展。

基于上海银行金融网点智慧化改造和OA办公桌面升级的需求,升腾结合信创的指导方向,全新研发了业内领先的金融信创终端产品系列,有效解决金融行业在信创落地的实际业务场景中所面临的兼容性问题、安全管理问题等,保障上海银行信创建设工作的有效落实。

根据升腾官网信息显示,此次中标上海银行的信创终端,由升腾自研设计、生产,支持国密算法,在关键软硬件技术上实现信息技术创新,全方位保障信息安全。整机采用分体式设计,体积较PC小50%,具有兼容性强、极致畅快,性能卓越、高效运维等优点,一站式部署管理,并提供软硬件合规管控、资产管理、远程协助、一键升级等功能,可远程处理80%的运维问题。

升腾信创终端将广泛应用于上海银行的网点柜面、OA办公等场景。信创终端在网点柜面的推广,实现了无缝对接存量的身份证读卡器、指纹识别器、无纸化电子签章系统、证件影像采集等外设产品,协助上海银行顺利推广信创落地。

(三)南京银行

1. 南京银行构建基于国产分布式数据库的数据平台

2021年10月,南京银行正式启动“OLAP分布式国产数据库建设项目”,构建基于国产分布式数据库的数据平台。

结合南京银行自身业务架构、业务数据量、数据类型等多角度平衡,长亮科技(300348.SZ)基于具备分析及混合负载能力的华为GaussDB分布式数据库,为南京银行打造了一套先进的数据库集群和云数据库解决方案,成功中标南京银行OLAP分布式国产数据库建设项目。

该解决方案从南京银行数据系统建设现状和未来规划出发,规划了与南京银行相适应的GaussDB集群部署方案设计、集群架构;搭建了满足负载均衡、高可用、容灾的集群环境;编写了《ETL脚本开发规范》等设计、开发规范,为后续Gauss平台建设、维护提供了指引;提供了集群性能调优及SQL优化等技术支持,保障平台平稳运行。

该分布式数据库具备高可扩展性、高性能、高可用等特性,可以很好的满足线上化、高频、多维度、高并发的场景需求,助力业务创新;优化银行IT资产配置,降低投资与运维成本,实现降本增效;作为技术与知识产权自主可控的金融级分布式数据库,可满足国家对金融安全自主可控的要求,为数字化转型护航。

(四)杭州银行

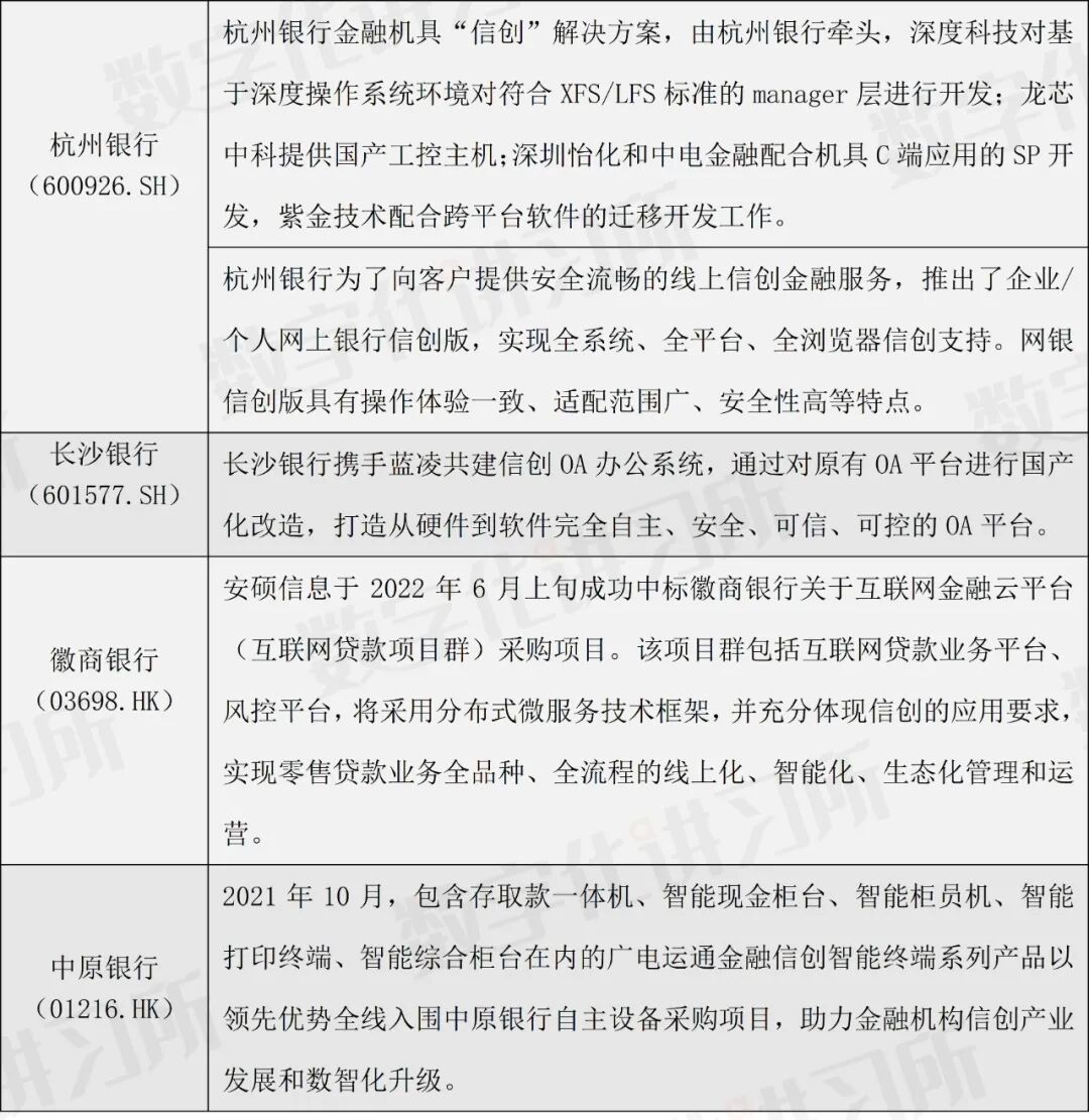
1. 杭州银行金融机具“信创”解决方案亮相

2019年10月,龙芯中科、深度科技、深圳怡化、紫金技术等厂商与杭州银行合作,开发符合XFS/LFS标准下基于龙芯CPU和深度操作系统的跨平台系统。杭州银行成为首家采用龙芯CPU+深度操作系统的先行先试的金融机构。

该项目中,深度科技基于深度操作系统环境对符合XFS/LFS标准的Manager层进行实现,深圳怡化和中电金融配合机具C端应用的SP开发,紫金技术配合跨平台软件的迁移开发工作。

杭州银行在金融机构中率先使用基于龙芯CPU&深度操作系统的现金自助设备,为我国金融机具设备的“金融信创应用”树立了一个新的标杆。

2. 杭州银行网银信创版

杭州银行为了向客户提供安全流畅的线上信创金融服务,推出了企业/个人网上银行信创版,实现全系统、全平台、全浏览器信创支持。网银信创版具有操作体验一致、适配范围广、安全性高等特点。

杭州银行通过调研国产电脑的市场环境,采集并分析机型、软件和使用环境,针对CPU架构类型多样性、操作系统多样性、浏览器多样性的“三多”特征,制定了一套广泛的兼容性、极高的安全性的版本方案,满足不同客户的需求体验。

杭州银行官网信息显示,杭州银行网银信创版能够支持x86、ARM、MIPS、LonngArch等主要对客CPU指令集架构,涵盖统信、麒麟两大国产操作系统,覆盖360浏览器、统信浏览器、奇安信浏览器等主流国产浏览器适配,具有很好的兼容性。

杭州银行网银信创版采用Https+Ajax的技术,通过页面单向、主动通讯来完成安全控件功能。实现本地ip访问控制,有效阻止重放攻击,达到反逆向、反调试、反篡改目标,安全性较强。在数据加密解密方面,通过SM4、SM2等加解密方式对网银中涉及敏感信息的字符串、报文件等信息进行加解密。在签名验签和数据摘要计算方面,通过sm2,sm3算法,在证书引用时建立了完整的证书申请,传输,存储的安全保护体系。在ssl通讯层协议方面,使用CFCA证书进行SSL层的连接。实现数据传输机密性、完整性、收发抗抵赖保护。

杭州银行网银信创版针对各客户电脑多样化的问题,对各类架构和操作系统分别进行适配,同时使用跨平台通信技术,根据国产浏览器特点进行技术架构,最终实现了多架构、全系统支持。

(五)长沙银行

1. 长沙银行携手蓝凌软件共建信创OA办公系统

长沙银行携手蓝凌软件共建信创OA办公系统,通过对原有OA平台进行国产化改造,打造从硬件到软件完全自主、安全、可信、可控的OA平台。

长沙银行对原有OA进行全面优化、升级,实现在国产化服务器平台下的部署实施,从而达到完全自主可控的目标。同时,通过对平台的改造升级,进一步优化完善相关功能应用,满足集团管理和协同的新需求。

在建设基于信创体系的金融行业数字化办公系统时,除了建设符合标准规范的核心应用功能,构建保障系统稳定运行的国产化环境也是不可或缺的,蓝凌信创OA适配国产主流的基础软硬件,能够在国产化部署环境中安全稳定运行,为长沙银行提供信创门户系统、流程管理、公文管理、综合办公、青椒社区等多项功能。

该平台适配国产主流的基础软硬件,覆盖芯片、整机、操作系统、数据库、中间件、浏览器、流版软件、身份认证、电子签章、安全网关,VPN设备等,具备各种组合国产环境调优能力。

(六)徽商银行

1. 徽商银行和安硕信息共建互联网金融云平台

安硕信息(300380.SZ)于2022年6月上旬成功中标徽商银行关于互联网金融云平台(互联网贷款项目群)采购项目。该项目群包括互联网贷款业务平台、风控平台,将采用分布式微服务技术框架,并充分体现信创的应用要求,实现零售贷款业务全品种、全流程的线上化、智能化、生态化管理和运营。

该项目将通过建设互联网贷款平台与风控平台,实现徽商银行零售贷款业务的在线申请、自动审批、自助提款、签约放款、贷后监控、风险预警、催收保全等全流程管理。系统群将支持多法人机构的业务和数据管理,促进徽商银行产品创新、批量获客、风控管理等能力的提升,为徽商银行提供更加多元的信贷模式及融资渠道,全面提升金融服务能力,同时降低运营成本。

(七)中原银行

1. 广电运通金融信创系列产品全线入围中原银行

2021年10月,包含存取款一体机、智能现金柜台、智能柜员机、智能打印终端、智能综合柜台在内的广电运通(002152.SZ)金融信创智能终端系列产品以领先优势全线入围中原银行自主设备采购项目,助力金融机构信创产业发展和数智化升级。

中原银行加快金融信创战略部署,不断提升数字化转型能力。根据官网信息显示,此次广电运通的全面深入合作能够有力支撑中原银行全省18个地市的400个网点进行国产化迁移和数智化升级,赋能中原银行信创体系建设,助力后续河南地区农信及城商行信创产业布局。

本次入围的广电运通金融信创智能终端系列产品,包括现金系列存取款一体机、智能现金柜台、智能柜员机、智能打印终端以及智能综合柜台产品。该系列产品具备完全自主知识产权、核心模块均系自主研发,实现了真正意义上的安全可控,高效助力银行机构完成国产化替代和数智化升级。

表1:上市城商行典型信创案例
资料来源:公司官网、数字化讲习所、零壹智库

二、非上市城商行典型信创案例:科技厂商助力信创改造

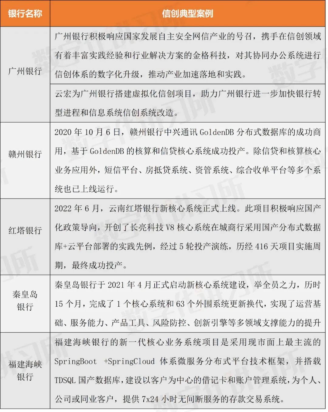
(一)广州银行

1. 金格科技助力广州银行协同办公系统信创体系数字化建设

2021年12月,广州银行携手金格科技,对协同办公系统进行信创体系的数字化升级,推动产业加速落地和实践。

通过金格信创OFD电子签章与广州银行协同办公系统无缝对接,将电子签章技术与OFD文档紧密捆绑在一起,通过OFD文档格式成功替换国外PDF格式,实现文档OFD电子签章加盖,并可验证文档是否被篡改、伪造。同时,通过数字证书来验证发文者的身份防止用户抵赖,从而保障文档的安全可信,打破了与国际厂商深度绑定的情况。

根据金格科技官方信息显示,金格信创OFD电子签章采用SM系列国密算法,通过了国家密码管理局的商用密码技术鉴定,系统设计符合《GM/T 0031-2014安全电子签章密码技术规范》、《GB/T 33481-2016党政机关电子印章应用规范》。

2. 广州银行携手云宏信息加快推进数字化转型

2022年1月,云宏信息为广州银行搭建虚拟化信创项目,助力广州银行进一步加快银行转型进程和信息系统信创系统改造。

广州银行积极响应国家发展自主安全网信产业的号召,携手云宏,对其协同办公系统进行信创体系的数字化升级,推动产业加速落地和实践。

用“加法”打造敏捷创新机制:云宏以自主可控为核心点,跟国内各大主流软硬件厂商完成全面适配,为广州银行的信创数字化转型奠定稳固基石,保障业务系统安全可靠运行。针对运维管理和配置的需求做了大量的创新开发,为广州银行业务管理做“加法”;构建数据统一管理平台,搭建易扩展、高性能的弹性IT架构,形成统一管理视图,实现弹性扩容需求和多个网络区域统一管理,并为信创业务搭建分组,实现业务的集成化管理、精细化管理、智能化管理,避免业务单点故障。

用“减法”降本增效、减轻IT运维压力:云宏虚拟化平台以轻量架构和简单易用的产品特性,对管理资源占用极低,极致还原计算性能的同时,还可以实现降本增效,无需投入过多维护成本;并可去除以往复杂繁琐的网络架构和设备,补足银行IT人员短缺问题,大大简化数据中心的复杂运维,为运维人员做“减法”,减轻繁琐人工任务,让效率得到了有效的提升。

(二)赣州银行

1. 赣州银行携手中兴通讯打造“GoldenDB城商行信贷核心系统应用项目

2019年,赣州银行筹建新一代信贷和核算核心业务系统之前,就开始探索并研究构建满足金融行业需求的信创分布式数据库产品,希望通过实际的项目建设,验证国内银行业关键业务场景下分布式数据库应用方案,实现将业务架构从“集中式”转向“分布式”。赣州银行通过论证和测试,最终选择中兴通讯(000063.SZ)GoldenDB分布式数据库携手完成该项任务。

双方于2020年7月完成生产环境搭建,并在随后的三个多月时间内完成多次严格的功能测试、性能测试、高可靠高可用测试。2020年10月6日,赣州银行基于中兴通讯GoldenDB的核算和信贷核心系统成功投产。除信贷和核算核心业务应用外,短信平台、房抵贷系统、资管系统、综合收单平台等多个系统也已上线运行。

赣州银行中兴通讯GoldenDB分布式数据库的成功商用印证了中兴通讯GoldenDB的先进性、稳定性、安全性、扩展性、可用性,对中小银行探索金新技术安全应用、加快掌握核心技术具有重要意义。

双方在2020年6月份牵头组建金融信创联合实验室,以分布式数据库试点为起点,围绕金融科技关键共性技术问题,建立长久合作共建机制,开展金融科技领域实践,在规划、开发、实施、上线等环节积极探索,加速城商行信创进程。

(三)红塔银行

1. 信创架构下的新核心系统建设,红塔银行项目成功上线

2022年6月,云南红塔银行新核心系统正式上线。此项目积极响应国产化政策导向,开创了长亮科技V8核心系统在城商行采用国产分布式数据库+云平台部署的实践先例,经过5轮投产演练,历经416天项目实施周期,最终成功投产。

红塔银行较早布局数字化转型,围绕“产业银行+科技银行”双轮驱动战略发展思路,为客户提供个性化、智能场景化的创新金融服务。

2021 年 3 月,云南红塔银行启动了新一代核心系统项目群建设,在综合考虑了当前业务的特点、行内的基础设施能力以及未来发展规划的需要之后,采用“云计算+微服务+分布式数据库”的核心系统技术底座。

长亮科技项目组自2021年4月以来,对原有核心系统的业务及技术架构全面进行重构,并承接了总账系统建设与部分数据类系统的改造,基于微服务的弹性伸缩,并有分布式保证高可用、灵活水平扩展的新架构,能够支撑银行未来8-10年业务及战略发展。

根据长亮科技官网信息显示,新核心系统投产后,红塔银行具备服务亿级客户、每天亿级交易量的“双亿”能力,满足平均每分钟处理约50万笔联机交易、交易平均响应时间不高于300毫秒的性能,可以最大程度实现“全集业务双活”。新系统建设充分体现“以客户为中心”理念,让客户享受高效、便捷、多样化的金融服务。

新核心系统新建产品工厂,实现产品组件化、参数化,配置化、模板化,大幅度提升产品化配置能力以及快速投放市场能力,更好地支持银行业务创新;新建定价工厂,灵活实现多维度、多层次的定价支持,帮助银行实现对客户“千人千面”的差异化定价,最大化支撑银行营销策略的落地实施;新建更强健的账户结构,灵活支持虚实结合、本外币一体化的账户体系,满足银行对多种对公、个人复杂业务场景的高效支撑,并具备未来业务的高效拓展能力。

(四)秦皇岛银行

1. 秦皇岛银行新一代核心系统成功投产上线

2022年7月10日,秦皇岛银行新一代核心系统成功投产上线。

秦皇岛银行于2021年4月正式启动新核心系统建设,历时15个月,完成了1个核心系统和63个外围系统更新换代,实现了运营基础、服务能力、产品工具、风险防控、创新引擎等多领域支撑能力的提升,实现了金融服务的流程更优、速度更快、效果更好,极大提升了客户的满意度和获得感。

新一代核心系统新增一户通账户管理、集团现金管理、VIP同号换卡、客户自选卡号、统一回单打印、线上承兑、线上贴现、电子存单线上质押等个性化、多元化功能,同时强化个人信息安全保护和识别能力,有效保障客户信息安全和交易安全。

新一代核心系统通过优化日终结算机制,提高批处理性能,实现账务处理7×24小时不间断。同时,做到了同城双中心部署,满足了突发事件的快速自动恢复和数据零丢失,全方位提升业务连续性水平。

新一代核心系统采用国产分布式数据库,有效降低了对国外数据库的依赖,是河北省首家在传统核心业务场景下使用国产数据库的城商行。

(五)福建海峡银行

1. 科技“换心”,福建海峡银行翻开数字化新篇章

2022年6月,福建海峡银行新一代核心业务系统项目成功投产上线,长亮科技作为此次项目的重要承建商,为海峡银行高质量发展提供了崭新的动力引擎。

长亮科技研发的“微服务+分布式”架构的新一代银行核心系统SunLTTS V8具有业务前瞻性、技术先进性和可扩展性,已经在多家银行验证使用,获得了福建海峡银行的高度认可。

此次为福建海峡银行承建的新一代核心业务系统项目是采用现市面上最主流的SpringBoot +SpringCloud体系微服务分布式平台技术框架,并搭载TDSQL国产数据库,建设以客户为中心的借记卡和账户管理系统,为个人、公司或同业客户,提供7×24小时无间断服务的存款交易系统。

通过服务接入层、平台控制层、服务组件层、数据库层的分层架构体系,来实现核心业务系统的构建与落地,极大的提升开发效率。同时全新的架构体系具备横向扩展、负载均衡、支持服务拆分部署的三大能力,使银行的各类业务能得到最及时、高效、准确的处理,提高银行风险防控水平与经营管理水平,并满足银行不断变化的务需求,全面提升客户体验。

根据长亮科技官网信息显示,新系统于2022年5月3日正式投产上线,与新核心系统同时上线部署的还有会计核算、总账系统以及数据标准和数据仓库。该系统的顺利上线也翻开了海峡银行高质量发展的新篇章,其中日常跑批由1小时降到约10分钟,季度结息也由3、4个小时降至30分钟,其性能远超原核心系统,真正帮助福建海峡银行实现降本增效、风险可控。

表2:非上市城商行典型信创案例
资料来源:公司官网、数字化讲习所、零壹智库

结论

城商行的信创发展大多借助于外部厂商,采取合作或者是项目招标的方式,对自身的单一系统或者是硬件设备进行改造。发达地区以及上市的城商行有更多的金融科技投入,信创发展也会相对迅速。相比于国有大行和股份制银行来说,城商行整体的信创进程还在相对起步的阶段,有很大的发展空间。


金融
信创系列(三)

农商行和农信社新创改造:

数据库、OA系统和硬件设施成重点


本文为银行信创系列的第三篇,继前两篇《国有大行及股份行全栈系统改造和信创云建设已成主流|银行信创系列(一)》《城商行与外部科技厂商深度合作,推进自身信创发展|银行信创系列(二)》介绍了国有大行、全国性股份制银行和城商行的信创业务进程之后,本篇集中介绍中小银行中的农村商业银行和农村信用社的信创业务开展情况。两者在信创工作方面主要集中在数据库和OA的改造,还有硬件设施的替换等。

农村商业银行和农村信用社是银行业下沉到农村和小城镇市场的重要代表,两者都为农业发展和乡村振兴提供资金支持。根据央视网的报道,截至2021年末,全国有农村商业银行和农村信用社约2200家,资产超43万亿元,2021年总净利润达到2319亿元。

根据零壹智库、数字化讲习所不完全统计,截至2022年7月,我国共有13家上市农商行,其中有10家在A股上市,4家在H股上市。金融科技投入方面,不同地域的农商行差距较大,根据年报数据,上海农村商业银行的金融科技投入最多,为8.83亿元,东莞农村商业银行金融科技投入为5.14亿元,广州农村商业银行金融科技投入为4.67亿元,而无锡农商业银行的金融科技投入仅为874.1万元,远低于其他类型银行的金融科技投入。总体来看,农村商业银行和农村信用社在金融科技投入上还有很大的进步空间。

本文涉及到的12家农村商业银行和农村信用合作社为:

张家港农商银行(简称:张家港行,002839.SZ)、常熟农商银行(简称:常熟银行,601128.SH)、无锡农商银行(简称:无锡银行,600908.SH)、北京农商银行、长沙农商银行、江门农商银行、晋中农商银行;

福建省农村信用社联合社、江西省农村信用社联合社、辽宁省农村信用社联合社、陕西省农村信用社联合社、河北省农村信用社联合社。

一、农商行典型信创案例:基于数据处理能力需求和OA系统更换的信创改造

(一)张家港农商银行

张家港农商行核心业务系统成功采用分布式国产数据库替代

2018年初,张家港农商行开始探索国产分布式数据库方案可行性,并向微众银行交流获取经验,经过组织考察、POC测试、“两地三中心”架构的高可用测试,最终决定采用分布式银行核心业务系统+腾讯TDSQL数据库。

TDSQL分布式数据库与传统集中式数据库在特性上存在较大区别,如采用集中式数据库,数据集中在一个节点,开发无需考虑数据的分布,在实现某些功能时,SQL较复杂;而分布式数据库数据是分散的,所以尽量要求单表操作,SQL简单。为了适配分布式数据库的特点,前期需要花费大量的时间,对平台及业务层代码进行适配性改造,直至改造后的系统性能已完全可以和Oracle相媲美。

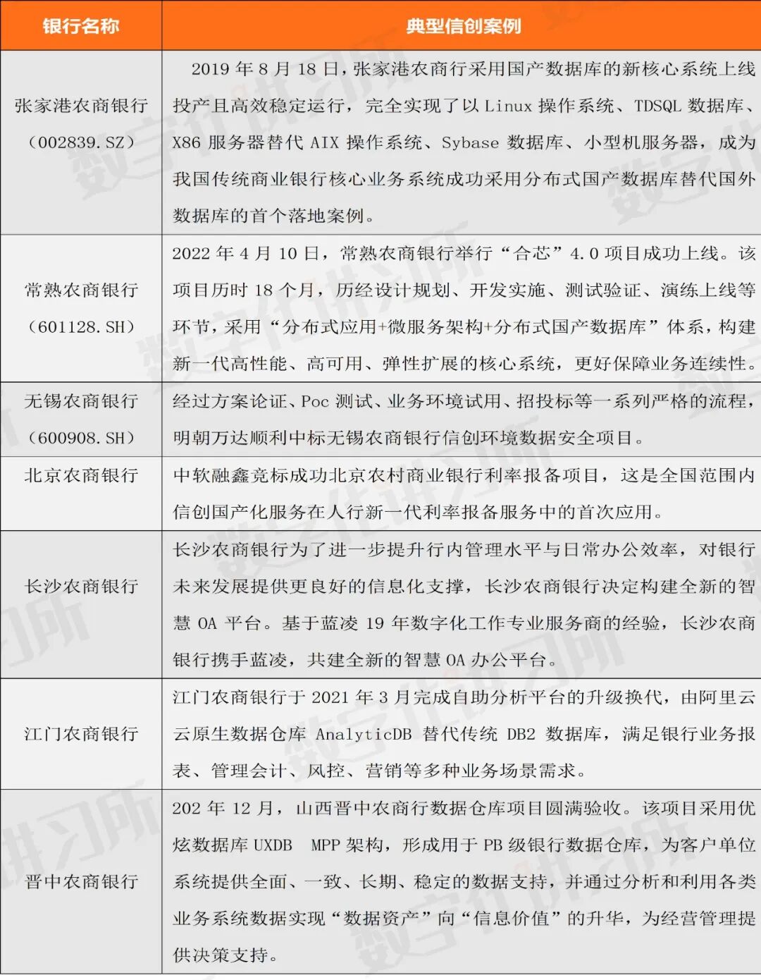
根据张家港农商行官网资料显示,2019年8月18日,张家港农商行采用国产数据库的新核心系统上线投产且高效稳定运行,完全实现了以Linux操作系统、TDSQL数据库、X86服务器替代AIX操作系统、Sybase数据库、小型机服务器,成为我国传统商业银行核心业务系统成功采用分布式国产数据库替代国外数据库的首个落地案例。

(二)常熟农商银行

常熟农商银行 “合芯”4.0项目成功上线

2022年4月10日,常熟农商银行举行“合芯”4.0项目成功上线。该项目历时18个月,历经设计规划、开发实施、测试验证、演练上线等环节,采用“分布式应用+微服务架构+分布式国产数据库”体系,构建新一代高性能、高可用、弹性扩展的核心系统,更好保障业务连续性。

根据神州信息(000555.SZ)官网资料显示,“合芯”4.0项目上线后,常熟农商银行业务处理能力将大幅增强,每秒交易处理能力提升46倍,批量代发处理量每分钟大于20万笔,日终批处理缩短至10分钟以内,金融科技实力得到显著提升。

神州信息参与建设的新一代核心业务系统,是常熟农商银行数字化转型的“合芯”4.0工程的关键,一方面有效提升业务创新和服务能力,另一方面通过科技能力的迭代升级,更好发挥金融科技的驱动效用。

在技术层面,此次新核心建设主要亮点在于:1、全面实现分布式:通过引入分布式框架,在应用层面实现核心系统的应用、数据库的分布式部署,能够灵活应对后续信创、国产数据库发展的要求。2、微服务应用的先进性、前瞻性:采用市场主流的微服务技术体系Spring Cloud,对于全行向微服务全面转型迈出了坚实的一步。3、全面支持国家信创:实现了全栈信创架构的建设,数据库实现了国产化与商用库双库并行,不依赖于硬件。4、数据治理落地:按照行内数据治理规范进行核心系统数据标准落地,实现了全行业务数据的标准化治理,提升了数据治理能力,为精准化营销、管理分析、监管合规对于数据的要求奠定了基础。

(三)无锡农商银行

无锡农商银行携手明朝万达共建信创环境数据安全

无锡农商银行经过方案论证、Poc测试、业务环境试用、招投标等一系列严格的流程,明朝万达顺利中标无锡农商银行信创环境数据安全项目。

根据明朝万达官网资料显示,该项目中,明朝万达采用自主研发的数据安全系统,主要通过信创环境中的分类分级、文档加密安全、水印管理、数据流转管控、审批审计等来功能,实现数据全生命周期的安全管控、审计溯源,进一步提升无锡商行信创环境下的数据安全管控能力;同时,在行内形成了覆盖更加全面的数据安全管控体系。

该项目特点如下:1、兼容主流设备:明朝万达数据安全系统全面兼容国内主流软硬件,服务器CPU架构支持ARM、MIPS和X86等;操作系统支持麒麟、通信UOS操作系统等;2、加密算法互通:已部署数据安全系统保护下的密文可以在信创平台直接打开、无障碍应用,将对业务工作的影响降到最低;3、系统功能完善:信创环境数据安全系统同样秉承“源头管控、边界防护、审计溯源”的理念开发,功能和Windows平台相关系统完全一致;4、两个平台统管:能够对传统Windows平台已部署数据安全系统和信创环境下的数据安全系统实现无缝对接,统一管理,分类分级、管控、审批、审计等策略和流程可两个平台共用。

(四)北京农商银行

全国首单信创版利率报备落地北京农商行

中软融鑫竞标成功北京农村商业银行利率报备项目,这是全国范围内信创国产化服务在人民银行新一代利率报备服务中的首次应用。

2021年,中软融鑫根据人民银行实行新一代利率报备统计制度要求,结合信创试点建设工作需要,针对金融机构自身难点与痛点推出了新一代信创版利率报备系统,为有信创国产化需求的用户,结合利率报备产品提供一套完整的从硬件到软件再到利率报备应用的实施方案。

通过部署实施使用信创版本的利率报备产品,既能够按期完成人民银行关于利率报备系统上线的要求,同时根据监管机构要求,开展信创国产化建设的试点工作。

(五)长沙农商银行

长沙农商银行携手蓝凌软件共建OA办公平台

长沙农商银行为了进一步提升行内管理水平与日常办公效率,对银行未来发展提供更良好的信息化支撑,决定携手蓝凌,共建全新的智慧OA办公平台。

新平台构建信息门户、公文管理等应用,建设上传下达的信息传递体系:1、信息门户:打造统一的信息门户,将重要通知、制度、新闻汇集于一个页面中。2、公文管理:蓝凌公文管理平台支持国产化流式文件(WPS等)、版式文件(数科OFD等)和电子签章。3、新闻管理:通过构建新闻管理平台,银行可实现新闻资讯、通知公告、行业动态等各类重要新闻信息的投稿、审核、发布等全周期管理。

流程管理覆盖全公司各业务部门,保障业务高效合规运营:通过构建流程管理平台,长沙农商行可实现覆盖全公司23个业务部门的相关流程在线申请、审批。

打造移动办公、会议管理等平台,提效跨部门组织协同:通过移动办公平台,用户通过手机即可处理文件、审批流程、查看通知、撰写邮件、即时沟通等。银行日常运营中涉及的大小会议众多,通过构建会议管理平台,可实现会议日历查询、会议安排、会议纪要、会议执行情况监督、会议统计等全周期在线管理。集成多业务系统,实现数据互通、单点登录:蓝凌OA通过与人力资源系统、财务系统等应用系统对接,统一消息、统一身份认证,统一门户等,用户通过OA即可单点登录其他系统,其他业务系统的重要事项亦可通过OA待办待阅等功能推送给用户。

通过构建全新智慧OA,长沙农商银行进一步提升了行内上下协同效率,管理水平也得到了大幅的提升。利用信息化手段搭建统一管理平台,固化流程和权限,解决部门职责边界不清、信息传递沟通不畅、流程审批效率偏低等问题;满足银行内部管理的各项要求和外部法规要求;实现银行各个业务系统的数据打通和业务融合。

(六)江门农商银行

江门农商银行引入阿里云原生数据仓库AnalyticDB,实现数据自助分析平台升级

江门农商银行于2021年3月完成自助分析平台的升级换代,由阿里云云原生数据仓库AnalyticDB替代传统DB2数据库,满足银行业务报表、管理会计、风控、营销等多种业务场景需求。

随着自助分析平台使用率逐步提高、数据量日益增大,尤其多人同时对数据量较大的业务主题进行查询分析时,平台出现较为严重的等待现象,影响可用性。此外,单节点DB2数据库的数据处理效率低下,还降低了科技人员开发效率,直接影响数据服务能力。

为解决上述问题,江门农商银行决定对自助分析平台进行技术升级换代,在省联社专有云平台上分配的地市租户环境使用阿里云云原生数据仓库AnalyticDB,以取代传统DB2数据库。

江门农商银行技术负责人表示,阿里云AnalyticDB数据处理平台的引入,大幅提升了行内统计分析和明细查询等工作的效率;省联社专有云平台提供的租户可根据需求进行计算资源的弹性管理,极大地降低了成本。同时,因为产品成熟度高,也几乎没有任何运维成本。

根据阿里云官方信息显示,AnalyticDB是阿里云旗下唯一经过大规模验证的分析类数据库,支撑多年双十一购物节海量数据分析,并在阿里集团多业务场景中获得广泛使用。

(七)山西晋中农商银行

山西晋中农商行基于优炫数据库打造稳定高效金融数仓

2020年12月,山西晋中农商行数据仓库项目圆满验收。该项目采用优炫数据库UXDB MPP架构,形成用于PB级银行数据仓库,为晋中农商行单位系统提供全面、一致、长期、稳定的数据支持,并通过分析和利用各类业务系统数据实现“数据资产”向“信息价值”的升华。

在整体数据仓库建设过程中,在不影响源数据库以及源应用的正常工作情况下,数据仓库的实时性可以通过调整数据的同步频率不断地提升,布局未来,满足IT架构的演进。

根据优炫软件官网信息显示,基于优炫软件研发的UXDB MPP分布式数据仓库系统,在整体数据仓库的建设中作为核心组件,在生产系统核心数据库和数据仓库之间设计了中间库,完成存量数据的安全保存和高效访问,数据仓库部署采用“shared nothing”架构,多台数据库服务器形成一个集群,节点通过专用或者商业通用网络连接,彼此协同,最大程度上保障数据完整性,形成用于PB级银行数据仓库,满足银行数据仓库的数据兼容、一致性、扩展性与性能需求。

该数据仓库提供大规模并行处理能力,实现 PB级数据在线分析业务;以完善的数据冗余机制,最大程度上保障数据完整性;数据和应用两个层面上保证高可用、无单点故障问题。

表1:农村商业银行典型信创案例
资料来源:公司官网、数字化讲习所、零壹智库

二、农村信用社典型信创案例:硬件改造和软件改造并重

(一)福建省农村信用社联合社

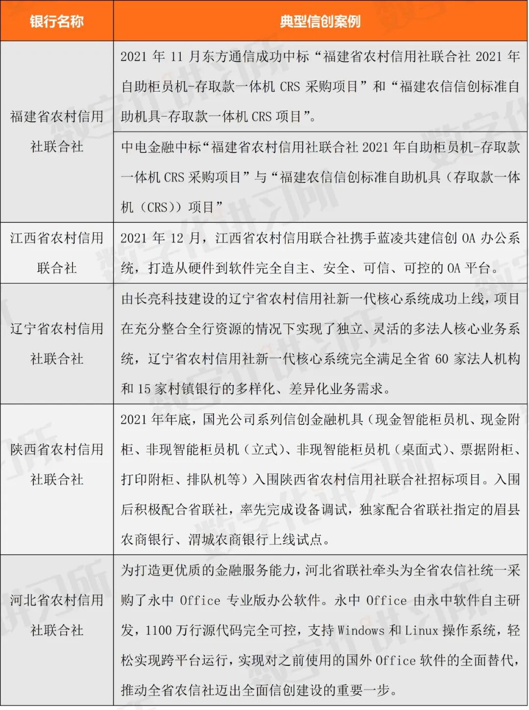
1.福建省农信联社联手东方通信推进信创和非信创CRS项目

福建省农村信用社联合社与东方通信(600776.SH)合作已超10年,其中包括ATM自助设备项目、二代MTM项目、自助回单边柜项目等,信创存取款一体机项目也是继续深化双方的合作。

东方通信是国内最早自主研发、推出国产化自助机具产品,最早涉足金融信创的企业之一,从2020年起就深度参与了从国有大行、股份制到城商行的多家银行的自助设备信创试点项目。

2021年11月东方通信成功中标“福建省农村信用社联合社2021年自助柜员机-存取款一体机CRS采购项目”和“福建农信信创标准自助机具-存取款一体机CRS项目”。

2.福建省农信联社与中电金融合作存取款一体机采购项目

中电金融中标 “福建省农村信用社联合社2021年自助柜员机-存取款一体机CRS采购项目”与“福建农信信创标准自助机具(存取款一体机(CRS))项目”

根据中电金融官网信息显示,中电金融存取款一体机标准版(自助柜员机-存取款一体机CRS),运用了国际尖端的现金存取款处理技术,打造具有现金处理能力更强、运维成本更低、性能更加高效的现金设备。该设备采用异型插卡口设计具备异物检知功能,同时搭载防盗卡信息和防伪卡装置,设备标配电磁波干扰式防卡信息被盗装置。防侧窥显示屏等全方位安全设计,搭配中电金融自动查库技术,结合软件可实现远程控制设备进行自动清机轧账、自动加钞/回收纸币等功能,减少福建省农村信用社设备运维成本,提高设备现金循环率。

中电金融存取款一体机信创版(国产信创标准自助机具),是基于中电金融的母公司中国电子(CEC)集团旗下的飞腾处理器为核心设计自主安全的工控系统,集成国产BIOS和国产操作系统及控制软件,研发或选用国内自主知识产权的业务功能模块,其产品核心模块采用自主研发且已在市场成熟应用的钞票识别与处理核心技术,是国内首台基于飞腾处理器实现从处理器到操作系统、控制软件完全自主安全,并可上线应用的国产化存取款一体机产品。

(二) 江西省农村信用联合社

江西省农村信用社联合社选择蓝凌信创OA办公系统

2021年12月,江西省农村信用联合社携手蓝凌软件共建信创OA办公系统,打造从硬件到软件完全自主、安全、可信、可控的OA平台。

性能保障:蓝凌软件在项目实施过程中可依据江西省农村信用联合社规模和项目实际情况提供多种部署方式,支持小型规模、中大型规模的不同部署,确保系统性能与功能应用;

自主可控:蓝凌软件携手国产信息安全厂商共同打造符合信创发展要求的行业应用;通过自研底层核心平台,使得江西省农村信用联合社实现底层代码的自主可控;

安全合规:通过为江西省农村信用联合社各个系统应用置入满足合规性要求的安全功能,使其满足国家和政策的安全和合规性要求,规避相关潜在风险;

国产适配:平台适配国产主流的基础软硬件,覆盖芯片、整机、操作系统、数据库、中间件、浏览器、流版软件、身份认证、电子签章、安全网关,VPN设备等,具备各种组合国产环境调优能力。

(三) 辽宁省农村信用社联合社

辽宁省农村信用社联合社新核心正式上线,打造省农信多法人核心系统新标杆

由长亮科技(300348.SZ)建设的辽宁省农村信用社联合社新一代核心系统成功上线,项目在充分整合全行资源的情况下实现了独立、灵活的多法人核心业务系统,辽宁省农村信用社联合社新一代核心系统完全满足全省60家法人机构和15家村镇银行的多样化、差异化业务需求。

根据长亮科技官网资料显示,本次系统投产,长亮科技与辽宁省农村信用社联合社执行投产指令114376条,完成投产任务550项,验证通过案例113826条,顺利到达系统投产“内部试营业”的决策点。2020年8月10日,辽宁省农村信用社联合社新一代核心系统成功上线,新一代核心系统可以充分支持辽宁农信未来8到10年的业务发展需求。

多法人是辽宁省农村信用社联合社一大显著特点,多法人核心业务系统技术架构先进、性能稳定、业务功能全面且扩展性强,可全面支撑辽宁省农村信用社联合社产品创新、客户服务、支付结算等综合性的金融服务。

建立多级法人差异化功能真正实现以客户为中心:新一代核心系统支持多法人运营要求,支持不同法人间的数据隔离、分级共享、个性化需求配置。先进的技术架构高效对接现有系统:新一代核心系统以面向服务的架构和SOA方式,具有良好的跨平台性、跨数据库性。产品配置化大幅提升业务处理能力和效率:新一代核心系统实现了更加灵活的利率工厂、费率工厂、差异化定价;支持产品灵活定制,可将产品的销售属性配置功能下放到法人单位,由法人行在系统的产品框架内自主配置存款产品的利率、产品期限等。跨越式提升系统处理性能:新一代核心系统采用交易核算分离、借贷分离、热点账户处理、数据库分片等机制,通过集群式部署,大幅提升交易处理性能,彻底解决辽宁省农村信用社农保、社保、粮补等大批量代发系统瓶颈问题。

(四) 陕西省农村信用社联合社

陕西省农村信用社联合社网点智能化转型,采用国光信创金融机具

2021年年底,国光信息公司系列信创金融机具(现金智能柜员机、现金附柜、非现智能柜员机(立式)、非现智能柜员机(桌面式)、票据附柜、打印附柜、排队机等)入围陕西省农村信用社联合社招标项目。入围后积极配合省联社,率先完成设备调试,独家配合省联社指定的眉县农商银行、渭城农商银行上线试点。

陕西省农村信用社联合社网点本次转型,充分应用智能化设备、人脸识别、无纸化及OCR等新技术,实现以智能柜员机+远程银行+现场服务人员相结合的厅堂服务模式,意味着更加自动化、智能化的服务。为客户提供全新服务体验,完成传统网点向智能化网点的转型。

江苏国光信息产业股份有限公司是金融信创和非信创领域的整体解决方案供应商,国光系列信创金融机具通过了金融信创生态实验室和工信部软件评测中心测试。帮助陕西省农村信用社联合社打造独具特色的网点应用方案;助力金融业务办理进一步向数字化、智能化、自助化转变;协力陕西省农村信用社联合社打造高效率、低成本的新型网点。

(五) 河北省农村信用社联合社

河北省农村信用社联合社与永中软件共同推进信创建设

河北省联社是河北省营业网点分布最广、员工数量最多、存贷款规模及资产总量最大、支农力度最强的银行业金融机构。截至2021年底,河北省联社共有营业网点超4000个,从业人员5万余人,资产总额超2万亿元,业务规模和资金实力位居全省银行业之首。在数字化的浪潮下,河北省联社加速信创步伐,与永中软件Office深度合作,赋能金融办公安全升级。

为打造更优质的金融服务能力,河北省联社牵头为全省农信社统一采购了永中软件Office专业版办公软件。根据永中软件官网信息显示,永中Office由永中软件自主研发,1100万行源代码完全可控,支持Windows和Linux操作系统,轻松实现跨平台运行,实现对之前使用的国外Office软件的全面替代,推动全省农信社迈出全面信创建设的重要一步。

表2:农村信用社典型信创案例
资料来源:公司官网、数字化讲习所、零壹智库

总结

农村商业银行和农村信用社的信创业务多集中于数据库改造、OA系统的重建以及硬件设施的更换,并且在沿海和江浙沪等南方经济较为发达地区,农村商业银行和农信社的信创进程较快。由于农村商业银行和农村信用社的科技投入在银行体系中属于末位,远低于国有大行、股份制银行和城商行,在信创建设方面的业务量没有其他类型银行丰富,还有很大的发展空间。


金融信创系列(四)

八家上市券商信创建设案例,

IT厂商和自研力量的结合

证券行业信创是金融领域信创的第二大板块,相较于银行板块,证券行业的公司数量和业务模式较为稳定。

根据中国证券业协会数据,2021年,我国证券业IT投入338亿元,同比增长28%。根据零壹智库结合往年数据测算,我国证券业IT建设以每三年为周期。在2013年至2015年、2016年至2018年期间,我国证券业IT投入会在该周期的第三年出现逾50%的增长。

由于涉及大量交易数据和业务模块,证券公司参与IT建设的积极程度与监管政策、资本市场变化关联度较高。近年来,证券公司加大IT方面的投入,重视信创建设,2020年8月25日,深交所宣布证券基金行业信息技术应用创新中心启动。成员包括证监会科技监管局、信息中心,深交所、中国结算、中证技术以及7家券商、6家行业应用服务商、6家技术服务商。信创工作成为券商重点推进的工作内容,本文中,零壹智库整理了八家上市券商十二个典型信创建设案例资料,案例显示券商信创建设主要集中在数据库改造、OA系统适配、交易系统的改造、虚拟化软件项目和用户系统建设等方面。

文中涉及的代表性券商是:东吴证券(601555.SH)、华泰证券(601688.SH)、国信证券(002736.SZ)、海通证券(600837.SH)、方正证券(601901.SH)、浙商证券(601878.SH)、兴业证券(601377.SH)、国泰君安(601211.SH)。

一、券商信创建设典型案例

(一)东吴证券

东吴证券在数据库、信创系统和管理平台方面,与行业内知名信创厂商如:恒生电子(600570.SH)、顶点软件(603383.SH)、腾讯(00700.HK)和蓝凌软件等合作,完成了信创改造。

1. 东吴证券携手恒生电子共同打造“TA+LightDB数据库”信创标杆案例

2021年10月,东吴证券与恒生电子就“TA+LightDB数据库”项目达成合作,东吴证券是首家与恒生在“TA+LightDB”信创项目上开展合作并落地上线的券商。

通过该项目合作,东吴证券实现核心应用系统与底层国产基础软硬件的适配落地,为TA系统的信创化建设和实施积累经验,为行业信创产业链的全面信创改革提供金融业务应用案例和场景。

根据恒生电子官网信息得知,恒生新一代TA系统,基础硬件包括CPU芯片、存储、服务器等方面;基础软件包括操作系统、数据库、中间件等方面,进行了全面的信创选型及适配改造,经过一系列功能及性能测试,系统已具备兼容、稳定的特性。

LightDB是恒生研究院研发并将长期支持的一款融合型分布式数据库产品,同时支持在线事务处理与在线分析处理。根据恒生电子官网信息披露,LightDB基于原生PG,实现运维管理、监控分析、批处理以及SQL性能分析等方面的能力。并且,LightDB与恒生系统天然适配。

2. 东吴证券联合顶点软件、腾讯云,成功上线A5全栈信创交易节点

A5信创板是由东吴证券与顶点软件联合研发的分布式、全自主的证券核心交易系统,该系统从顶层设计的战略角度出发,在交易体系、技术平台、业务体系上实现诸多创新。

在技术平台上,A5信创板首次实现核心交易技术的自主可控。根据顶点官网显示,其基于自主研发的“飞驰”内存数据库HyperDB与分布式中间件,采用云化、微服务化、实时多活、智能化服务治理、灰度升级等一系列创新理念和技术,在硬件平台(鲲鹏芯片、泰山服务器等)、操作系统适配上均可实现去IOE国产或自研的要求。

在交易体系上,相较于原集中交易系统,A5信创板在交易响应、专业投资者交易支持、处理容量、分布式部署、运维等方面均实现大幅提升。单节点每秒处理笔数、延迟、交易综合处理等能力实现数十倍提升,在运维上实现一体化、智能化,对业务运行支撑能力显着增强。


新投行项目管理平台通过技术栈升级、国产化软硬件适配、业务应用优化等,实现自主可控与稳定安全,助力东吴证券投行项目管理全面数字化管理。

根据蓝凌软件官网信息显示,该平台基于蓝凌数字化新基座,采用SpringCloud+React技术,新架构带来可靠性能,提供自定义表单和流程引擎,快速实现业务创新与应用扩展。

平台覆盖投行业务立项、任务管理、项目督办等全周期数字化管理,采用麒麟V10服务器操作系统+天津海光hygon c86 7151服务器CPU+达梦8数据库+宝兰德中间件等信创组合,实现基础软硬件国产替代。平台符合分保与等保,金融安全要求,支持系统管理员、安全保密管理员和安全审计管理员三员管理,互相独立、相互制约,确保环境与应用全程安全。

(二)华泰证券

华泰证券在数据库改造方面和云和恩墨合作,实现了管理性能的提升;在信创虚拟化软件项目方面,华泰和云宏信息合作,助力华泰的运营优化。

1. 华泰证券携手云和恩墨,共同组织数据库服务平台设计

华泰证券与云和恩墨共同组织进行了华泰数据库服务平台的典型设计、集中开发和试点推广。华泰数据库服务平台主要实现数据库建设、管理的自动化,接管华泰环境中所有的Oracle数据库。

根据云和恩墨官网显示,zCloud实现了多租户管理、灾备管理平台化、数据库表空间管理平台化、数据库用户管理平台化、统一监控和告警基础运维自动化支持、智能巡检分析、性能分析等功能。

根据数据服务平台的建设情况,华泰证券和云和恩墨构建了数据库全生命周期管理框架,完成了应急响应、故障预警、故障快速定位等关键能力的建设。后续,云和恩墨持续基于全生命周期管理框架,又进一步帮助华泰证券夯实巡检智能化、服务自治化、健康评估全面化、SQL工作标准化等的运行管理能力,提供自助式数据库服务,积极赋能DevOps。

目前已上线了的平台功能包括多租户管理、灾备中心管理、数据库的表空间、用户管理、统一的监控告警管理、数据库部署、DG部署等基础运维的自动化、智能巡检自动化和对性能的智能优化分析等等,能够通过平台将日常运维的大部分内容搬到线上统一起来。

2. 华泰证券与云宏信息达成2021年信创虚拟化软件项目合作

华泰证券与云宏信息达成2021年信创虚拟化软件项目合作,云宏信息助力华泰证券进一步达成平台化、体系化、数字化运营。

云宏WinSphere信创服务器虚拟化软件为华泰证券搭建信创云基础设施底座,全面兼容国内六大主流国产芯片服务器,充分利旧,保障业务稳定运行

云宏信息通过纳管多种虚拟化平台实现对异构虚拟化资源的统一管理及调度,为华泰证券的应用系统提供高性能、高安全、高可靠的计算、存储、网络服务,构筑跨云、易用、安全的异构平台虚拟化数据中心。

(三)国信证券

国信证券在系统信创建设方面,OTC系统联合金证股份(600446.SH)做信创试点;在OA系统方面,国信证券采用全信创环境,完成了OA系统整体的信创适配改造。

1. 国信证券联合金证股份,以场外柜台系统作为核心系统信创试点,实现金证OTC系统全链路国产化的落地

根据金证股份官网信息,该系统使用国产芯片的国产服务器,并且使用国产的操作系统和数据库系统。该系统承载了收益凭证、基金投顾的交易和清算、场外期权等业务,2021年12月上线后稳定运行至今。

国信证券和金证股份的信创合作主要是场外基金销售这一部分,金证的OTC系统和核心业务系统,对于国信证券的业务性能和架构都做了提升,国信证券在与金证股份合作的过程中,实现信创的同时,也对系统架构做了优化升级,对于后续核心系统升级打下了基础

2. 国信证券OA系统及质量保障体系信创建设

国信证券办公OA系统信创适配项目是一个全方面、多层次的系统级适配和改造工程。集成信创服务器、操作系统、数据库、中间件、应用软件等多个方面。

根据国信证券在《证券基金行业信息技术应用创新前沿》杂志中披露的信息,国信证券OA系统运行在全信创环境,服务器为华为泰山2280,中间件厂商为东方通,操作系统为麒麟v10,数据库为达梦数据库,应用软件选择了蓝凌软件。国信证券OA系统在信创适配过程中,遇到了包括服务器、操作系统、数据库、中间件、应用软件在内的一系列问题,进行了诸多配置优化和系统升级,最终实现系统稳定运行。

在国信OA系统的信创适配改造中,项目组形成了一套闭环的质量保障流程,包括:版本回归、性能压测、性能监控、实时告警、问题定位等,团队通过自研工具覆盖各流程节点需求。

国信OA系统包含流程管理、公文通知、新闻管理、任务管理等超过50个模块,注册账号逾1.5万,日均待办逾2万,经过持续监控和优化,各系统性能指标良好。

(四)海通证券

海通证券自研全栈信创交易节点正式上线

2021年12月20号,海通证券新一代全功能证券核心交易系统(以下简称HOTS)信创节点正式投产上线并发生实际交易。

根据海通证券官网信息显示,HOTS使用基于高速容错总线的全内存分布式架构,实现了应用程序与数据库松耦合,并通过数据库中间件屏蔽了异构数据库兼容性问题,降低了系统对数据库、服务器的依赖,可适配不同厂商的异构硬件服务器和多种操作系统,印证了HOTS系统的开放性、兼容性和完全自主可控性。

信创节点基于信创服务器、数据库和操作系统可以实现高可用和高性能的建设目标,实现故障秒级切换、数据零丢失,业务处理耗时低至微秒级,系统吞吐量每秒超万笔。信创节点支持丰富的交易品种,涵盖普通竞价交易及两融交易全业务。

(五)方正证券

方正证券与蓝凌软件携手合作的信创OA项目成功上线

方正证券信创OA项目实现了机构办公系统的全面信创适配。并且针对现有产品架构进行升级,完成标准产品94个模块在信创产品中的适配性,完成22个自研模块的信创改造,完成50+类流程外接集成接口,满足业务办公需求,提升办公效率。

该项目通过门户构建企业统一应用入口,一次登录所有系统,提高门户配置效率。根据蓝凌官网信息,该系统门户样式、内容模板丰富,打造高效办公门户;支持15种标准公文类型的起草,涵盖拟稿、核稿、审稿、签发、编号等功能;支持公文在线编辑、在线预览等,提效公文流转;支持各级党政机关、政府职能部门及大中型企业会议全过程闭环管理;可无缝对接MAXHUB、无纸化设备、各类视频会议系统等;知识仓库、知识社区的建立,帮助企业把分散的知识资产分门别类地进行统一存储和管理,方便共享与利用。

(六)浙商证券

浙商证券与恒生电子合作,用户中心系统正式上线

浙商证券提出了分布式融合系统解决方案,是证券行业IT系统数字化转型的重要尝试。“用户中心”项目以“客户为中心”实现服务全面线上化,以注册用户为基础,统一管理互联网及各渠道汇总的用户数据,实现互联网各终端级用户数据共享与治理。

恒生电子助力浙商证券以用户中心业务场景为驱动,运用分布式微服务架构技术,消除集中架构的不足,完成统一用户的共享共治,探索建设业务中台的基础服务。同时,在功能、易用性、维护性、安全性、性能效率上进行充分验证,满足金融业务对安全、性能和可靠性的高要求。

根据恒生电子官网显示,该项目基于恒生电子新一代JRES分布式框架中间件,并在此全新架构基础上建设用户中心系统。从服务器、操作系统、数据库,到中间件、业务系统,浙商证券实现了软硬件一体化自主可控,攻克了信创适配难点。

(七)兴业证券

兴业证券关于数据库信创工作的探索

在达梦数据库的探索实践方面,兴业证券首先选取了基于通用Java开发技术的ITSM流程管理平台进行试点,该应用可通过标准的SQL语法及标准的数据库接口访问数据库,可实现数据库产品的无缝切换,而且该应用为自主研发应用,不依赖厂商,代码级自主可控。

在PostgreSQL实践方面,兴业证券选取了自研的系统产品管理平台作为试点,该系统采用通用Java开发技术,存在较多复杂SQL应用场景,为比较典型的混合事务/分析处理类应用系统,对于验证PostgreSQL的可用性具有较大意义。在该系统应用取得成功之后,PostgreSQL将进一步推广至风控平台等应用系统使用。

(八)国泰君安

国泰君安携手华锐技术共研新一代分布式核心交易系统的低延时交易平台

国泰君安携手华锐技术共研新一代分布式核心交易系统的低延时交易平台,建设了低延时交易平台部分信创域(使用信创中间件、信创分布式数据库和信创交换机)与全栈信创域(全面使用信创软硬件),实现自主可控、方案可落地、性能可替代、平稳过渡的4个信创目标。根据华锐技术官网信息显示,该平台在容错容灾、交易时延、节点容量等核心参数指标表现优异,性能显著提升。当前国泰君安证券新一代分布式核心交易系统低延时交易平台已完成分公司级整体切换,预计将在年内完成经纪业务全客户切换。

新一代分布式核心交易系统低延时交易平台,是国泰君安全面数字化转型的基础性、先导性、战略性支撑平台,通过该平台的建设,提高了国泰君安核心系统架构自主创新能力,并有力推动了证券业务的数字化转型。

表1:证券公司典型信创案例(不完全统计)
资料来源:公司官网、《证券基金行业信息技术应用创新前沿》、数字化讲习所、零壹智库
注:以上内容统计时间截至2022年6月30日。

金融信创系列(五)

十二家保险公司典型信创案例:

信创平台建设和数据安全成关注重点


相较于银行业和证券业,保险行业的信创进程相对较慢,但是在数字经济蓬勃发展的背景下,保险业的数字化转型乃是大势所趋。

根据零壹智库、数字化讲习所的统计,截至目前,我国上市的保险公司共有9家,其中在A股上市的保险公司有5家,在H股上市的保险公司有8家。银保监会在今年年初发布的《关于银行业保险业数字化转型的指导意见》中明确提出,到2025年,银行业保险业数字化转型要取得明显成效。其中就包括:数字化经营管理体系基本建成,数据治理更加健全,科技能力大幅提升,网络安全、数据安全和风险管理水平全面提升。这无疑会加速保险行业的信创业务建设。

多家大型保险企业官网资料显示,在这些保险企业2022年的年中会议上,保险科技均作为下半年的经营工作的重点被提及。例如中国人寿表示要加快数字化转型,着力完善数字化基础设施;中国人保则提出,在打造科技核心竞争力中强化科技赋能;中国太平表示,要聚焦数字化转型,加大科技创新力度。

在之前的文章中,我们集中探讨了银行业和证券业的信创业务进程,银行业信创改造多样丰富,改造深度和广度以国有大行和全国性股份制银行为首,其他银行紧随其后;证券行业金融科技投入逐年增长,也在逐步推进信创进程。本文重点总结保险行业的典型信创案例。

本文涉及到的12家代表性保险公司为:中国人保(601319.SH)、中国人寿(601628.SH)、中国太平保险(00966.HK)、合众人寿、中国出口信用保险、众诚保险、大地保险、华农保险、大家保险、华安保险、渤海财险、阳光保险。

一、保险公司典型信创案例

(一) 中国人保

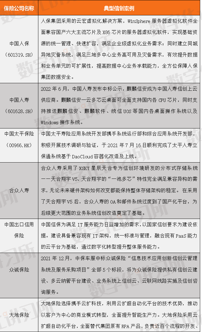
中国人民保险引领保险信创改革,云宏助力员工高效安全办公

2021年11月,中国人民保险集团与云宏信息再度深化合作,支撑人保集团扩容项目建设。

随着业务持续快速发展和商业模式转型升级,人保集团核心系统也在不断升级和演进。云宏针对人保集团信创服务器和信创存储搭建一套信创虚拟机资源池,为人保集团的北京、廊坊、佛山三地多个数据中心提供同城灾备中心和异地灾备中心双重备份,保障数据安全,保障人保集团近20万员工的日常办公。

根据云宏信息官网显示,本次人保集团采用的云宏虚拟化解决方案,WinSphere服务器虚拟化软件全面兼容国产六大主流芯片及X86芯片的服务器虚拟化软件,实现基础资源的统一管理、快速扩容,满足企业级虚拟化业务需求;同时建立同城异地灾备系统,满足三地多中心业务高可用及灾备需求,有效提升数据和业务单元的可扩展性,提高数据中心业务承载能力,全方位保障人保集团数据安全。

(二) 中国人寿

中国人寿采用麒麟信安一云多芯云桌面

2022年6月,中国人寿发布中标公示,麒麟信安成为中国人寿信创供应商。

麒麟信安一云多芯云桌面可全面支持鲲鹏、飞腾、龙芯、海光、兆芯、申威等国内各CPU芯片,实现不同架构CPU的混合异构部署及集中统一管理,充分发挥不同架构CPU在各行业领域的优势;同时支持推送麒麟信安、麒麟软件、统信UOS等国内各桌面操作系统以及Windows操作系统,有效解决暂时未完成适配迁移的存量Windows应用继续使用问题,有力助推动中国人寿信息创新产业云化转型。

此次中国人寿和麒麟信安达成战略合作,有利于树立金融云服务领域的高端标杆,具有极强的示范和辐射效应。

(三) 中国太平保险

中国太平保险首次大规模应用容器化部署投产上线

中国太平寿险应用系统开发部携手系统运行部和综合应用系统开发部,积极开展技术调研与验证,于2021年7月16日顺利完成了太平人寿立保通系统基于DaoCloud容器化改造及上线。

根据中国太平保险官网信息显示,立保通系统后端从传统的weblogic中间件部署升级改造为新型容器云DaoCloud,是中国太平首次成功实施的大规模应用容器化部署与上线。系统部署所采用的技术路线完全符合国家“信创”建设标准,为集团后续开展核心系统基础架构升级和项目建设指明了新的技术方向。

通过本次容器化部署升级改造项目的成功实施,太平人寿立保通的稳定性、并发支持能力、横向扩展能力都得到了显著提升,可为后续开展的各类业务活动提供更加有力的技术支撑。同时,寿险应用系统开发部、系统运行部和综合应用系统开发部联合信创项目团队也积累了宝贵的项目经验,培养了一定的技术力量,为后续持续开展容器化部署及应用系统的升级改造提供了技术保障。

(四) 合众人寿

合众人寿借助XSKY星辰天合 “一池多芯”能力打造信创标杆案例

合众人寿保险股份有限公司(简称“合众人寿”)成立于2005年,至今已发展成为一家拥有近10万名内外勤员工、27家省级分公司、600余家分支机构、1500多亿元总资产的全国性保险公司。合众人寿在信创改造方面受制于其应用种类繁多、业务逻辑交错、技术架构复杂、可靠性要求高,金融信创的架构替换困难,兼容适配难度大。在经过了从产品优势、合作生态、落地实践、服务体系等各个方面的综合考量和评估后,合众人寿最终选择了XSKY星辰天合的信创解决方案。

根据XSKY星辰天合官网资料显示,2022年3月,合众人寿采用了XSKY星辰天合专为信创环境研发的分布式存储系统——天合翔宇V5,将OA和邮件系统对接到底层文件存储,将原有NAS文件迁移到新国产化存储平台;同时,采用国产化信创架构集群作为对象存储的第二分站点,实现了对原有基于X86架构的主站点备份。

在采用了天合翔宇V5后,合众人寿的OA和邮件系统过渡到了国产化平台,为后续更大范围的业务系统信创改造奠定了基础。在本次架构的改造过程中,有如下亮点:1、软硬解耦,架构永活:天合翔宇“一池多芯”的特性,让同一存储资源池可以兼容不同CPU、整机的异构硬件平台。2、全协议支持,多场景适配:天合翔宇平台即可同时支持S3、NFS、HDFS、CIFS、FTP、RBD、iSCSI、FC 等标准协议和访问接口,可按需分批适配。3、数据流动,生态融合。天合翔宇平台同时支持信创和非信创生态,业务可无感知的平滑进行了生态融合。

(五) 中国出口信用保险

中国出口信用保险公司信保云项目

中国出口信用保险公司是国有政策性保险公司,资信数据库覆盖全球3.2亿家企业银行数据,拥有海内外资信信息渠道超过400家,资信调查业务覆盖全球所有国别、地区及主要行业。2021年末,支持的国内外贸易和投资规模超过6.16万亿美元,带动近300家银行为出口企业提供保单融资支持超过4万亿元人民币。

根据中国电子银行网公布的资料显示,2022年,中国出口信用保险公司为满足IT服务能力日益增加的需求,以国家信创要求为建设依据,建设具备兼容现有IT架构,统一标准与管理,融合现有PaaS能力的云平台为基础,通过数字化转型提升整体服务能力。

中国出口信用保险公司的建设需求为:兼容性强、扩展性强、不被绑定的自主可信的IaaS云平台;纳管现有云、大数据、容器、微服务等多种能力;满足等保三级建设要求;具备两地三中心双活演进架构。

信创方案规划为:使用符合信创标准的信创服务器、云轴科技ZStack自主研发的信创云平台、安全、管理、运维等系统;通过云平台对信创和非信创资源统一管理和调度;分别在第二中心机房和异地灾备中心开展新的云生产区和云开发测试区建设。

该方案的价值体现在:项目整体适配了飞腾和鲲鹏的ARM架构服务器整机以及海光的信创服务器整机,同时纳管裸金属信创服务器。通过采用符合信创标准的ZStack信创云平台、信创服务器和通用服务器,运维、安全、管理等系统,通过云平台对信创和非信创资源统一管理和调度。在安全规划上,信保云完全符合等保三级要求以及银保监会业务连续性的合规要求。

信保云项目是中国信保整体规划的大规模多中心信创云平台,信保云一期工程确定了以自主信创资源池为核心,兼容纳管原有大数据、微服务框架、容器云等平台。建设资源、管理、规范统一的平台级项目。

(六) 众诚保险

众诚保险的金融信创云全栈解决方案

2021年12月,中保车服中标众诚保险“信息技术应用创新信创云管理系统及服务采购项目”全部5个标段,将为众诚保险提供私有信创云建设、多云纳管平台建设、业务系统上信创云、云联网线路实施及信创咨询服务。这是中保车服于2021年推出保险信创云全栈解决方案以来,在服务保险公司数字化升级和信创实施领域,承接的又一重要工程——众诚保险信创项目的全面建设,将为保险业提供一套完整、高效、公私一体混合云模式的信创示范样本。

中保车服立足保险业信创实施现状和需求,通过整合数字原生引擎+云基础设施+云开放平台+信创生态合作伙伴,于2021年推出了“金融信创云平台”,面向广大保险公司和金融机构提供基于各类基础架构的多维度全场景信创解决方案,帮助降低信创实施成本、提升部署效率、满足监管合规要求。中保车服金融信创云还打破了系统间的“信息孤岛”和“信息烟囱”,整合云、网、端各层面,实现资源互联互通和数据共享,有利于保险公司提升数据应用和数字化水平。

中保车服金融信创云是一套完备的全栈信创云解决方案,是在分布式云架构的基础上,通过自主创新构建全新一代基于数字原生架构的云平台(包含数字原生引擎EOS、云开放平台ECP以及丰富的全栈云产品与服务,兼容多种芯片架构)。其中,信创生态实验室可提供信创适配环境、技术、标准、咨询及实施等服务。信创云体系涵盖体验云、金融云、灾备云,具有“一云多芯、多云管理、异构调度、多主灾备、云网联合”等特点,支持公私混托一体化模式,帮助众诚保险实现传统架构逐步过渡为信创架构的金融云建设目标。云生态服务满足众诚保险的办公业务、一般业务、核心业务等多场景应用上信创云,提供基于各类基础架构的多维度全场景信创解决方案。

(七) 大地保险

大地保险加速转型升级,云扩科技助力信创改造

中国大地财产保险股份有限公司于2003年10月15日在上海成立,是经国务院同意、中国保监会批准成立的全国性财产保险公司,是中国再保险(集团)股份有限公司(01508.HK)旗下唯一的财险直保公司,营业机构覆盖全国各个省份,系统员工人数超5.9万人。

为积极响应国家“2+8”安全可控体系建设,大地保险率先启动信息技术应用创新产业升级改造。2017年,大地保险启动大地核心战略项目。2018年,大地保险通过“线上化、数字化、智能化”加速推进战略转型。大地保险携手云扩科技,利用云扩超自动化平台的技术优势,推动以客户为中心的商业模式转型,全面提升智能生产力。

大地保险采用云扩超自动化平台,全面替代集团原有RPA产品,负责近百个流程的开发、运维、改造,全面提升线上互动效率。云扩超自动化平台将RPA与 OCR、NLP等智能技术结合,跨系统执行重复、耗时的工作任务。以日报流程自动化为例,此前人工操作需20分钟/单,云扩RPA机器人仅需1分钟/单,且可实现7X24小时工作,极大提高流程效率,释放员工价值。

(八) 华农保险

华农保险的数据驱动信创实践

根据华农保险官网资料显示,自 2019 年以来,华农保险在公司科技赋能战略的引领下,组建自有科技团队,采取更加灵活的自主研发模式,搭建数据中台和业务中台,建立了符合华农模式的“大中台小前台”科技架构,并推出包括“阿波罗”“天”系列在内的多款科技创新产品,将 AI、大数据等技术落地应用于经营全流程,推进公司实现在线化、数字化和智能化转型。

2020年初,华农保险引入神策分析云与埋点技术,通过数据高效驱动华农保险的自研系统产品的优化迭代;到2021 年,华农保险启动探索数据驱动的智能运营,成立数据运营团队,搭建用户画像标签系统和智能运营系统,并初步验证了数据驱动赋能个人代理人团队,可助力业务目标达成。由于数据驱动方面的杰出探索,2021年8月华农保险与神策数据共同创建数字化运营创新实验室,依托华农保险的鲜活业务场景和科技能力,结合神策数据的全域用户 ID 打通、全场景多维度数据分析、全流程营销数字化能力,赋能华农保险升级数字驱动和智能运营能力,形成可复制、可输出的数字化运营产品与解决方案,打造保险行业数字化运营新模式的样板间。

(九) 大家保险

大家保险集团携手蓝凌,1个OA提效1.2万人数字化办公

2021年8月,在新技术革命和国家“十四五”经济发展的直接影响和作用下,大家保险重点围绕基础端、平台端、应用端三个维度打造数字化新场景,开展数字化转型工作。大家保险通过与蓝凌合作,上线了如E通协同办公平台,一次性覆盖了9个主体,1.2万名员工,并全面上线了2000多条的管理类流程,推动了企业管理的重塑和数字化转型。

(十) 华安保险

拥有近万名员工的华安保险,携手蓝凌加速数字化转型

2020年5月,基于华安保险集团发展需求,华安保险联合蓝凌打造了一个集流程管控、信息平台、多维门户于一体的智能办公系统。系统下设集团信息门户、个人工作台、自服务门户、运营管理门户四大门户,以数字化手段提效集团管理。

新办公系统具有以下特点:1、统一信息:集团动态及时追踪集团新闻、公司制度、信息资讯、制度文档、公告通知、监管信息、行业动态、金融咨询、学习资料、论坛内容等。2、四大门户:数千员工办公定制集团信息门户、个人工作台、自服务门户、运营管理门户等四大门户,一次登录,可免登录华安保险原有多个系统,工作台集中推送企业业务系统的待办。3、流程在线,提效理赔:远程出单包括集团内部流程、费控流程、人力流程、行政流程等11大类,加速理赔出单速度;4、会议管理:轻松管理每次会议覆盖企业办会全业务场景,实现从会前议题确定、会议审批、会议筹备、会中会议服务、会后工作落实闭环管理,有力地支撑了保险业务的敏捷协作,办会效率大幅提升。5、知识学习:助力专业技能提升:保险行业专业知识庞杂、入行门槛高,且保险公司的发展与行业条例、国家法律法规息息相关,通过建立涵盖企业文化、人资、行政、财务、市场营销等领域的知识文档库,支撑产品研发、员工培养。6、打通企微,解决异地办公的不便:保险企业分支机构多,业务人员机动性强,接入待办通知、数据频道、签报申请、会议管理、敏捷项目等多项功能,日均在线用户数千人,让工作协同更顺畅。

(十一)渤海财险

渤海财险开启国产数据库替代之路,MogDB助推EAST系统升级

2020年10月前后,渤海财险在对外报送数据的质量和效率上存在着一些问题和挑战。渤海财险以本次监管数据规范化报送为契机,在公司内部开展数据治理工作,对重要系统进行国产化改造。云和恩墨成为渤海财险此次项目改造的核心合作伙伴。通过对EAST系统的深入分析,云和恩墨协同渤海财险对现有系统进行了重新的规划和设计。

根据云和恩墨官方信息透露,这是渤海财险首次使用国产数据库。云和恩墨的MogDB以稳定高效的运行效果和便捷易维的客户体验,提升了渤海财险对国产化数据库替代的信心,尤其是MogDB的金融级运行性能(整体业务效率提升50%以上)、高可用容灾能力(一主八备,RPO=0 ,RTO<10s,GSHA自愈式切换)和便捷易维的管控工具。以此项目为基础,渤海财险已开始对现有系统以及新建系统进行评估和调研。预计到2022年,渤海财险将实现至少3套以上的次核心业务系统的国产化替代,逐步走上全国产自主之路。

(十二)阳光保险

阳光保险国产化工程之中间件的应用

中间件在保险行业分布式的客户和服务之间扮演承上启下的角色,作为连接基础软件与上层应用、提升信息传输与开发效率的重要软件,中间件也成为保险行业实现业务系统全面提升的关键所在。

当前保险公司业务系统种类繁多,不同时期建设的系统在技术框架和部署方式上均不同,业务系统技术复杂度高,中间件适配难度高,在信创环境下,许多大型保险企业需要对中间件分阶段测试、替换,对于中间件厂商的选择更加审慎严苛。经过长达1年的时间检测,阳光保险对多款中间件进行功能测试、性能测试及生产环境验证测试后,最终选择了宝兰德(688058.SH)中间件承建其核心系统的运行。目前,阳光保险已经在规则引擎系统正式上线运行,并逐步开展了OA、个人工作台、营销培训等系统的生产环境替代,成功实现了核心系统和管理类的同步国产化。

宝兰德为阳光保险打造国产化中间件的生态环境,能够为公司内大规模分布式应用提供全面的解决方案支撑。宝兰德金融中间件解决方案,可以为分布式云化架构升级的金融行业类应用提供全面的分布式解耦支撑、强大的可观测手段及更高级别的安全性保障能力。

当前,阳光保险的管理类系统,如OA、营销管理、培训系统等均大量使用宝兰德中间件,另外,其业务系统开发测试管理基于宝兰德中间件,严格制定了业务系统版基线。

表1:保险公司典型信创案例
资料来源:公开资料、公司官网、数字化讲习所、零壹智

结论

从时间上来看,虽然保险行业的信创开展较晚,但是却十分迅速,多集中于软件方面的改造,如OA系统,数据库和虚拟化建设等,也不乏有的保险公司积极进行信创云等全栈式信创改造。由于保险行业业务的特殊性,数据安全和数据储存尤为重要,多数保险公司在数据信创方面发力,打造更加完善的数据信创环境。

金融信创系列(六)

八家金融科技上市公司信创战略及业务一览


金融是国家信创重点发展的领域,随着相关案例规模化落地,金融信创在2021年迎来元年。根据零壹智库不完全统计,截至2021年12月底,金融行业信创落地实践率达到29.55%,在政策支持下,银行和证券是金融信创快速发展的两个领域。

在信创战略上,多家金融科技公司提出要加强和国内各类信创厂商开展合作,着力打造信创生态合力,基于信创云等完善一体化全栈式的信创服务;在信创业务层面,各家公司都表明要增强研发能力和技术实力,强调自主发展,提升产品和服务的核心竞争力,提升产业链自主可控能力。

在本文中,零壹智库根据银行和证券两个领域,梳理了八家代表性金融科技上市公司的信创业务开展情况以及各家公司的信创发展战略。

八家金融科技公司分别是:

银行信创领域:神州信息(000555.SZ)、宇信科技(300674.SZ)、天阳科技(300872.SZ)、长亮科技(300348.SZ)、信雅达(600571.SH)。

证券信创领域:恒生电子(600470.SH)、金证股份(600446.SH)、顶点软件(603383.SH)。

一、金融科技公司信创发展战略

银行金融科技公司方面:

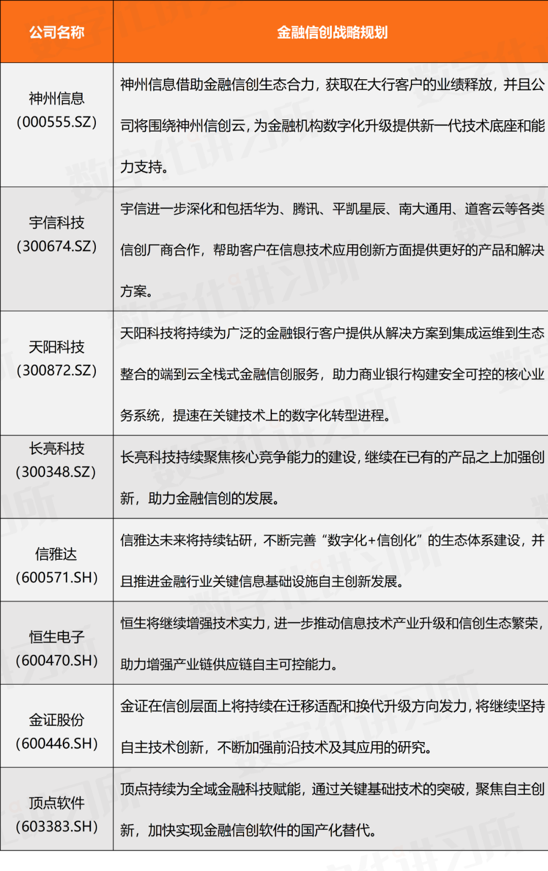
神州信息借助金融信创生态合力,获取在大行客户的业绩释放,并且公司将围绕神州信创云,为金融机构数字化升级提供新一代技术底座和能力支持;

宇信科技进一步深化和包括华为、腾讯、平凯星辰、南大通用、道客云等各类信创厂商合作,帮助客户在信息技术应用创新方面提供更好的产品和解决方案;

天阳科技将持续为广泛的金融银行客户提供从解决方案到集成运维到生态整合的端到云全栈式金融信创服务,助力商业银行构建安全可控的核心业务系统,提速在关键技术上的数字化转型进程;

长亮科技将持续聚焦核心竞争能力的建设,继续在已有的产品之上加强创新,助力金融信创的发展;

信雅达持续钻研,不断完善“数字化+信创化”的生态体系建设,推进金融行业关键信息基础设施自主创新发展。

证券金融科技公司方面:

恒生电子持续增强技术实力,进一步推动信息技术产业升级和信创生态繁荣,助力增强产业链供应链自主可控能力;

金证股份在信创层面上将持续在迁移适配和换代升级方向发力,并且,金证将继续坚持自主技术创新,不断加强前沿技术及其应用的研究,积极推动金融信创发展;

顶点软件会持续为全域金融科技赋能,通过关键基础技术的突破,聚焦自主创新,加快实现金融信创软件的国产化替代。

表1:金融科技公司信创战略规划
资料来源:公司官网、 数字化讲习所、零壹智库

二、金融科技公司信创业务梳理

(一) 银行金融科技公司信创业务梳理

1.神州信息:信创业务开展全面,案例多样

神州信息已经形成信创架构规划及设计、银行系统信创解决方案、信创全适配服务、信创云和分布式基础设施、信创集成和运维服务五大业务体系,覆盖金融行业客户广泛,具备金融信创实现全栈领域落地的能力。根据公司官网显示,截至目前,公司基于分布式核心应用系统,已陆续完成与华为、曙光、中芯、中标麒麟、腾讯云等国产厂商的产品认证测试。

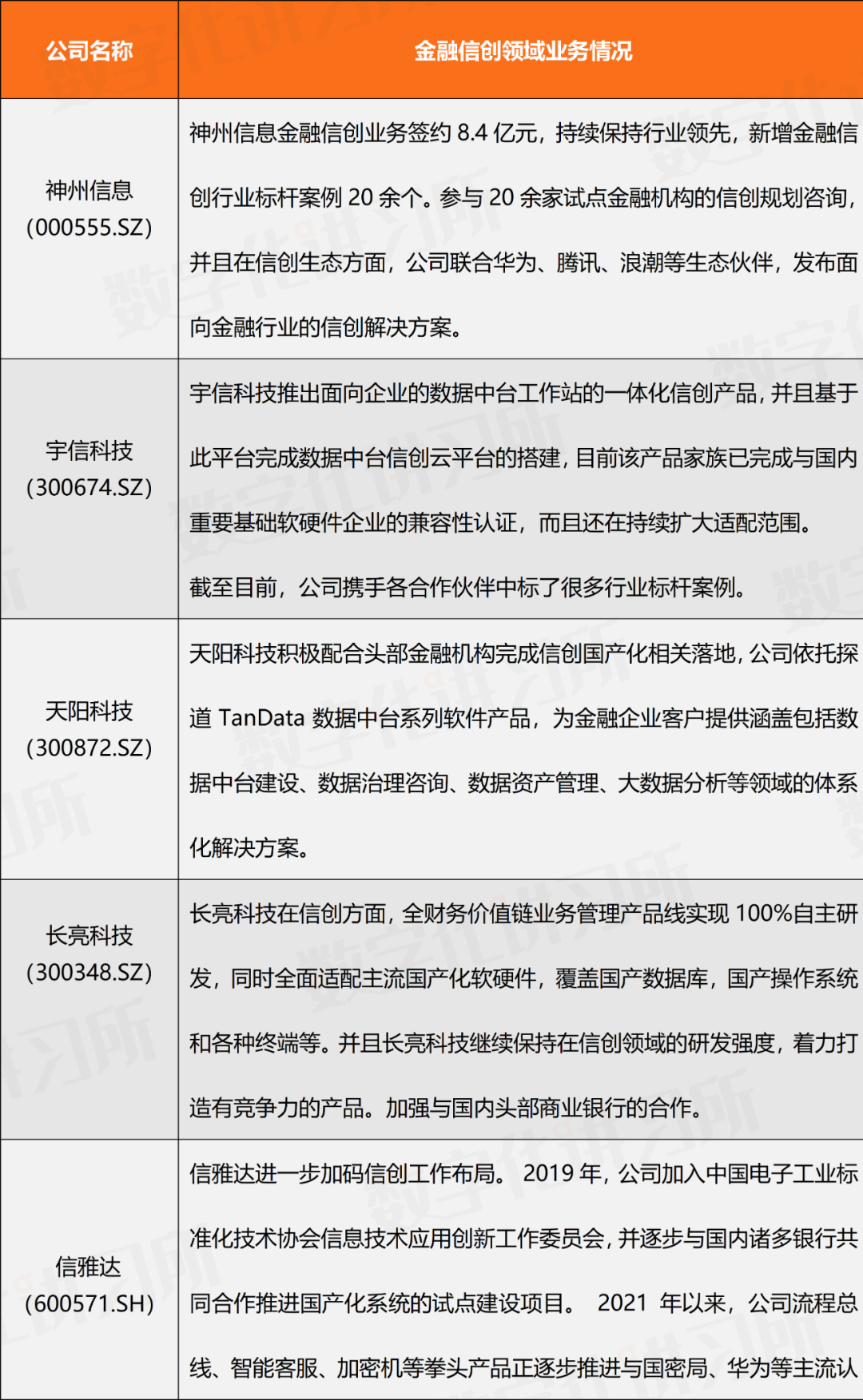
神州信息帮助金融监管、政策性银行、股份制、城商行、保险证券等各类金融机构推进信创实践。截至目前,公司已经构建了一定规模的信创生态体系,入驻了多个国家级、省级信创园区及示范基地,形成信创联盟和战略伙伴关系。公司在服务器、操作系统、数据库、中间件等领域与主流生态伙伴开发端到端的解决方案。根据财报显示,2021年,神州信息金融信创业务签约 8.4 亿元,新增监管机构、政策性银行、国有大行、股份制银行等金融信创行业标杆案例 20 余个。参与银行、保险、证券等 20 余家试点金融机构的信创规划咨询。在信创生态方面,公司联合华为、腾讯、浪潮等生态伙伴,发布面向金融行业的信创解决方案。

神州在非金融信创领域也有所建树。根据官网,神州信息在部委及北京、浙江、福建等重点区域形成持续签约,帮助多省市建设了信创云、政务云办公平台等项目。

2.宇信科技:打造标杆案例,产品适配和一体化平台同步发展

宇信科技中标顺德农商银行数据中台项目,打造基于国产大数据技术组件的应用案例;公司的信贷和数据中台参与了人行金电实验室的信创典型业务场景搭建和验证,统一开发平台目前也已通过工信部第一批金融信创微服务中间件的测评。截至目前,公司携手各合作伙伴中标了很多行业标杆案例。比如,与华为携手,中标某股份制大行新一代数据仓库替换与迁移项目,升级该银行数字化转型的全国产“工具箱”;与战略合作伙伴百度,双方携手中标某城商行分布式数据库项目,实现银行高频交易应用数据库的国产化;与腾讯合作,接连中标农商行数据中台项目,打造基于国产云底座、国产数据库的又一标杆案例。

在信创适配方面,根据官网显示,公司各产品家族已完成了100多项信创产品适配认证,并且积极帮助数十家客户完成了第二批金融信创方案申报。作为银行信创全场景参与者,公司2021年参与了20多个细分信创场景的技术验证和试点项目落地。

宇信推出面向企业的数据中台工作站的一体化信创产品,基于此平台完成数据中台信创云平台的搭建。截至目前,该产品家族已完成与国内重要基础软硬件企业的兼容性认证,具备全信创基础,而且还在持续扩大适配范围。

3.天阳科技:全栈式信创云解决方案,助力银行信创发展

天阳科技基于微服务分布式架构完成全系产品和解决方案的国产化和安全可控,打造依托国产平台的核心应用全栈式信创云解决方案。天阳积极配合头部金融机构完成信创国产化相关落地,为金融机构数字化转型提供高附加值综合IT服务。根据官网显示,天阳承建国内大型商业银行、股份制银行、区域头部城商行和省级农信社信创项目。

天阳持续积累信创国产化测试解决方案。天阳承接某全国性股份制银行国产化核心系统测试项目,针对全国产化技术栈,包括:国产化的服务器、操作系统、数据库、云平台、中间件等,进行多组测试。

4.长亮科技:信创产品研发和合作并重

长亮自主研发全财务价值链业务管理产品线,全面适配主流国产化软硬件。该产品线覆盖国产数据库、国产中间库、国产操作系统、国产服务器以及国产终端机器、终端操作系统、终端浏览器等,可以提供稳定可靠的全面国产化产品服务。

长亮加强与国内头部商业银行的合作。截至目前,长亮已与邮储银行、中国银行、交通银行、中信银行、平安银行等大型金融机构在金融信创领域展开合作。长亮加强与生态厂商的合作。公司与腾讯、华为、京东、浪潮等各类信创领域的国内厂商充分合作,先后在数据库、服务器、云服务等多领域开展与生态厂商的合作,为客户提供整体解决方案。

5.信雅达:专项信创小组推动信创业务发展

信雅达早在2019 年就开始进行信创布局。公司加入中国电子工业标准化技术协会信息技术应用创新工作委员会,并逐步与国内诸多银行共同合作推进国产化系统的试点建设项目。根据公司官网显示,2021 年以来,公司流程总线、智能客服、加密机等拳头产品正逐步推进与国密局、华为等主流认证单位和公司进行深度场景适配和兼容互认,以加速当前公司全栈金融科技产品的国产、自主、可控支持。

近三年来,在公司信创工作小组的组织与努力下接连中标承建多个银行信创试点项目。如为某银行建设并上线人民银行首家试点国产化柜面项目等。信雅达积极进行信创产品的研发,信创系列产品均已顺利通过信创适配性检测并入围信创名录,并与鲲鹏、银河麒麟、统信、海光、飞腾、兆芯等进行了适配兼容,取得兼容适配互认证书,可为各领域的合作伙伴提供专业的国产化一站式解决方案

(二)证券金融科技公司信创业务梳理

1. 恒生电子:一体化金融信创解决方案,提供全栈式服务

恒生已经形成集“咨询规划-架构设计-实施交付-售后运维”为一体的金融信创整体解决方案,为证券、基金、期货等金融机构的信创建设提供全栈式服务。根据官网显示,目前,恒生已为近20家金融机构提供信创建设服务。

恒生在信创咨询方面可以提供一体化方案。恒生以信创技术为导向,为金融机构提供协同业务系统的一体化信创方案。恒生信创咨询方案分为两类十大项,内容包括信创系统咨询规划、系统关联分析与对接方案、基础软硬件设施选型与适配、申报方案编写、场检验收支持、数据中心规划、信创技术培训、项目管理服务等,全方面涵盖金融机构信创工作。

在信创适配方面恒生打造信创实验室,推进包括下一代核心系统等王牌产品的业务适配测试。根据官网显示,目前恒生旗下70多款产品已全部完成信创适配,包括UF3.0、TA系统、UST极速交易、资金运营系统、托管估值系统等核心业务系统,已经完成适配兼容的信创基础设施包括华为、海光等芯片,麒麟、统信等操作系统,LightDB、OceanBase等数据库、宝兰德、东方通等中间件和深信服、阿里云等云产品;截至2021年,针对性地提出了UF3.0这一核心系统的信创方案,并与招商证券、华泰证券、浙商证券、山西证券、方正证券等多家券商进行合作建设。

恒生拥有专业的运维团队,可以为金融机构提供从IDC机房、主机、网络、安全、中间件、数据库、业务系统的全链路信创项目运维体系。恒生通过以主动运维为核心的SRE运维服务,可以帮助金融机构实现IT资源统一管理与运维,助力金融机构IT部门建设新一代分布式架构的运维体系、运维流程和运维工具。

2. 金证股份:成立信创专项小组,加紧产品信创及国产化适配

金证在信创方面主要发力点是加紧产品信创及国产化适配,并且公司内部成立信创专项小组。在协助券商信创推进方面,公司以联合体申报方式,截至目前已与国信证券、中信建投证券等多家券商进行联合体信创申报,根据公司财报显示,2021年实现2 家券商信创申报项目上线。国产化信创适配方面,在公司新一代证券综合业务平台 FS2.0 产品群中,统一认证系统、资金管理系统、报盘系统已完成国产化适配。

3. 顶点软件:聚焦研发创新,平台化战略引领金融信创

顶点坚持基础研发信创路线,持续创新和研发形成了诸多领域的核心技术。核心技术包括:Live5 灵动金融技术中台、分布式交易中间件、“飞驰”内存数据库、LiveDOP 等一大批自主知识产权和专利的基础技术和开发平台,形成可与泛金融行业合作伙伴共享的技术生态体系。其中Live5灵动金融技术中台是专为金融行业打造的专业技术中台体系,可为金融机构提供底层技术支撑、公共服务封装、少代码开发平台以及一系列服务治理和持续运维工具。

表2:金融科技公司信创业务总结
资料来源:公司官网、 数字化讲习所、零壹智库

推荐阅读
中国信创园区政策及现状报告(2022)
华宇软件:聚焦电子政务适配AI信创引擎,深度参与华为鲲鹏生态建设
End.
End.
案例征集



为了进一步了解信创产业链、市场格局、发展进程和优秀案例,零壹智库持续推出针对信创的系列内容。借由此系列,我们将逐一盘点信创细分产业及服务领域,描绘信创行业的全景,提升行业及公司的市场认知度。目前,零壹智库正在梳理信创参与方名单并将形成研究报告,欢迎各企业与我们沟通交流,提交案例(点击阅读原文填写问卷)。

如需了解更多信息,请联系零壹信创研究团队(邮箱:lixin@01caijing.com

Copyright © 2021.Company 元宇宙YITB.COM All rights reserved.元宇宙YITB.COM